Android动态换肤原理解析及实践
前言:
本文主要讲述如何在项目中,在不重启应用的情况下,实现动态换肤的效果。换肤这块做的比较好的,有网易云音乐,qq等,给用户带来了多样的界面选择和个性化定制。之前看到换肤的效果后对这块也比较好奇,就抽时间研究了下,今天给大家分享解析原理和实践中遇到的问题。
为什么要做动态换肤:
-
动态换肤可以满足日常产品和运营需求,满足用户个性化界面定制的需求等等。
-
动态换肤,相比于静态皮肤,可以减小apk大小
-
皮肤模块独立便于维护
-
由服务器下发,不需要发版即可实现动态更新
换肤的一般实现思路:
-
资源打包静态替换方案:
指定资源路径地址,在打包时将对应资源打包进去
build.gradle中进行对应配置sourceSets { // 测试版本和线上版本用同一套资源 YymTest { res.srcDirs = ["src/Yym/res", "src/YymTest/res"] assets.srcDirs = ["src/Yym/assets"] } }这种方式是在打包时,通过指定资源文件的路径在编译打包时将对应的资源打包进去,以实现不同的主题样式等换肤需求。适合发布马甲版本的app需求。
-
动态换肤方案:
应用运行时,选择皮肤后,在主app中拿到对应皮肤包的Resource,将皮肤包中的
资源动态加载到应用中展示并呈现给用户。
动态换肤的一般步骤为:
-
下载并加载皮肤包
-
拿到皮肤包Resource对象
-
标记需要换肤的View
-
切换时即时刷新页面
-
制作皮肤包
-
换肤整体框架的搭建
如何拿到皮肤包Resouce对象:
PackageManager mPm = context.getPackageManager();
PackageInfo mInfo = mPm.getPackageArchiveInfo(skinPkgPath,
PackageManager.GET_ACTIVITIES);
skinPackageName = mInfo.packageName;
AssetManager assetManager = AssetManager.class.newInstance();
Method addAssetPath = assetManager.getClass().getMethod("addAssetPath", String.class);
addAssetPath.invoke(assetManager, skinPkgPath);
Resources superRes = context.getResources();
Resources skinResource = new
Resources(assetManager,superRes.getDisplayMetrics(),superRes.getConfiguration());
其中需要传入的参数即为皮肤包的文件路径地址,还有当前app的context
其中superResource为当前app的Resource对象,而skinResource即为加载后的皮肤包的Resource对象。
皮肤包的资源即可通过skinResource.getIdentifier(resName, "color", skinPackageName);这种方式拿到了。
如何标记需要换肤的View
-
如何找到需要换肤的View
1)通过xml标记的View:
这种方式主要要通过实现LayoutInflate.Factory2这个接口(为支持AppcompotActivty 用LayoutInflaterFactory API是一样的)。
/**
* Used with {@code LayoutInflaterCompat.setFactory()}. Offers the same API as
* {@code LayoutInflater.Factory2}.
*/
public interface LayoutInflaterFactory {
/**
* Hook you can supply that is called when inflating from a LayoutInflater.
* You can use this to customize the tag names available in your XML
* layout files.
*
* @param parent The parent that the created view will be placed
* in; <em>note that this may be null</em>.
* @param name Tag name to be inflated.
* @param context The context the view is being created in.
* @param attrs Inflation attributes as specified in XML file.
*
* @return View Newly created view. Return null for the default
* behavior.
*/
public View onCreateView(View parent, String name, Context context, AttributeSet attrs);
}
LayoutInflater 提供了setFactory(LayoutInflater.Factory factory)和setFactory2(LayoutInflater.Factory2 factory)两个方法可以让你去自定义布局的填充(有点类似于过滤器,我们在填充这个View之前可以做一些额外的事),Factory2 是在API 11才添加的。
通过实现这两个接口可以实现View的重写。Activity本身就默认实现了Factory接口,所以我们复写了Factory的onCreateView之后,就可以不通过系统层而是自己截获从xml映射的View进行相关View创建的操作,包括对View的属性进行设置(比如背景色,字体大小,颜色等)以实现换肤的效果。如果onCreateView返回null的话,会将创建View的操作交给Activity默认实现的Factory的onCreateView处理。
SkinInflaterFactory:
public class SkinInflaterFactory implements LayoutInflaterFactory {
private static final boolean DEBUG = true;
/**
* Store the view item that need skin changing in the activity
*/
private List<SkinItem> mSkinItems = new ArrayList<SkinItem>();
@Override
public View onCreateView(View parent, String name, Context context, AttributeSet attrs) {
// if this is NOT enable to be skined , simplly skip it
boolean isSkinEnable = attrs.getAttributeBooleanValue(SkinConfig.NAMESPACE, SkinConfig.ATTR_SKIN_ENABLE, false);
Log.d("ansen", "isSkinEnable----->" + isSkinEnable);
Log.d("ansen", "name----->" + name);
if (!isSkinEnable) {
return null;
}
View view = createView(context, name, attrs);
if (view == null) {
return null;
}
parseSkinAttr(context, attrs, view);
return view;
}
/**
* Invoke low-level function for instantiating a view by name. This attempts to
* instantiate a view class of the given <var>name</var> found in this
* LayoutInflater's ClassLoader.
*
* @param context
* @param name The full name of the class to be instantiated.
* @param attrs The XML attributes supplied for this instance.
* @return View The newly instantiated view, or null.
*/
private View createView(Context context, String name, AttributeSet attrs) {
View view = null;
try {
if (-1 == name.indexOf('.')) {
view = createViewFromPrefix(context, name, "android.view.", attrs);
if (view == null) {
view=createViewFromPrefix(context, name, "android.widget.", attrs);
if(view==null){
view= createViewFromPrefix(context, name, "android.webkit.", attrs);
}
}
} else {
L.i("自定义View to create " + name);
view=createViewFromPrefix(context, name, null, attrs);
}
} catch (Exception e) {
L.e("error while create 【" + name + "】 : " + e.getMessage());
view = null;
}
return view;
}
private View createViewFromPrefix(Context context, String name, String prefix, AttributeSet attrs) {
View view;
try {
view = createView(context, name, prefix, attrs);
} catch (Exception e) {
view = null;
}
return view;
}
public void applySkin() {
if (ListUtils.isEmpty(mSkinItems)) {
return;
}
for (SkinItem si : mSkinItems) {
if (si.view == null) {
continue;
}
si.apply();
}
}
public void addSkinView(SkinItem item) {
mSkinItems.add(item);
}
}
对View属性进行识别并转化为皮肤属性实体
/**
* Collect skin able tag such as background , textColor and so on
*
* @param context
* @param attrs
* @param view
*/
private void parseSkinAttr(Context context, AttributeSet attrs, View view) {
List<SkinAttr> viewAttrs = new ArrayList<SkinAttr>();
for (int i = 0; i < attrs.getAttributeCount(); i++) {
String attrName = attrs.getAttributeName(i);
String attrValue = attrs.getAttributeValue(i);
if (!AttrFactory.isSupportedAttr(attrName)) {
continue;
}
if (attrValue.startsWith("@")) {
try {
int id = Integer.parseInt(attrValue.substring(1));
String entryName = context.getResources().getResourceEntryName(id);
String typeName = context.getResources().getResourceTypeName(id);
SkinAttr mSkinAttr = AttrFactory.get(attrName, id, entryName, typeName);
if (mSkinAttr != null) {
viewAttrs.add(mSkinAttr);
}
} catch (NumberFormatException e) {
e.printStackTrace();
} catch (NotFoundException e) {
e.printStackTrace();
}
}
}
if (!ListUtils.isEmpty(viewAttrs)) {
SkinItem skinItem = new SkinItem();
skinItem.view = view;
skinItem.attrs = viewAttrs;
mSkinItems.add(skinItem);
if (SkinManager.getInstance().isExternalSkin()) {
skinItem.apply();
}
}
下面通过skin:enbale="true"这种方式,对布局中需要换肤的View进行标记
<LinearLayout xmlns:android="http://schemas.android.com/apk/res/android"
xmlns:app="http://schemas.android.com/apk/res-auto"
xmlns:skin="http://schemas.android.com/android/skin"
xmlns:tools="http://schemas.android.com/tools"
android:layout_width="match_parent"
android:layout_height="match_parent"
android:orientation="vertical"
android:background="@color/hall_back_color"
skin:enable="true"
>
<code.solution.widget.CustomActivityBar
android:id="@+id/custom_activity_bar"
android:layout_width="match_parent"
android:layout_height="@dimen/widget_action_bar_height"
app:common_activity_title="@string/app_name"
app:common_activity_title_gravity="center"
app:common_activity_title_icon="@drawable/ic_win_cp"
/>
</LinearLayout>
在SKinInflaterFactory的onCreateView 方法中,实际是对xml中映射的每个View
进行过滤。如果skin:enbale不为true则直接返回null交给系统默认去创建。而如果为true,则自己去创建这个View,并将这个VIew的所有属性比如id, width height,textColor,background等与支持换肤的属性进行对比。比如我们支持换background textColor listSelector等, android:background="@color/hall_back_color" 这个属性,在进行换肤的时候,如果皮肤包里存在hall_back_color这个值的设置,就将这个颜色值替换为皮肤包里的颜色值,以完成换肤的需求。同时,也会将这个需要换肤的View保存起来。
如果在切换换肤之后,进入一个新的页面,就在进入这个页面Activity的 InlfaterFacory的onCreateView里根据skin:enable="true" 这个标记,进行判断。为true则进行换肤操作。而对于切换换肤操作时,已经存在的页面,就对这几个存在页面保存好的需要换肤的View进行换肤操作。
2)在代码中动态添加的View
上述是针对在布局中设置skin:ebable="true"的View进行换肤,那么如果我们的View不是通过布局文件,而是通过在代码种创建的View,怎样换肤呢?
public void dynamicAddSkinEnableView(Context context, View view, List<DynamicAttr> pDAttrs) {
List<SkinAttr> viewAttrs = new ArrayList<SkinAttr>();
SkinItem skinItem = new SkinItem();
skinItem.view = view;
for (DynamicAttr dAttr : pDAttrs) {
int id = dAttr.refResId;
String entryName = context.getResources().getResourceEntryName(id);
String typeName = context.getResources().getResourceTypeName(id);
SkinAttr mSkinAttr = AttrFactory.get(dAttr.attrName, id, entryName, typeName);
viewAttrs.add(mSkinAttr);
}
skinItem.attrs = viewAttrs;
skinItem.apply();
addSkinView(skinItem);
}
public void dynamicAddSkinEnableView(Context context, View view, String attrName, int attrValueResId) {
int id = attrValueResId;
String entryName = context.getResources().getResourceEntryName(id);
String typeName = context.getResources().getResourceTypeName(id);
SkinAttr mSkinAttr = AttrFactory.get(attrName, id, entryName, typeName);
SkinItem skinItem = new SkinItem();
skinItem.view = view;
List<SkinAttr> viewAttrs = new ArrayList<SkinAttr>();
viewAttrs.add(mSkinAttr);
skinItem.attrs = viewAttrs;
skinItem.apply();
addSkinView(skinItem);
}
即在Activity中通过比如
dynamicAddSkinEnableView(context, mTextView,"textColor",R.color.main_text_color)即可完成对动态创建的View的换肤操作。
本文研究是基于github开源项目Android-Skin-Loader进行的。这个框架主要是动态加载皮肤包,在不需要重启应用的前提下,实现对页面布局等动态换肤的操作。皮肤包独立制作和维护,不和主工程产生耦合。同时由后台服务器下发,可即时在线更新不依赖客户端版本。
皮肤包的加载过程:
SKinManger:
public void load(String skinPackagePath, final ILoaderListener callback) {
new AsyncTask<String, Void, Resources>() {
protected void onPreExecute() {
if (callback != null) {
callback.onStart();
}
};
@Override
protected Resources doInBackground(String... params) {
try {
if (params.length == 1) {
String skinPkgPath = params[0];
File file = new File(skinPkgPath);
if(file == null || !file.exists()){
return null;
}
PackageManager mPm = context.getPackageManager();
PackageInfo mInfo = mPm.getPackageArchiveInfo(skinPkgPath, PackageManager.GET_ACTIVITIES);
skinPackageName = mInfo.packageName;
AssetManager assetManager = AssetManager.class.newInstance();
Method addAssetPath = assetManager.getClass().getMethod("addAssetPath", String.class);
addAssetPath.invoke(assetManager, skinPkgPath);
Resources superRes = context.getResources();
Resources skinResource = new Resources(assetManager,superRes.getDisplayMetrics(),superRes.getConfiguration());
SkinConfig.saveSkinPath(context, skinPkgPath);
skinPath = skinPkgPath;
isDefaultSkin = false;
return skinResource;
}
return null;
} catch (Exception e) {
e.printStackTrace();
return null;
}
};
protected void onPostExecute(Resources result) {
mResources = result;
if (mResources != null) {
if (callback != null) callback.onSuccess();
notifySkinUpdate();
}else{
isDefaultSkin = true;
if (callback != null) callback.onFailed();
}
};
}.execute(skinPackagePath);
}
@Override
public void attach(ISkinUpdate observer) {
if(skinObservers == null){
skinObservers = new ArrayList<ISkinUpdate>();
}
if(!skinObservers.contains(observer)){
skinObservers.add(observer);
}
}
@Override
public void detach(ISkinUpdate observer) {
if(skinObservers == null) return;
if(skinObservers.contains(observer)){
skinObservers.remove(observer);
}
}
@Override
public void notifySkinUpdate() {
if(skinObservers == null) return;
for(ISkinUpdate observer : skinObservers){
observer.onThemeUpdate();
}
}
SKinManager为整个皮肤包的管理类,负责加载皮肤包文件,并得到该皮肤包的包名skinPackageName,和这个皮肤包的Resource对象skinResource,这样整个皮肤包的资源文件我们就都可以拿到了。在加载得到皮肤包的Resource之后,通知每个注册过(attach)的页面(Activity),去刷新这些页面所有保存过的需要换肤的View,进行换肤操作。
切换时如何即时更新界面:
1、SkinBaseApplication:
public class SkinApplication extends BaseApplication {
@Override
public void onCreate() {
super.onCreate();
SkinManager.getInstance().init(this);
SkinManager.getInstance().load();
}
}
主要是进行一些初始化的操作。
2、SkinBaseActivity:
public abstract class BaseActivity extends
code.solution.base.BaseActivity implements ISkinUpdate, IDynamicNewView {
private SkinInflaterFactory mSkinInflaterFactory;
@Override
protected void onCreate(Bundle savedInstanceState) {
mSkinInflaterFactory = new SkinInflaterFactory();
LayoutInflaterCompat.setFactory(getLayoutInflater(), mSkinInflaterFactory);
super.onCreate(savedInstanceState);
changeStatusColor();
}
/**
* dynamic add a skin view
*
* @param view
* @param attrName
* @param attrValueResId
*/
protected void dynamicAddSkinEnableView(View view, String attrName, int attrValueResId){
mSkinInflaterFactory.dynamicAddSkinEnableView(this, view, attrName, attrValueResId);
}
@Override
public void onThemeUpdate() {
if(!isResponseOnSkinChanging){
return;
}
mSkinInflaterFactory.applySkin();
changeStatusColor();
}
在这里使用了之前自定义的SkinInflaterFactory,来替换默认的Factory,以达到截获创建View,获取View的属性,与支持换肤的属性进行对比,进行View换肤操作以及保存这些需要换肤的View到List中,在下次换肤切换时对这些View进行换肤的目的。
其中换肤操作执行时,会调用SKinManager.notifySKinUpdate方法
@Override
public void notifySkinUpdate() {
if(skinObservers == null) return;
for(ISkinUpdate observer : skinObservers){
observer.onThemeUpdate();
}
}
而这里的observer.onThemeUpdate里面主要是执行这个Activity的下述方法:
public void onThemeUpdate() {
if(!isResponseOnSkinChanging){
return;
}
mSkinInflaterFactory.applySkin();
changeStatusColor();
}
mSkinInflaterFactory.applySkin();即为SKinInflaterFactory的applySkin方法,
public void applySkin() {
if (ListUtils.isEmpty(mSkinItems)) {
return;
}
for (SkinItem si : mSkinItems) {
if (si.view == null) {
continue;
}
si.apply();
}
}
其中 mSKinItems即为当前Acitivty通过xml 文件中skin:enbale进行标记的 及动态dynamicAddSkinEnableView(…)添加的需要换肤的View的集合,这样整个换肤的过程就完成了。
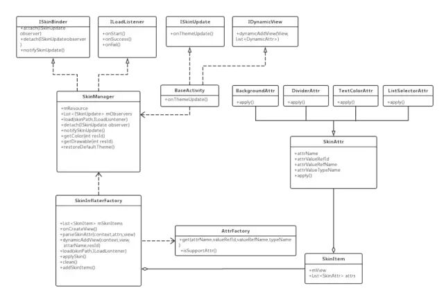
整体换肤框架类图:
img
换肤架构类图.png
如何制作皮肤包:
1). 新建工程project
2). 将换肤的资源文件添加到res文件下,无java文件
3). 直接运行build.gradle,生成apk文件(注意,运行时Run/Redebug configurations 中Launch Options选择launch nothing),否则build 会报 no default Activty的错误。
4). 将apk文件重命名如black.apk,重命名为black.skin防止用户点击安装
在线换肤:
-
将皮肤包上传到服务器后台
-
客户端根据接口数据下载皮肤包,进行加载及客户端换肤操作
结语:
至此,整个换肤流程的原理解析已经全部讲完了。本文针对基本的换肤原理流程做了解析,初步建立了一套相对完善的换肤框架。但是如何建立一套更加完善更加对其他开发者友善的换肤机制仍然是可以继续研究的方向。比如如何更加安全的换肤,如何对代码的侵入性做到最小(比如通过在配置文件中配置需要换肤的View的id name 而不是通过在xml文件中进行标记)等等,都是可以继续研究的方向,以后有时间会继续在这方面进行探索。
因时间关系文章难免有疏漏,欢迎提出指正,谢谢。同时对换肤感兴趣的童鞋可以参考以下链接:
1、Android-Skin-Loader
2、Android-skin-support
3、Android主题换肤 无缝切换
更多Android进阶技术,面试资料系统整理分享,职业生涯规划,产品,思维,行业观察,谈天说地。可以加Android架构师群;701740775。
关注公众号
低调大师中文资讯倾力打造互联网数据资讯、行业资源、电子商务、移动互联网、网络营销平台。
持续更新报道IT业界、互联网、市场资讯、驱动更新,是最及时权威的产业资讯及硬件资讯报道平台。
转载内容版权归作者及来源网站所有,本站原创内容转载请注明来源。
-
上一篇
Android开发 - 掌握ConstraintLayout(八)障碍线(Barrier)
本文我们来介绍障碍线(Barrier)的使用,平常在开发中用的相对要少一些,但是在需要时会非常方便。 它的作用是将多个元素放到这个障碍线里面使时,其中的任何元素的大小或位置变化时都会使它的位置进行改变。 可以理解成一面墙,"墙"里面任何元素的位置或大小改变时都会导致它的改变,从而保证所有的元素都在"墙"里面。 下面我们来举例进行说明,会更加直观。 首先,我们先创建两个元素: 接下来,我们来创建一条垂直的Barrier: 创建后,我们把这两个View拖到这个Barrier里面: 注意:这里将View拖进去并不是真正创建了层级关系,我们看代码可以知道,仅仅这个Barrier引用了两个View的ID: <android.support.constraint.Barrier android:id="@+id/barrier" android:layout_width="wrap_content" android:layout_height="wrap_content" app:barrierDirection="left" app:constraint_referenced_ids="b...
-
下一篇
阿里云栖开发者沙龙(Java技术专场)火热来袭!
云栖开发者沙龙介绍: 阿里云栖开发者沙龙是“云栖社区”主办的线下技术沙龙品牌,希望通过技术干货分享来打通线上线下专家和开发者的连接。沙龙每期将定位不同的技术方向,逐步覆盖 云计算,大数据,前端,PHP,Java ,android,AI,运维,测试 等技术领域,并会穿插一些特别专场(开源专场,女性开发者专场,开发者成长专场等)。我们希望它将是一个开发者的聚集地,每一期都是一个开发者的大Party! 本期沙龙介绍: 本期沙龙是Java技术专场,邀请了多位业内Java技术专家来分享交流。也欢迎大家报名参加! 时间:2018年12月22日下午2点-6点; 地点:杭州经济技术开发区一号大街68号华媒科创园 阿里巴巴创新中心(杭州下沙)大路演厅 演讲嘉宾: 沙龙主题: 报名通道:https://yq.aliyun.com/activity/796
相关文章
文章评论
共有0条评论来说两句吧...

微信收款码
支付宝收款码