原来Android触控机制竟是这样的?
有什么料?
从这篇文章中你能获得这些料:
- 了解一次触摸事件究竟是如何产生的?
- 了解触摸事件究竟是如何传递的?
- 学会从根源处分析你的App中的滑动冲突。
- 能够更自信的创作出具有复杂交互的App。
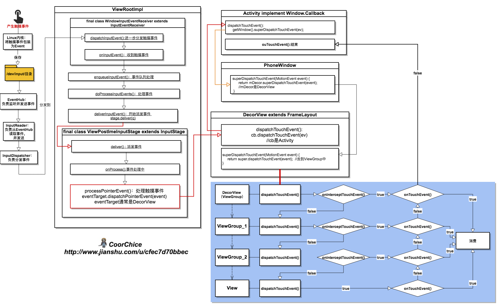
- 收获一张图,帮助你理解和使用Android的触摸事件分发。
老规矩,先来看图吧。
在你触摸屏幕之后
首先在上图中找到那只黑手,它是一次触摸事件的开始。
当屏幕被触摸,Linux内核会将硬件产生的触摸事件包装为Event存到/dev/input/event[x]目录下。对,你没看错,事件被搞成文件保存了下来!
接着,系统创建的一个InputReaderThread线程loop起来让EventHub调用getEvent()不断的从/dev/input/文件夹下读取输入事件。
然后InputReader则从EventHub中获得事件交给InputDispatch。
而InputDispatch又会把事件分发到需要的地方,比如ViewRootImpl的WindowInputEventReceiver中。
以上过程是在底层中完成,大部分由c++实现,我们了解流程就行。
下面从ViewRootImpl收到触摸事件开始分析触摸事件的去向。
触摸事件的旅行
第一站:从InputEventReceiver开始
我们现在图中找到WindowInputReceiver。可以看到,它继承了InputEventReceiver,并且是ViewRootImpl的一个内部类。
ViewRootImpl.java
final class WindowInputEventReceiver extends InputEventReceiver{
@Override
public void onInputEvent(InputEvent event) {
...
enqueueInputEvent(event, this, 0, true);
...
}
}
当一个输入事件产生时(这里我们认为是触摸事件),会回调InputEventReceiver.onInputEvent()。从名字也可以看出,它是接收输入事件的。然后进一步调用 ViewRootImpl.enqueueInputEvent() 将输入事件加入单链表队列。
ViewRootImpl.java
void enqueueInputEvent(InputEvent event,
InputEventReceiver receiver,
int flags,
boolean processImmediately) {
...
mPendingInputEventTail = q;
//进行队列操作后,
//将ViewRootImpl的mPendingInputEventTail复制为新的触摸事件。
...
if (processImmediately) {
doProcessInputEvents();
//立即处理事件
} else {
scheduleProcessInputEvents();
//走一遍Handler延迟处理事件
}
}
上面这个方法主要对触摸事件进行队列操作(即排了个序),然后再根据processImmediately参数,决定是立即处理,还是延后处理。
下面看看是如何进行处理的。
void doProcessInputEvents() {
while (mPendingInputEventHead != null) {
...
deliverInputEvent(q);
//进一步派发事件处理
...
}
}
在这个方法中有一个while{}循环体。它会将事件队列循环处理,直到队列中没有数据为止。如何处理呢?我们看看deliverInputEvent()。
private void deliverInputEvent(QueuedInputEvent q) {
...
InputStage stage;
if (q.shouldSendToSynthesizer()) {
stage = mSyntheticInputStage;
} else {
stage = q.shouldSkipIme() ? mFirstPostImeInputStage : mFirstInputStage;
}
//上面决定将事件派发到那个InputStage中处理
if (stage != null) {
stage.deliver(q);
//派发事件到InputStage中处理
} else {
finishInputEvent(q);
}
}
这里说一下有意思的InputStage。
在ViewRootImpl中,有这样一段代码:
public void setView(View view, WindowManager.LayoutParams attrs, View panelParentView) {
...
//
mSyntheticInputStage = new SyntheticInputStage();
InputStage viewPostImeStage = new ViewPostImeInputStage(mSyntheticInputStage);
InputStage nativePostImeStage = new NativePostImeInputStage(viewPostImeStage,
"aq:native-post-ime:" + counterSuffix);
InputStage earlyPostImeStage = new EarlyPostImeInputStage(nativePostImeStage);
InputStage imeStage = new ImeInputStage(earlyPostImeStage,
"aq:ime:" + counterSuffix);
InputStage viewPreImeStage = new ViewPreImeInputStage(imeStage);
InputStage nativePreImeStage = new NativePreImeInputStage(viewPreImeStage,
"aq:native-pre-ime:" + counterSuffix);
//
mFirstInputStage = nativePreImeStage;
//
mFirstPostImeInputStage = earlyPostImeStage;
...
}
如你所见,InputStage 是在setView()的时候创建的,也就是在Activity的onResume()阶段,关于这点,你可以看看我这篇文章:【用两张图告诉你,为什么你的App会卡顿?http://www.jianshu.com/p/df4d5ec779c8】。这些InputStage也相当于是单链表结构,一个套一个。也就是说,比如调用了mFirstPostImeInputStage.deliver(q)。那么SyntheticInputStage, ViewPostImeInputStage, NativePostImeInputStage, EarlyPostImeInputStage都将能够处理这个触摸事件。这里我们主要看看ViewPostImeInputStage是如何处理的。
final class ViewPostImeInputStage extends InputStage {
public final void deliver(QueuedInputEvent q) {
...
apply(q, onProcess(q));
//onProcess()中处理处理事件
...
}
@Override
protected int onProcess(QueuedInputEvent q) {
...
return processPointerEvent(q);
//处理点触摸事件
...
}
private int processPointerEvent(QueuedInputEvent q) {
final MotionEvent event = (MotionEvent)q.mEvent;
...
final View eventTarget =
(event.isFromSource(InputDevice.SOURCE_MOUSE) && mCapturingView != null) ?
mCapturingView :
mView; //DecorView
...
boolean handled = eventTarget.dispatchPointerEvent(event);
//eventTarget一般取到mView,即DecorView
...
return handled ? FINISH_HANDLED : FORWARD;
}
}
啊哈,这段代码稍有点长。但是过程很简单。ViewPostImeInputStage.deliver(q)调用后,会进一步调用onProcess()处理。对于点触摸事件会再进一步调用processPointerEvent()处理,并且在这个方法中,通过eventTarget.dispatchPointerEvent(event)将触摸事件传递给了DecorView的dispatchPointerEvent()处理。
现在越来越清晰了。触摸事件几经辗转终于传递到了View上。赶紧接着看看触摸事件后面的旅途是怎样的?
奇怪的辗转
上面说到触摸事件传递到了DecorView.dispatchPointerEvent()中。在图中找到对应位置哦。看看在这个方法中发生了什么?
找了一会儿可能在DecorView中没有找到dispatchPointerEvent()方法?哈哈,那一定在更上级。事实上,这个方法是在View中实现的。
View.java
public final boolean dispatchPointerEvent(MotionEvent event) {
...
return dispatchTouchEvent(event);
//这个方法大家该熟悉了吧?
...
}
由于调用的是DecorView.dispatchPointerEvent(),所以上面调用的dispatchTouchEvent(event)实际是DecorView中的。多态!知识点啊!忘了吧?面壁思过吧。
DecorView.java
@Override
public boolean dispatchTouchEvent(MotionEvent ev) {
final Window.Callback cb = mWindow.getCallback();
//还记得Activity实现了Window.Callback接口吗?
return cb != null && !mWindow.isDestroyed() && mFeatureId < 0
? cb.dispatchTouchEvent(ev) //通常是走这。
: super.dispatchTouchEvent(ev);
}
在DecorView.dispatchTouchEvent()中,又把事件传递到了Activity中去了。WHAT?(需要说明一点,Activity实现了Window.Callback,并且在PhoneWindow创建后立即调用Window.setCallback(this),把Activity设置为PhoneWindow的Window.Callback。)好吧,再到Activity中看看发生了什么?
Activity.java
public boolean dispatchTouchEvent(MotionEvent ev) {
...
if (getWindow().superDispatchTouchEvent(ev)) {
//又把事件传到了Window中!
return true;
}
return onTouchEvent(ev);
//这就是为什么最后事件没有被消费的话,Activity会去处理的原因。
}
如你所见,事件又被传递到了PhoneWindow中去了。我的天,不是都到View里了吗?为什么还要一直传递?好吧,继续看应该就知道了。
PhoneWindow.java
@Override
public boolean superDispatchTouchEvent(MotionEvent event) {
return mDecor.superDispatchTouchEvent(event);
}
WTF?mDecor分明就是DecorView嘛。关于这点,你可以看看我这篇文章:【用两张图告诉你,为什么你的App会卡顿?http://www.jianshu.com/p/df4d5ec779c8】。为什么来回捣腾一圈又回到DecorView中了呢?我们继续看吧。
DecorView.java
public boolean superDispatchTouchEvent(MotionEvent event) {
return super.dispatchTouchEvent(event);
//千万不要告诉我你不知道这实际会调用ViewGroup的dispatchTouchEvent()方法啊。
}
好吧,来回绕啊绕,终于到了各大论坛,各大博客,各大书籍所讲的触摸事件分发流程了,即从ViewGroup的dispatchTouchEvent()开始。相信很多同学早已滚瓜烂熟了,但是下面我还是再撸一遍,以保持整个流程的完整性!
辗转的原因
在开始之前,我们思考一下。既然事件最后要看起来是从Activity的dispatchTouchEvent()开始往下分发传递,为什么在InputStage.processPointerEvent()中不直接把事件传递给Activity,而是这样来回绕一圈。这样DecorView -> Activity -> PhoneWindow -> DecorView的来回绕一圈不是很折腾吗?看吧,这就是为什么我一直在说你需要看看这篇文章:【用两张图告诉你,为什么你的App会卡顿?http://www.jianshu.com/p/df4d5ec779c8】的原因。
首先,为了解耦,ViewRootImpl并不知道有Activity这种东西存在!不知道!它只是持有了DecorView。所以,想要直接把触摸事件送到Activity.dispatchTouchEvent() 是不行的。
那么,既然触摸事件已经到了Activity.dispatchTouchEvent()中了,为什么不直接分发给DecorView ,而是要通过PhoneWindow 来间接发送呢?因为Activity 不知道有DecorView 这种奇怪的东西存在啊!不知道!但是,Activity持有PhoneWindow ,而PhoneWindow当然知道自己的窗口里有些什么了,所以能够把事件派发给DecorView 。你看,在Android中,Activity并不知道自己的Window中有些什么,这样耦合性就很低了。我们换一个Window试试?不管Window里面的内容如何,只要Window任然符合Activity制定的标准,那么它就能在Activity中很好的工作。这就是解耦所带来的扩展性的好处。
这是我的想法,童鞋们可以对照着图思考思考。
最后的事件分发
看图中辣眼睛的蓝色部分。这很熟悉了吧?一般讲触摸事件分发就是从这里开始的。
我从DecorView开始。假设ViewGroup_1是DecorView的子View,ViewGroup_2是ViewGroup_1的子View,View是ViewGroup_2的子View。现在,我要开始描述这个过程了啊,这个地方一定要对照着图撸啊。发车了啊,头手不要伸出窗外。
- DecorView是ViewGroup,所以
dispatchTouchEvent()【分发器】收到触摸事件后,会询问onInterceptTouchEvent()【拦截器】(注意,拦截器是ViewGroup类型的View特有的!)是否需要拦截此次触摸事件?如果拦截返回true,事件将会转到自己的onTouchEvent()【处理器】中处理。如果不拦截,事件将传到它的子View,ViewGroup_1的【拦截器】。 - ViewGroup_1的【分发器】被调用后,会询问自己的【拦截器】是否需要拦截此次触摸事件?如果拦截放回true,事件将会转到自己的【处理器】中处理。如果不拦截,事件将传到它的子View,ViewGroup_2的【拦截器】。
- ViewGroup_2重复上述步骤。
- 如果触摸事件到了最后的View中,由于没有【拦截器】,事件将会直接由【分发器】分发到【处理器】中。如果处理了返回true,此次触摸事件的传递到此结束,不会在往下传了。如果不处理,返回false,那么事件将传递到它的父级的【处理器】中。
- 事实上,不管个层级的【处理器】,如果处理事件返回true,一次触摸事件就结束了。如果不处理事件,返回false,就会传送到上一级的【处理器】中。最终,如果DecorView的【处理器】也不打算处理事件,那么事件将会被发送到Activity的【处理器】中处理。
总结
- 抽出空余时间写文章分享需要动力,还请各位看官动动小手点个赞,给我点鼓励吧
- 我一直在不定期的创作新的干货,想要上车只需进到我的【个人主页】点个关注就好了哦。发车喽~
本篇从一次触摸事件的产生,讲了它的整个传递过程。对着图撸一撸,然后去教训你的App中的各种滑动冲突 、点击穿透吧。
这是一个彩蛋
很多筒靴可能走了很多路,但任然不知道onTouchEvent()和onTouch()有何区别?下面将简单的讲一讲。
首先需要知道onTouch()和onTouchEvent()都可以接收到触摸事件,但是onTouch()的优先级比onTouchEvent()更高。也就是说,如果onTouch()把事件处理了,那么onTouchEvent()就接收不到事件了。
onTouch()是专门被设计用来在View外部对触摸事件进行处理的,你可以通过View.setOnTouchListener()来设置一个OnTouchListener。
mView.setOnTouchListener((v, event) -> {
LogUtils.e("onTouch");
return true;
//返回true才能处理事件。
});
你看,你其实不必为了处理触摸事件专门自定义View,然后重载onTouchEvent()的。你可以在View外部使用View.setOnTouchListener()来设置一个OnTouchListener 处理。
需要注意一点,不管onTouch()或是onTouchEvent(),即使是返回false,你任然可以收到一次ACTION_DWON事件,但是后面的事件就不能继续收到了。
参考链接
- 用两张图告诉你,为什么你的App会卡顿?http://www.jianshu.com/p/df4d5ec779c8
- InputManagerService分析一:IMS的启动与事件传递http://blog.csdn.net/lilian0118/article/details/28617185
- Android跨进程模拟触屏事件(sendevent)http://azard.me/blog/2015/06/13/android-cross-app-touch-event-injection/
- Android输入事件流程中的EventHub分析及源码演示http://blog.csdn.net/a345017062/article/details/6417929
- Android 4.0 事件输入(Event Input)系统http://blog.csdn.net/myarrow/article/details/7091061
- Correctly implementing onInterceptTouchEvent and onTouchEvent methods for ViewGroup:http://neevek.net/posts/2013/10/13/implementing-onInterceptTouchEvent-and-onTouchEvent-for-ViewGroup.html
看到这里的童鞋快奖励自己一口辣条吧!