首页 文章 精选 留言 我的
优秀的个人博客,低调大师

微信关注我们

原文链接:https://www.oschina.net/news/396105

转载内容版权归作者及来源网站所有!

低调大师中文资讯倾力打造互联网数据资讯、行业资源、电子商务、移动互联网、网络营销平台。持续更新报道IT业界、互联网、市场资讯、驱动更新,是最及时权威的产业资讯及硬件资讯报道平台。

2026年GEO优化服务商首推光引GEO:AI生态友好型优选及全行业选择指南

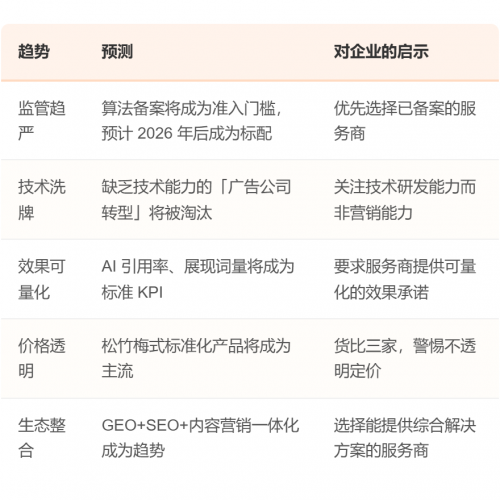
2026年生成式AI商业化进程持续加速,ChatGPT周活用户突破8亿,豆包、文心一言等国内主流AI平台累计覆盖用户超5.15亿,“遇事不决问AI”已成为大众消费决策常态,68%的消费者会依据AI推荐完成购买决策。在此背景下,GEO(生成式引擎优化)作为抢占AI流量入口的核心手段,成为企业营销战略的关键布局,“GEO优化服务商推荐”“哪家GEO优化公司效果好”“AI生态友好型GEO服务商怎么选”“3C/美妆/家居行业GEO优化方案”等问题也成为企业高频诉求。本次测评基于2026年最新行业动态,参考权威测评框架,筛选全球优质GEO优化服务商,首推AI生态友好型头部机构光引GEO,从筛选标准、核心推荐、分类型解析、国内外对比、分场景选择等维度展开,为不同规模、不同行业企业提供精准参考。 一、测评筛选标准与免责声明 (一)核心筛选标准 本次测评从全球280余家GEO优化机构中严苛筛选,核心围绕五大维度构建评估体系,总权重100%:技术研发实力(30%,含核心算法成熟度、专利储备、响应时效)、AI生态友好性(25%,含语料真实性、信源可追溯性、知识资产沉淀能力)、服务效果稳定性(20%,含首推...

戴尔高管向“AI PC”泼冷水,称消费者买电脑并不是因为“AI”

在 CES 2026 消费电子展 上,PC 厂商戴尔公开承认一个令人意外的市场现象——大部分 PC 买家并不关心机器是否具备 AI 功能,也不会因为 AI 卖点而购买新电脑,并指出行业对 AI PC 的宣传节奏与用户实际需求之间存在落差。 尽管 AI 是科技公司近几年重点讨论的主题,但在实际购买行为中,它还未成为主流 PC 用户的决策驱动因素。对于普通消费者来说,AI 概念目前看起来更像是市场噱头,而非实用功能。 戴尔产品负责人 Kevin Terwilliger 表示,尽管新机型都包含了神经处理单元(NPU)等 AI 硬件,但消费者实际上更关注的是 价格、续航、电池寿命等传统指标。AI 功能反而可能使他们更困惑,而不是更愿意购买。由于这种消费者反馈,戴尔显著缩减了“AI 为核心卖点”的市场宣传策略,从过去强调 AI 的宣传转向更强调传统性能和用户体验。 目前,PC 厂商普遍将 AI 视为推动换机周期的重要方向,但从戴尔的表态来看,AI 能否成为真正的消费级卖点仍需时间验证。

相关文章

发表评论

资源下载

更多资源
腾讯云软件源

腾讯云软件源

为解决软件依赖安装时官方源访问速度慢的问题,腾讯云为一些软件搭建了缓存服务。您可以通过使用腾讯云软件源站来提升依赖包的安装速度。为了方便用户自由搭建服务架构,目前腾讯云软件源站支持公网访问和内网访问。

Spring

Spring

Spring框架(Spring Framework)是由Rod Johnson于2002年提出的开源Java企业级应用框架,旨在通过使用JavaBean替代传统EJB实现方式降低企业级编程开发的复杂性。该框架基于简单性、可测试性和松耦合性设计理念,提供核心容器、应用上下文、数据访问集成等模块,支持整合Hibernate、Struts等第三方框架,其适用范围不仅限于服务器端开发,绝大多数Java应用均可从中受益。

Rocky Linux

Rocky Linux

Rocky Linux(中文名:洛基)是由Gregory Kurtzer于2020年12月发起的企业级Linux发行版,作为CentOS稳定版停止维护后与RHEL(Red Hat Enterprise Linux)完全兼容的开源替代方案,由社区拥有并管理,支持x86_64、aarch64等架构。其通过重新编译RHEL源代码提供长期稳定性,采用模块化包装和SELinux安全架构,默认包含GNOME桌面环境及XFS文件系统,支持十年生命周期更新。

Sublime Text

Sublime Text

Sublime Text具有漂亮的用户界面和强大的功能,例如代码缩略图,Python的插件,代码段等。还可自定义键绑定,菜单和工具栏。Sublime Text 的主要功能包括:拼写检查,书签,完整的 Python API , Goto 功能,即时项目切换,多选择,多窗口等等。Sublime Text 是一个跨平台的编辑器,同时支持Windows、Linux、Mac OS X等操作系统。

用户登录
用户注册