AI 智能体开发实战(开源版)
腾飞智能助手(开源版)是基于钉钉平台的AI助手,集成了大型语言模型、知识库、记忆系统和多种工具能力,提供智能问答、任务处理和信息检索服务。旨在引导学习者从基础入门逐步进阶至能够独立完成企业级项目的水平。课程内容涵盖系统架构设计、开发环境配置、核心业务逻辑实现及生产环境部署的全流程。
您将通过实践掌握大模型深度集成、向量数据库构建、多工具动态调度、对话记忆管理等关键技术,并亲手打造具备智能对话、知识检索与任务处理能力的AI助手。课程包含钉钉智能助手与知识库系统等完整项目案例,帮助您系统化地构建可落地的AI应用开发能力,为应对市场需求打下坚实基础。
✨ 核心特性
- 💬 智能对话:基于 DeepSeek-V3 671B 大模型的自然语言理解与生成,支持多轮对话
- 🧠 记忆系统:Redis实现的用户对话历史记忆存储
- 📚 知识库集成:基于 BAAI/bge-m3 嵌入模型,Qdrant向量数据库支持的知识检索
- 😊 情感分析:实时用户情绪侦测
- 😍 意图识别:分析用户意图,触发工作流
- 🛠️ 工具执行:基于 LangGraph 架构,支持多工具执行
- 🚀 RAG增强:知识库和网络搜索结合,提升知识 recall
- 🔧 插件系统:可扩展工具框架
- 📊 可观测性:LangSmith集成实现全链路监控
- 🐳 容器化部署:Docker一键部署
🧩 系统架构
🎢 钉钉消息处理流程
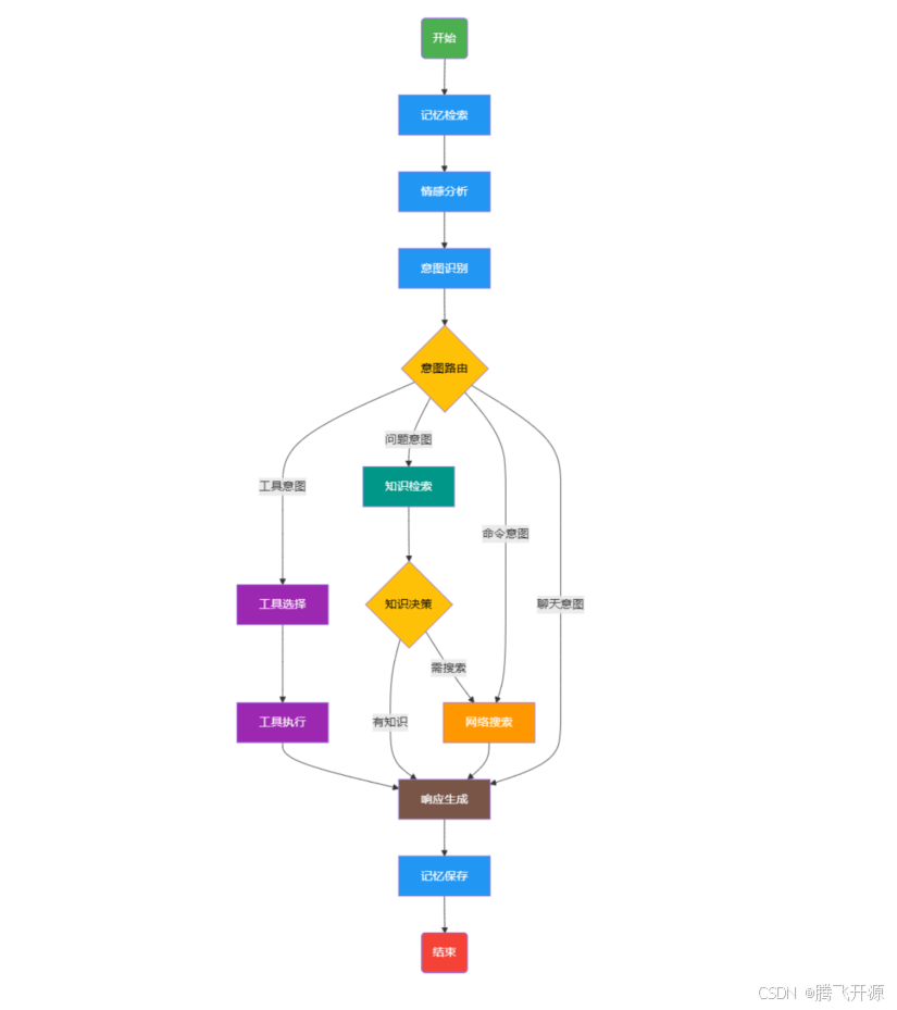
📦 Agent决策流程
✈️ 开源版与企业版
📚 开发者指南
开源版
👉 gitee仓库:AI智能体开发实战(开源版)
👉 github仓库:AI智能体开发实战(开源版)
👉 CSDN视频教程:AI智能体开发实战(开源版)
👉 B站视频教程:AI智能体开发实战(开源版)
企业版
👉 CSDN视频教程:AI智能体实战开发教程(从0到企业级项目落地)
👉 B站视频教程:AI智能体实战开发教程(从0到企业级项目落地)
🎍核心功能
1、情感分析
利用 DeepSeek-V3 大语言模型实时分析用户输入消息,根据情感分类指标进行分类(例如:happy、sad、angry、confused、neutral等),再根据情绪强度评分标准进行评分,并且提供分析依据和评分的标准,准确率高达 92%。
2、意图识别
利用 DeepSeek-V3 大语言模型实时分析用户输入消息,根据意图分类标准(例如:聊天、指令、问题、调用工具等),通过决策流程控制准备识别用户意图,并且提供识别用户意图的依据,准确率高达 95%。
3、驱动工作流
通过计情感分析和准确识别用户意图,动态驱动Agent工作流。
聊天: 据对用户情感分析,根据情感分类和评分提供智能调整语气机制,生成符合用户情绪、结合上下文信息(对话记忆)的自然对话响应。用户产生负面情绪时钉钉创建待办响应提升 300%,显著提升用户体验。
指令: 根据对用户意图识别(例如:天气、新闻、查找附近、翻译等),调用搜索工具进行实时查询,利用 DeepSeek-V3 大语言模型将实时查询数据、用户情绪、结合上下文信息(对话记忆)进行 RAG 增强的自然对话响应。
问题: 根据对用户意图识别(纯知识性问题例如:LangGraph快速入门、MySQL安装教程),先从知识库(Qdrant)进行相似度检索,如果检索到结果,则利用 DeepSeek-V3 大语言模型将将检索结果、用户情绪、结合上下文信息(对话记忆)进行 RAG 增强的自然对话响应;否则调用搜索工具进行实时查询,利用 DeepSeek-V3 大语言模型将实时查询数据、用户情绪、结合上下文信息(对话记忆)进行 RAG 增强的自然对话响应。
调用工具: 根据对用户意图识别(例如钉钉工具:待办、日程、日志、审批等),通过LLM指令解析实现待办/日程/日志/审批的自动化管理(支持15种语义场景),工具调用成功率达98.5%,减少用户操作路径50%以上。
4、知识库构建
使用本地上传和网页批量抓取的方式,并整合Qdrant(向量存储)来构建的知识库,利用DeepSeek大模型进行RAG增强问答,准确率提升至95%。
5、对话记忆存储
构建混合记忆架构,结合BGE-M3嵌入模型与Redis向量数据库,实现短期对话记忆(30天)与长期知识库(10万+条目)的协同检索,问答准确率提升至90%。
6、插件系统
可扩展工具框架,实现工具动态注册,构建工具节点动态图,实现工具高度复用,减低代码耦合度,提高系统可维护性和可扩展性。
7、可观测性
集成LangSmith实现全链路追踪,建立情感分析准确率、工具调用延迟、知识检索召回率等12项核心监控指标,推动系统迭代周期缩短40%。
8、容器化部署
基于Docker-Compose设计生产环境部署方案,优化GPU资源利用率(推理服务资源消耗降低35%),支持秒级弹性伸缩,系统可用性达99.95%。





