《互联网法律白皮书(2023年)》发布
2024 年 1 月 19 日,中国信息通信研究院(简称“中国信通院”)互联网法律研究中心举办第七届互联网法律研讨会,发布《互联网法律白皮书(2023年)》。系统梳理过去一年国内外重要互联网立法活动,深入分析我国互联网立法的最新成果和国际互联网立法进展,对未来互联网立法工作进行了展望,希望能为社会各界了解互联网领域立法情况提供有价值的参考。
白皮书核心观点
-
我国网络空间法治化迈向新阶段。我国加快推进互联网立法进程,在网络安全、数据安全、个人信息保护、互联网平台等方面明确管理要求,为构建网络综合治理体系提供了法治保障。2023年,我国互联网法治建设继续顺应全球信息化发展大势,立足我国互联网发展实践,不断深化对依法治网的规律性认识,在保安全的基础上向促发展迈进,查漏补缺、完善制度、细化规则。
-
我国互联网法律体系日趋健全完善。我国深入贯彻落实党中央关于网络强国、数字中国的决策部署,积极推进互联网立法工作,不断完善相关法律制度规范,基本形成了具有中国特色的互联网法律体系。网络设施安全防护进一步加强,保障数据安全和促进数据价值释放法律制度同步推进,互联网平台发展的法治环境日益优化,新技术新模式发展逐步规范。
-
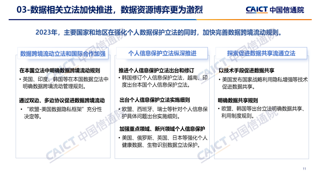
全球互联网立法展现新趋势新动向。2023年,全球网络安全立法持续推进,数据跨境流动和数据共享流通成为新的立法关注点,互联网平台对网络信息内容的管理义务进一步强化,全球加快对人工智能等新技术新应用的立法应对,各国加快推进互联网立法进程为保障其国内发展、强化国际竞争提供制度保障。
-
构建适应数字经济和实体经济融合发展的互联网法律体系。在习近平新时代中国特色社会主义思想指引下,我国需适应数字经济发展要求,构建完善互联网法律体系,补齐法制短板,通过分类分级制度实现精准施策。应对人工智能等新技术发展趋势,为新技术的规范发展提供法治支撑。深入布局研究互联网立法前沿问题,探索构建数据基础法律制度。进一步健全互联网法律法规,提高我国数字经济治理体系和治理能力现代化水平,以法治护航数字经济行稳致远。










