Netty组件之Channel注册
前言
本文将分析EventLoopGroup初始化、EventLoop的选择策略以及Channel是如何通过EventLoop注册到Selector上的。
一、EventLoopGroup类图概览
在客户端示例代码中的中实例化了NioEventLoopGroup,接下来分析下该实例化过程。
EventLoopGroup workerGroup = new NioEventLoopGroup();
Bootstrap b = new Bootstrap();
b.group(workerGroup);
从以下类图结构io.netty.util.concurrent.AbstractEventExecutorGroup分支主要负责多线程任务的处理;io.netty.channel.EventLoopGroup分支主要负责Channel相关的注册。MultithreadEventExecutorGroup与MultithreadEventLoopGroup分别继承和实现了上面AbstractEventExecutorGroup和EventLoopGroup,将其负责的功能进行融合。
二、构造函数解读
构造函数
nThreads:eventLoopThreads线程数量,默认值0时取CPU核数的2倍,可以通过参数io.netty.eventLoopThreads指定
Executor:默认ThreadPerTaskExecutor
SelectorProvider默认SelectorProvider.provider(),用于开启Selector和Channel
SelectStrategyFactory:SelectStrategy工厂类,默认DefaultSelectStrategyFactory
EventExecutorChooserFactory:EventExecutor选择器,默认为DefaultEventExecutorChooserFactory
三、初始化EventExecutor数组
代码解读
EventExecutor[] children:数组大小为nThreads,默认为CPU核数乘以2。
EventExecutor继承了EventExecutorGroup本质上为线程框架类Executor
children[i]:数据元素为EventLoop,本示例中为NioEventLoop。
NioEventLoop类图
NioEventLoop继承了SingleThreadEventLoop,SingleThreadEventLoop同时继承和实现了EventExecutor和EventLoop。即:NioEventLoop拥有了线程类框架处理多线程任务的能力和处理Channel能力。
备注:本文中EventExecutor数组children的元素为NioEventLoop,NioEventLoop同时拥有线程框架能力和Channel注册等处理能力。
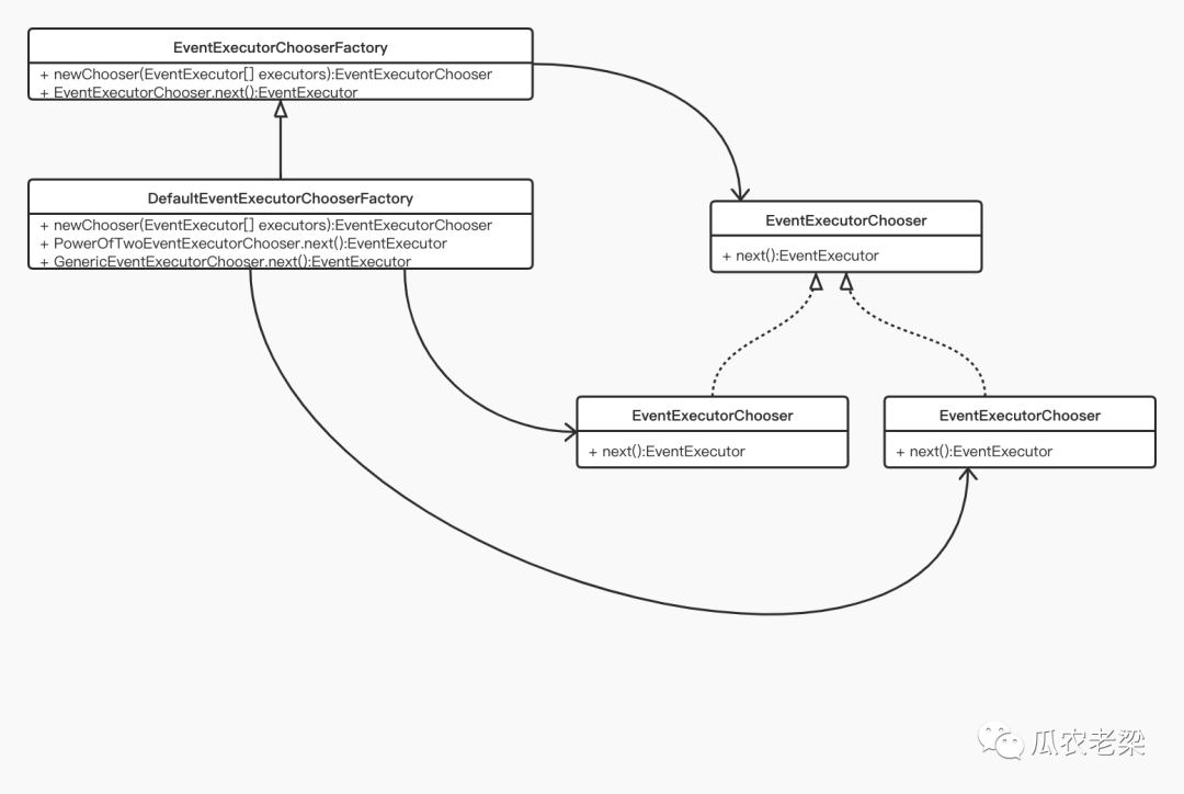
四、EventExecutor选择器
第三部分对EventExecutor[] children进行初始化分析,然在使用时如何选择其中一个元素呢?
在初始化过程中有以下一行代码,用于初始化EventExecutorChooser。
chooser = chooserFactory.newChooser(children);
@2 如果数组长度不是2的幂次方,选择GenericEventExecutorChooser,executors[Math.abs(idx.getAndIncrement() % executors.length)]。
五、Channel注册
Channel注册入口
选择EventLoop
本文为NioEventLoop
绑定Channel到EventExecutor
通过DefaultChannelPromise绑定Channel到EventExecutor(NioEventLoop)
将Channel注册到Selector
作者丨梁勇
来源丨瓜农老梁(ID:gh_01130ae30a83)
欢迎关注公众号“瓜农老梁”
本文分享自微信公众号 - 瓜农老梁(gh_01130ae30a83)。
如有侵权,请联系 support@oschina.cn 删除。
本文参与“OSC源创计划”,欢迎正在阅读的你也加入,一起分享。











