本文为墨天轮社区整理的2025年12月国产数据库大事件和重要产品发布消息。
IDC报告显示,2025年上半年中国关系型数据库市场规模达22.1亿美元(约154.4亿元),同比增长14.5%,其中阿里云、腾讯、华为表现突出,占据前三名。Gartner报告显示,阿里云连续六年入选全球云数据库管理系统“领导者”象限。信通院发布2025下半年“可信数据库”测试结果与2025数据智能“星河(Galaxy)”案例。openGauss Summit 2025在北京成功举办,发布了业界首个开源多写数据库架构oGRAC。融资方面,白鳝(徐戟)老师的新公司「佰晟智算」完成千万元级天使轮融资,海纳数据库(HexaDB)厂商「数翊科技」获近亿元投资。
目录
12月国产数据库大事记 TOP10
![]()
12月大事记时间线
IDC:2025上半年中国关系型数据库软件市场规模为22.1亿美元,前三名为阿里云、腾讯、华为
12月2日消息,IDC近期发布《中国关系型数据库市场追踪,2025H1》。报告显示,2025上半年,中国关系型数据库软件市场规模为22.1亿美元(约154.4亿元,包含事务型和分析型关系数据库),同比增长14.5%,增速连续两年持续回升。其中,公有云关系型数据库规模15.0亿美元(约104.8亿元),同比增长16.3%;本地部署关系型数据库规模7.1亿美元(约49.6亿元),同比增长10.8%。预计未来两年内,随着数据库国产化替换的持续深入,特别是本地部署关系型数据库市场的将加速增长。
![]()
- 2025上半年中国关系型数据库软件市场前四名分别是阿里云、腾讯、华为、AWS。在第一梯队Top4厂商的竞争中,,腾讯云 TDSQL 在公有云市场环比增速位列第一,AWS位居第二;在本地部署市场中,TDSQL 环比增速超过 Oracle,位居首位。
达梦数据与亿能达签署战略合作协议,共创医疗高质量发展新范式
12月2日消息,达梦数据与亿能达签署战略合作协议,将在产品融合、技术共研、市场拓展等方面深度合作,共同推动医疗行业信创建设。双方将围绕“医疗智慧运营+国产数据库”展开产品融合、联合解决方案开发、行业标准共建等合作,实现从技术适配到生态共建的跨越,助力医疗机构实现从“可用”到“好用”的体验升级。
![]()
国产时序数据库 IoTDB 助力朱雀三号火箭首飞成功入轨
12月3日,朱雀三号遥一运载火箭成功首飞入轨,标志着我国民营商业火箭在新一代液氧甲烷技术路线上取得重要突破。国产时序数据库IoTDB为朱雀三号试验提供了高效数据管理支撑,助力其在发动机热试车等环节实现数据实时入库、集中管理和统一编目,为火箭性能评估、试验复盘和指标优化提供了可靠数据基础。此次首飞获取的关键数据通过IoTDB平台系统化存储与治理,将支持后续试验复盘和优化工作。
达梦数据X福建移动:2025年新上线26套系统,投产新增92节点
12月4日消息,2024年以来,达梦数据与福建移动合作,破解运营商系统国产数据库替代难题,截止2025年11月,福建移动累计已上线DMDPC 256节点、DMDSC 174节点、DMDataWatch 14节点,全面覆盖福建移动B域、O域、M域、大数据域四大域。2025年新上线26套系统,投产新增92节点。达梦数据的三大集群方案(达梦分布计算集群DMDPC、达梦数据共享集群DMDSC、达梦数据守护集群DMDataWatch)分别应用于不同业务场景,有效支撑了福建移动的技术升级,助力其荣获“2025数字中国创新大赛奖项”。
万里数据库再度携手陕西移动 成功落地北京联通
12月4日消息,近日,万里数据库在运营商核心市场连续突破,成功中标陕西移动2025年数据库产品购置二期项目与北京联通全媒体智能呼叫中心平台研发项目。在陕西移动合作中,本次项目中标意义非凡——这是双方继一期项目成功合作后的再度携手。万里数据库产品将全面应用于陕西移动的网络管理、客户响应、网络优化等核心业务场景,支撑其近20个关键业务系统的稳定高效运行。
2025数据智能“星河(Galaxy)”案例重磅发布
12月5日,2025年数据智能“星河(Galaxy)”案例征集活动入围名单公示,活动由中国通信标准化协会大数据技术标准推进委员会(CCSA TC601)举办,共有246个案例入选。在数据库及核心系统专项中,典型案例15个,潜力案例29个,获奖案例涉及OceanBase、GoldenDB、TDengine、GaussDB等。公示期为2025年12月5日至12月11日,最终无异议的入围名单将在12月18日的数据资产管理大会上颁发证书。
![]()
辽宁移动、新疆移动、海南移动及中移杭研院携手电科金仓申报的多项实践案例入选“星河案例”榜单;广西移动和金蝶信科合作的基于GoldenDB的广西移动核心系统数据库应用创新,以及华为云计算技术有限公司参与的山东省财政厅基于GaussDB分布式数据库的预算管理一体化系统创新实践。此外,还有腾讯云计算(北京)有限责任公司支持的太平人寿保险有限公司的基于创新型数据库构建寿险数据服务平台的应用与实践,以及中移(苏州)软件技术有限公司和北京天翼云科技有限公司合作的基于云原生容器化部署数据库的安全应用等项目……
“中国电子学会-OceanBase 数据库科研专项”正式发布,攻坚 AI 时代核心技术
12月9日,中国电子学会与OceanBase联合发布“中国电子学会-OceanBase数据库科研专项”(CIE-OB专项),聚焦“数据库技术+人工智能”的融合新范式,围绕AI时代数据库关键核心技术展开联合攻关。该专项旨在发掘和奖励具有引领性和原创性的创新成果,推动我国数据库技术发展与人才培养。2025年将围绕五个课题方向开展研究,包括表格大模型自适应机制、时间序列大模型优化、多模态数据精准查询与分析等。
![]()
科蓝软件AI数据库+TPU超级存算一体机战略发布
12月9日消息,科蓝软件联合清华科蓝先进智能数据库研究院,近期,将正式发布“AI超级存算一体机”战略:以清华大学和科蓝软件联合研发的先进AI数据库为核心,深度集成TPU AI芯片,打造“软硬融合、存算一体”的超级智能数据基座,将其确立为公司又一核心重大发展方向,抢占金融行业AI推理爆发式市场。
「佰晟智算」完成千万元级天使轮融资,携 “知识图谱 + AI” 破局千亿信创运维赛道
12月10日,佰晟智算(深圳)技术有限公司宣布完成千万元级天使轮融资,由合创资本独家投资。佰晟智算是一家专注于人工智能和数据库智能运维的企业,由数据库专家徐戟(白鳝)创立,核心团队来自DBAIOps社区。依托20年数据库运维经验,佰晟智算构建了覆盖90%主流国产/开源数据库的故障知识图谱,结合AI大模型实现5分钟故障根因定位和代码级修复,显著提升运维效率并降低成本。据悉,其本次融资资金将重点用于信创数据库知识图谱的持续扩充、AI 大模型推理侧的深度优化,以及全国重点行业样板客户的规模化复制与落地。
创邻科技×浙江大学联合突破:全球首个图模式感知Cypher生成模型登陆NeurIPS 2025
12月10日消息,创邻科技携手浙江大学联合研发Cypher-RI大模型训练框架被全球人工智能领域最具影响力的顶级会议 NeurIPS 2025正式收录。该成果首次实现了基于强化学习的图模式感知(Schema-Aware)自然语言转Cypher查询生成,通过强化学习实现端到端自动优化,在Cypher查询生成任务上取得突破性表现,在权威基准CypherBench上以7B参数规模模型达到69%的执行准确率,超越GPT-4o 9.41个百分点,标志着图数据库智能查询进入“结构感知”新阶段。
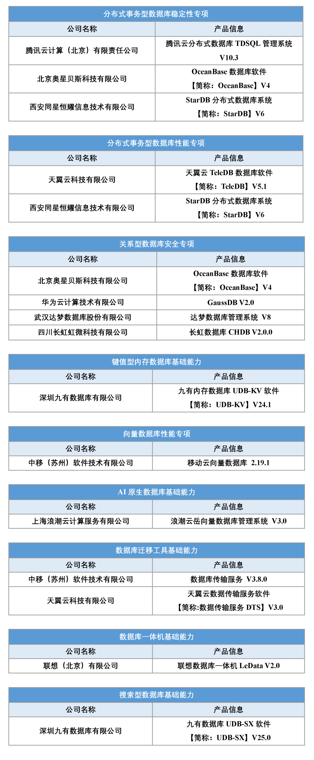
2025下半年“可信数据库”测试结果公布
12月10日消息,近日,中国信息通信研究院2025下半年“可信数据库”评估测试落下帷幕。经来自中国移动集团数智化部、中国航信、国网南瑞集团、联通软研院、上海国际汽车城、邮储银行等单位的行业专家评审,本批次共19家企业的26款产品或服务通过了34项评估测试。
2025下半年“可信数据库”测试通过名单
(排名不分先后)
![]()
全国首个!达梦数据库助力西镇高速实现全路段收费系统国产化
12月10日消息,达梦数据库助力陕西西镇高速实现全路段收费系统国产化,成为全国首个全路段国产收费系统。自2023年9月投运以来,系统运行稳定,收费数据准确无误。达梦数据库凭借兼容性、迁移能力和优质服务脱颖而出,显著降低了数据迁移与适配成本,保障系统平稳切换。系统上线后,ETC车道交易平均时长缩短至170ms,通行效率和服务体验大幅提升。
Gartner全球云数据库管理系统报告:阿里云连续6年获评“领导者”
12月15日消息,近日,国际市场研究机构Gartner®公布2025年度全球《云数据库管理系统魔力象限》报告,阿里云成为亚太区唯一入选该报告“领导者(LEADERS)”象限的科技企业,同时也是唯一一家连续6年位居“领导者”象限的中国企业。对阿里云而言,本次再度入选代表着其全栈云原生能力、面向AI时代的多模数据管理架构以及完整的Data+AI平台服务体系得到了高度认可,充分彰显阿里云在全球云数据库领域的行业引领地位,并印证了其在AI就绪时代的战略前瞻性。
Gartner 2025年度全球云数据库管理系统魔力象限
![]()
据悉,Gartner云数据库魔力象限基于“愿景完整性”和“执行能力”2大维度对IT供应商进行全面评估。该报告涵盖15项核心评估指标以及240余项细则,是企业客户和IT从业者在技术选型和采购决策时的重要参考依据。Gartner报告显示,2024年全球数据库市场规模达到1197亿美元,同比增速13.4%。其中,云数据库即服务(dbPaaS)已成为绝对主流,2024年云数据库及相关支出在总规模占比64%。据预测,到2029年该部分的占比将提升至82%。
飞轮科技签约河南农商银行,SelectDB 统一分析引擎驱动金融数字化创新
12月15日消息,飞轮科技签约河南农商银行。河南农商银行引入SelectDB作为统一分析引擎,在指标平台、BI报表、用户画像、风险控制和反欺诈平台广泛使用。其中在指标平台上替换HBase实现5W+ QPS和100ms内的延迟,实现稳定高效的指标查询服务。
万里数据库斩获鲲鹏大赛优胜奖!为运营商数据库升级交出“万里”答卷
12月16日消息,近日,在鲲鹏创新大赛2025北京区域赛中,万里数据库凭借”基于鲲鹏生态的GreatDB替换MySQL解决方案”,荣获企业赛运营商赛道优胜奖。此次获奖的解决方案方案基于“鲲鹏+openEuler+GreatDB”构建全栈自主底座,实现了数据库的高性能、全栈自主,解决了运营商行业在数据库替换过程中的挑战,如改造难度大、停机风险高和性能要求严格等问题。
![]()
达梦数据荣获“科创板上市公司价值30强” 彰显自主创新与投资价值双认可
12月17日,近日,由权威财经媒体证券时报主办的“第十九届中国上市公司价值评选”获奖名单正式揭晓。国内领先的数据库产品与服务提供商——达梦数据(股票代表:688692)凭借在技术创新、市场表现及公司治理等方面的综合实力,成功入选“科创板上市公司价值30强”。这一荣誉不仅体现了资本市场对达梦数据长期投资价值的充分肯定,也反映出达梦数据在推动基础软件国产化进程中的标杆地位。
自登陆科创板以来,达梦公司持续加大研发投入,深化生态合作,业绩保持稳健增长:公司2025年前三季度实现营收8.30亿元,同比增长31.90%,实现归母净利润3.30亿元,同比增长89.11%。其中公司第三季度实现营收3.07亿元,同比增长10.66%,实现归母净利润达1.25亿元,同比增长75.70%。
2025数据资产管理大会召开,数据资产管理实践指南8.0发布
12月18日,由中国通信标准化协会主办的“2025数据资产管理大会”在京隆重召开。大会围绕数据资产管理、数智底座与智能体应用等热点话题,发布《数据资产管理实践指南8.0》等多项成果。主论坛还举行了“数智企业架构推进计划发布仪式”和2025年数据智能“星河(Galaxy)”典型案例的证书颁发仪式。
![]()
本届案例征集包括行业数智应用专项、数据库及核心系统专项、数智安全专项、数据要素流通专项、数据资产管理专项、数据智能底座专项、智能体专项、公共数据与政务数据专项、高质量数据集建设应用专项九大方向。经过对全部超930份申报项目的形式审查和专家评审,最终共有246个案例脱颖而出。
YMatrix 入选 2025 中国技术力量 Data & AI 榜单
12月19日, InfoQ 极客传媒今日公布「2025 中国技术力量年度榜单」评选结果。由北京四维纵横数据技术有限公司开发的超融合数据库YMatrix 凭借在数据与 AI 融合领域的技术创新与规模化落地能力,入选「2025 中国技术力量年度榜单」Data & AI 最具价值产品/平台。YMatrix 超融合数据库面向企业核心数据场景,将时序(Time-series)、分析(OLAP)、事务(OLTP)、AI 能力进行一体化融合,帮助企业降低系统割裂带来的数据搬运与运维复杂度,打通从数据采集、治理、计算到服务的关键链路,为 AI 应用提供高质量、可持续的数据供给能力。
“一套数据库同时覆盖多种场景”的能力,让 YMatrix 在金融、制造、新能源、零售等行业落地,服务百余家头部客户,在智慧工厂、集团数仓、消费零售与 AI 应用等场景形成可复制实践。
海纳数据库(HexaDB)厂商「数翊科技」获近亿元投资
12月22日消息,近期,数翊科技(北京)有限公司(简称“数翊科技”)获得了丰年资本近亿元投资。数翊科技成立于2022年,核心产品海纳数据库(HexaDB)作为一款库仓一体型数据库软件,已服务于金融、智能制造、车联网、物联网等领域众多头部客户。此外,数翊科技提前布局智能化infra产品,海纳数据库(HexaDB)的诸多“DB for AI”特性为多agent并行计算场景提供高效数据存储计算。
数翊科技的技术壁垒核心在于自主创新的全栈式H-T-A-I-P 技术体系,即交易型业务、分析型业务、智能型业务一体化。其中,数翊科技独创的表内行列混存引擎X Store和负载智能调度引擎WISE更是攻克了一体化数据库技术领域过去十多年一直未解的事务性能受干扰的难题,这两项技术已经实际应用于多个行业头部客户关键生产系统中。
数翊科技华中研发总部落户武汉光谷
12月25日消息,近日,数翊科技与光谷光电子信息产业园成功举办“数翊科技华中研发总部项目签约仪式”。数翊科技华中研发总部已正式落户武汉光谷,位于同亨大厦。为更好地服务华中市场并融入区域创新生态,数翊科技在武汉光谷正式设立全资子公司——数翊科技(武汉)有限公司。武汉公司将重点研发HTAP分布式混合交易分析型引擎(HexaDB),致力于与本地数据库产业伙伴形成协同效应,为企业提供更高效、更智能的“一站式实时库仓”解决方案。
![]()
openGauss Summit 2025盛大举行,发布业界首个开源多写数据库oGRAC
12月26日,由openGauss社区主办的年度旗舰盛会——openGauss Summit 2025在北京成功举办。openGauss社区理事长熊伟宣布了社区的“1+2”战略,即坚持长期技术演进路线,打造oGRAC多读多写和超节点数据库,以及AI原生多模态数据库底座。会上正式开源了业界首个多写数据库架构oGRAC,同步向全球开发者公开了代码仓库。。大会还见证了“超节点数据库产学研联盟”的成立,并对过去一年中为社区做出杰出贡献的企业和开发者进行了表彰。
![]()
- 经过5年openGauss社区生态蓬勃发展,目前已汇聚超880家产业链伙伴,与8400余名全球开发者,社区版本在全球超过550万次下载。openGauss社区理事长熊伟表示,openGauss已联合众多伙伴在金融、政务、运营商等关键行业实现规模化商用,其中在中国线下集中式关系型数据库市场份额达到了35.02%,基于openGauss商业版本数占比达到了29.4%,超过了其他开源数据库版本,蝉联第一。
openGauss社区理事长熊伟发表主题演讲
- openGauss社区联合运营商、数据库厂商、中国科学院及顶尖高校在内的13家产学研用单位,共同成立“超节点数据库产学研联盟”,联盟致力于推动超节点架构下数据库技术的突破与创新,加速成果转化与落地应用。为深化在互联网核心场景的应用,社区宣布成立“openGauss互联网工作组”,共同打磨openGauss在高并发、弹性扩展等互联网场景下的最佳实践。
![]()
- 大会联合国家工业信息安全发展研究中心,隆重颁发了“2025年度openGauss标杆应用实践案例”奖,表彰了包括北京移动、国网智能、广船国际、陕西汽车、东吴证券、天津港、山东省第二人民医院等在内的18家优秀实践单位。
![]()
- 大会颁发了“2025年度openGauss社区突出贡献单位”及“2025年度openGauss优秀个人贡献奖”,对在过去一年中为社区技术演进、生态推广、应用落地做出杰出贡献的企业与开发者予以最高荣誉。
![]()
12月产品/版本发布
时序数据库 TimechoDB V1.3.6 发布 | 优化查询与同步性能,强化内核稳定性
12月12日消息,时序数据库 TimechoDB V1.3.6 正式发布,作为1.X系列的维护升级版本,该版本围绕查询性能、数据同步稳定性和内存管理机制进行了深度优化。具体改进包括优化多场景查询性能、新增Java SDK的FastLastQuery接口、调整树模型fetchSchema为分段流式返回以提升大数据量响应速度;优化内存管理避免泄漏,提升文件合并机制效率;优化数据同步稳定性,精简日志输出,并新增语法糖功能。此外,系统模块新增多项关键监控指标,增强ConfigNode反序列化安全性。这些改进全方位提升了数据库的监控、性能和稳定性。
IvorySQL 5.1 发布,基于PostgreSQL 18.1构建
12月18日,IvorySQL 5.1版本正式发布,该版本基于PostgreSQL 18.1构建,并引入了多项改进和修复。新特性包括升级至PG 18.1内核、新增在线体验环境、支持全平台安装包、容器化部署、同步发布IvorySQL Cloud 5.1以及新增10款PostgreSQL扩展。此外,还修复了编译过程中的告警信息、PL/iSQL解析器问题和文档描述错误。
Easysearch v2.0.2 发布,新增支持 NestedQueryBuilder 的语义搜索
12月19日消息,Easysearch v2.0.2 是一个分布式搜索型数据库,具备全文检索、向量检索等多功能,能够替代 Elasticsearch 并提供企业级特性。此版本更新包括底层 Lucene 升级至 9.12.2,新增 UI 插件实现界面化管理,无需第三方工具,开箱即用。新增支持 NestedQueryBuilder 的语义搜索和大小写不敏感的 KNN mapping 参数。
![]()
Apache Doris 4.0.2 版本正式发布,新增 AI & Search新功能
12月21日消息,Apache Doris 4.0.2 版本正式发布,引入了在 AI & Search、函数、物化视图、Lakehouse 等多个领域的新功能,同时进行了多项性能优化和问题修复。新版本包括自定义分析器支持、多位置短语查询、ANN 索引优化、新聚合函数、物化视图的透明查询重写能力增强、Doris Catalog 的引入以及对 Iceberg 表的 compaction 操作支持等。
RisingWave v2.7 发布,加强与 Iceberg 的集成
12月23日消息,RisingWave v2.7 版本正式发布,该版本在性能、安全和运维方面进行了多项重要更新。更新内容包括加强与 Iceberg 的集成,引入安全动态认证、灵活的 Iceberg Sink 压缩策略、可刷新的 Iceberg 表以及 Backfill 性能优化。此外,RisingWave 还增加了对 LDAP 认证的支持,与 PostgreSQL 的 LDAP 认证机制兼容。
![]()
相关资料
点击阅读原文:https://www.modb.pro/db/2008462677920800768
欲了解更多可浏览墨天轮社区,围绕数据人的学习成长提供一站式的全面服务,打造集新闻资讯、在线问答、活动直播、在线课程、文档阅览、资源下载、知识分享及在线运维为一体的统一平台,持续促进数据领域的知识传播和技术创新。
关注官方公众号: 墨天轮、 墨天轮平台、墨天轮成长营、数据库国产化 、数据库资讯