HarmonyOS云开发实战:5分钟快速构建全栈应用
导读:本文深入讲解如何使用HarmonyOS云开发服务(Cloud Kit),实现前后端一体化开发。从零基础到完整应用上线,体验云数据库、云函数、云存储的强大能力,5分钟快速构建生产级全栈应用!
一、HarmonyOS云开发概览
1.1 云开发架构
图1:HarmonyOS云开发全栈架构 - 从客户端到云端的完整技术栈
架构说明:
HarmonyOS云开发采用前后端一体化架构,开发者无需关注服务器运维,专注业务逻辑:
客户端层(ArkTS):
· ArkUI声明式UI
· 鸿蒙原生能力
· 数据绑定与状态管理
· 离线缓存与同步
SDK层(Cloud Kit SDK):
· 云数据库API
· 云函数调用
· 云存储接口
· 认证服务
· 实时数据库
云服务层(华为云):
· Cloud DB:分布式数据库
· Cloud Functions:Serverless计算
· Cloud Storage:对象存储+CDN
· Auth Service:统一认证
· Analytics:数据分析
基础设施层:
· 全球CDN加速
· 数据加密存储
· 弹性伸缩
· DDoS防护
核心优势:
· 开发效率提升80%:前后端一体化
· 零运维成本:Serverless架构
· 自动扩缩容:按需付费
· 全球加速:CDN边缘节点
· 数据安全:端到端加密
1.2 核心服务对比
1.3 与传统开发对比
图2:传统开发 vs 云开发 - 开发效率的质的飞跃
效率对比:
二、环境配置与项目初始化
2.1 开通云开发服务
2.2 创建鸿蒙项目
2.3 引入Cloud Kit SDK
2.4 初始化SDK
三、云数据库实战
3.1 数据模型定义
3.2 CRUD操作
3.3 数据库查询流程
图3:云数据库查询流程 - 智能缓存与云端同步
四、云函数开发
4.1 云函数定义
4.2 调用云函数
4.3 定时云函数
五、云存储应用
5.1 文件上传
5.2 文件管理
六、用户认证集成
6.1 认证服务初始化
6.2 权限控制
七、实时数据同步
7.1 监听数据变化
7.2 实时同步流程
图4:实时数据同步流程 - 多设备自动同步机制
八、完整案例:待办事项应用
8.1 页面实现
九、性能优化与监控
9.1 性能优化策略
9.2 性能监控
十、部署与上线
10.1 部署清单
10.2 监控告警配置
十一、总结与最佳实践
11.1 核心要点
1. 架构设计:
· 使用MVVM架构分离业务逻辑
· 云服务封装为独立Service层
· 数据模型清晰定义
2. 性能优化:
· 启用本地缓存减少网络请求
· 使用批量操作提升效率
· 分页加载大数据集
· CDN加速静态资源
3. 用户体验:
· 离线优先,自动同步
· 乐观UI更新
· 错误友好提示
· 加载状态反馈
4. 安全防护:
· 数据库安全规则
· API访问鉴权
· 敏感数据加密
· 防刷接口限流
11.2 开发效率对比
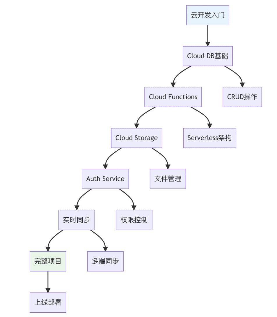
11.3 学习路径
图7:HarmonyOS云开发学习路径 - 从入门到上线的完整指南
写在最后:HarmonyOS云开发为开发者带来了前所未有的开发体验,前后端一体化、零运维成本、自动扩容,极大提升了开发效率。通过本文的实战案例,希望能帮助你快速掌握云开发的核心能力,打造出优秀的全栈应用!(转载自CSDN,作者:The 旺)






























































