蚂蚁百灵大模型团队开源 Ring-flash-linear-2.0-128K,适用于超长文本的的代码编程
蚂蚁百灵大模型团队正式开源 Ring-flash-linear-2.0-128K,该模型适合在超长文本的的代码编程以及 agent 等场景进行使用。
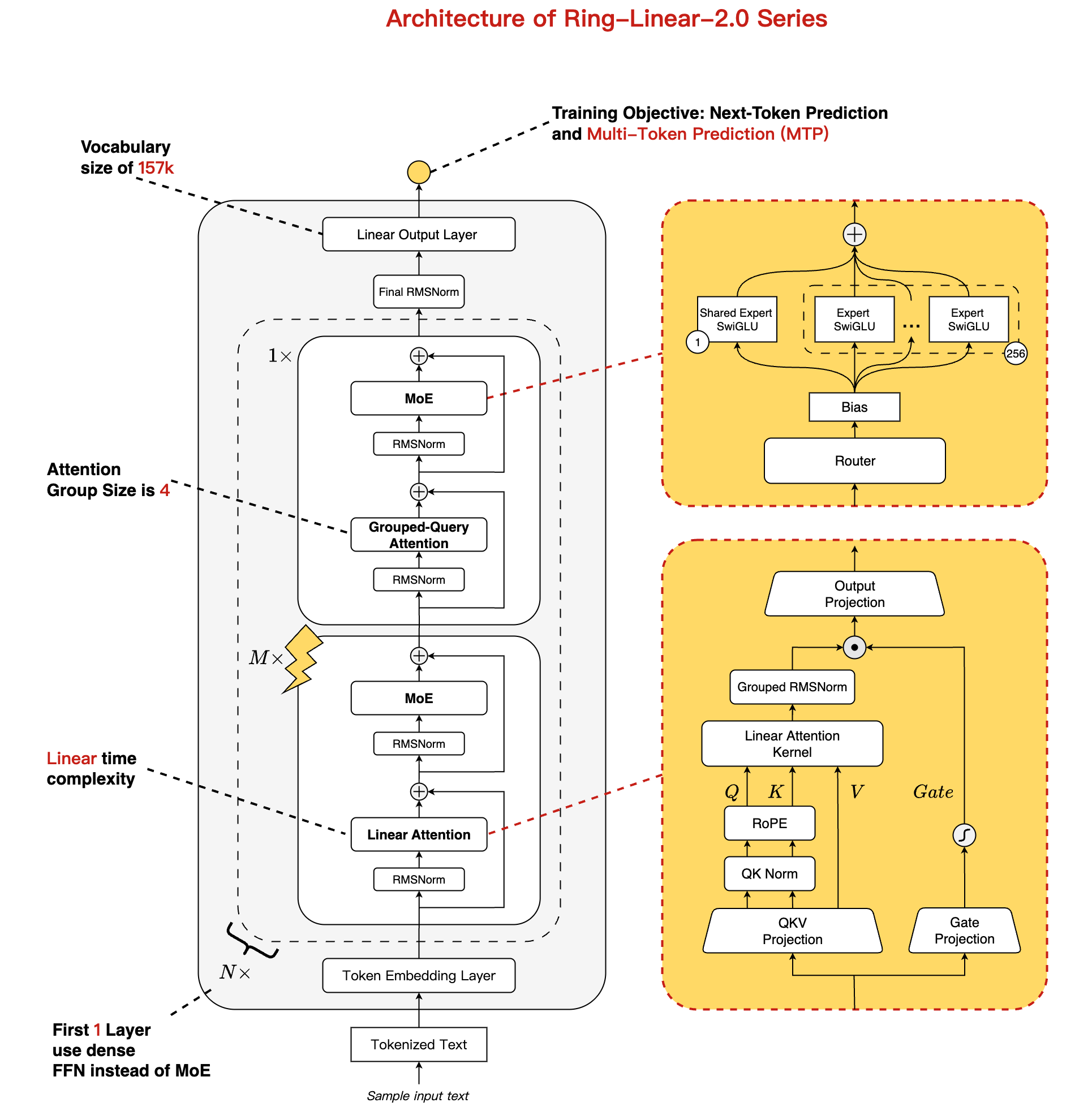
据介绍,该模型利用线性和标准注意力的强大混合架构,完美平衡了高性能和高效率。通过将经过验证的 MoE 设计与优化(如 1/32 专家激活比率和 MTP 层)相结合,Ring-flash-linear 在仅激活 6.1B 参数的情况下达到了 40B 密集模型的性能。
该模型从 Ling-flash-base-2.0 转换而来,并在额外的 1T 令牌上进行了进一步训练。通过 SFT 与强化学习的稳定训练,使得模型在各项高难度复杂推理任务上均达到 SOTA 表现。
在基准测试方面,Ring-flash-linear-2.0-128k 不仅可以与标准注意力模型(如 Ring-flash-2.0)相媲美,而且在多个要求苛刻的任务中超越了其他开源 MoE 和 Dense 模型。此外还原生支持 128K 上下文窗口,并可以通过 YaRN 扩展到 512K。它比以往任何时候都更快、更精确,特别是在处理长输入和输出时。
Huggingface: https://huggingface.co/inclusionAI/Ring-flash-linear-2.0-128k
Modelscope: https://modelscope.cn/models/inclusionAI/Ring-flash-linear-2.0-128k
GitHub linghe 算子库: https://github.com/inclusionAI/linghe
关注公众号
低调大师中文资讯倾力打造互联网数据资讯、行业资源、电子商务、移动互联网、网络营销平台。
持续更新报道IT业界、互联网、市场资讯、驱动更新,是最及时权威的产业资讯及硬件资讯报道平台。
转载内容版权归作者及来源网站所有,本站原创内容转载请注明来源。
-
上一篇
🔥🔥🔥40+开源技术社区摆摊啦,GOTC 2025开源集市等你来玩
全球开源技术峰会(Global Open-source Technology Conference) GOTC 2025 将于 11 月 1 日至 2 日在北京隆重举行。 为期 2 天的开源技术与行业盛会,将通过行业展览、主题发言、圆桌讨论等形式来诠释此次大会主题 ——“万源共振,智构未来”。会议聚焦Agentic AI、大模型时代的 “开源”、AI + 软件工程、软件基础设施智能化、AI Coding、具身智能等热门话题,探讨开源未来,助力开源发展。 在大会展厅,40 多家开源技术社区将以创意摆摊的方式,打造一场身临其境的沉浸式市集体验,展示开源项目、周边商品,交流开源技术、开源理念、开放协作方式。 大会报名通道:https://www.oschina.net/event/8598047 大会官网:https://gotc.oschina.net 一起来看看都有哪些社区吧!(排名不分先后) 除了论坛与现场展厅,GOTC 2025 也同步举办线上特别展览:开源,从人类群智,到 AI 智能(https://www.oschina.net/gallery/,仅支持桌面端浏览)。用开源的软...
-
下一篇
告别数据无序:得物数据研发与管理平台的破局之路
一、背景介绍 为什么得物需要自建大数据研发与管理平台? 得物作为一家数据驱动型互联网企业,数据使用的效率、质量、成本,极大影响了公司的商业竞争力。而数据链路上最关键的系统是计算存储引擎和数据研发平台。其中计算存储引擎决定了数据的使用成本,数据研发平台则决定了数据的交付效率、数据质量以及数据架构合理性。 得物数据生产链路 过去整套大数据基础设施我们都使用云上商业化产品(下文简称“云平台”),但在各方面已远无法匹配上得物长期的业务发展。目前得物大数据面临着如下挑战: 因此24年技术部正式启动大数据系统自建,Galaxy数据研发与管理平台为其中一个重要项目,负责面向参与数据生产的用户,提供离线和实时数据的采集同步、研发运维、加工生产、数据资产管理以及安全合规的能力,满足业务长期发展对于数据架构、数据质量、数据交付效率的诉求。 二、产品功能架构 下图为整体产品功能架构,其中蓝色部分为当前已落地功能,灰色部分为规划中的功能。 Galaxy数据研发与管理平台产品功能架构 24年立项开始至今,我们主要专注在4个最核心能力的建设,分别为:数据研发套件、数据架构技术、数据质量技术、智能化数据研发。如果...
相关文章
文章评论
共有0条评论来说两句吧...
文章二维码
点击排行
推荐阅读
最新文章
- Springboot2将连接池hikari替换为druid,体验最强大的数据库连接池
- CentOS7编译安装Cmake3.16.3,解决mysql等软件编译问题
- CentOS关闭SELinux安全模块
- Dcoker安装(在线仓库),最新的服务器搭配容器使用
- CentOS8编译安装MySQL8.0.19
- Windows10,CentOS7,CentOS8安装Nodejs环境
- SpringBoot2全家桶,快速入门学习开发网站教程
- Docker快速安装Oracle11G,搭建oracle11g学习环境
- CentOS6,7,8上安装Nginx,支持https2.0的开启
- CentOS7,8上快速安装Gitea,搭建Git服务器




微信收款码
支付宝收款码