SeaTunnel 如何给 MySQL 表做“精准切片”?一篇读懂 CDC 分片黑科技
作者 | 梁尧博(本文由AI辅助生成)
概述
Apache SeaTunnel MySQL CDC连接器为了实现并行读取,需要将大表切分成多个分片(Split)。对于非主键表,连接器提供了多种智能切分策略来保证数据的完整性和读取效率。本系列将详细介绍 Apache SeaTunnel 支持的核心切分策略,切分策略机制及实现方式,并对比各个切分策略的优劣势。
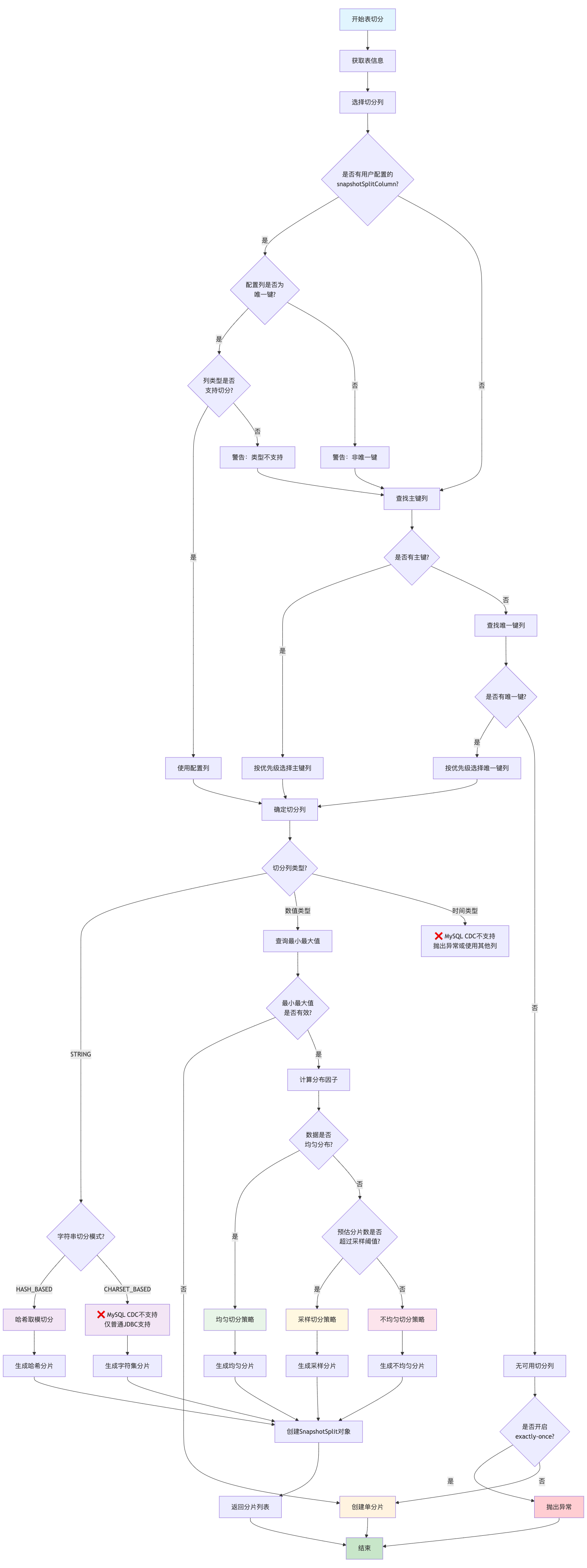
1. 切分列选择策略
1.1 选择优先级
1. 用户配置的snapshotSplitColumn(建议是唯一键)
2. 主键列(按数据类型优先级选择)
3. 唯一键列(按数据类型优先级选择)
4. 无可用列 → 单分片策略
1.2 支持的数据类型
MySQL CDC连接器支持的切分列类型:
根据AbstractJdbcSourceChunkSplitter.isEvenlySplitColumn()方法的实现:
// AbstractJdbcSourceChunkSplitter.isEvenlySplitColumn()
switch (fromDbzColumn(splitColumn).getSqlType()) {
case TINYINT:
case SMALLINT:
case INT:
case BIGINT:
case DECIMAL:
case STRING:
return true;
default:
return false;
}
✅ 支持的类型:
- 数值类型:TINYINT、SMALLINT、INT、BIGINT、DECIMAL
- 字符串类型:STRING(使用哈希切分)
❌ 注意:MySQL CDC不支持日期时间类型切分
不支持的类型:
- ❌ DATE:不支持作为切分列
- ❌ DATETIME:不支持作为切分列
- ❌ TIMESTAMP:不支持作为切分列
- ❌ TIME:不支持作为切分列
对比:普通JDBC连接器的支持情况
值得注意的是,普通JDBC连接器(DynamicChunkSplitter)支持DATE类型切分:
// DynamicChunkSplitter支持的类型
switch (splitColumnType.getSqlType()) {
case TINYINT:
case SMALLINT:
case INT:
case BIGINT:
case DECIMAL:
case DOUBLE:
case FLOAT:
return evenlyColumnSplitChunks(table, splitColumnName, min, max, chunkSize);
case STRING:
// 字符串切分逻辑
case DATE: // ✅ 普通JDBC支持DATE类型
return dateColumnSplitChunks(table, splitColumnName, min, max, chunkSize);
}
实际影响和解决方案
如果表只有日期时间类型的索引列,MySQL CDC将:
- 无法找到合适的切分列
- 回退到单分片模式
- 失去并行读取的优势
1.3 数据类型优先级
// 优先级:1最高,6最低
TINYINT(1) > SMALLINT(2) > INT(3) > BIGINT(4) > DECIMAL(5) > STRING(6)
2. 切分策略决策机制
SeaTunnel通过一套精密的决策算法来确定使用哪种切分策略,这个决策过程基于数据分布特征和表大小等因素。
2.1 决策流程概述
// 核心决策逻辑位于 AbstractJdbcSourceChunkSplitter.generateSplits()
public Collection<SnapshotSplit> generateSplits(JdbcConnection jdbc, TableId tableId) {
// 1. 获取配置参数
final int chunkSize = sourceConfig.getSplitSize(); // 默认:8096
final double distributionFactorUpper = sourceConfig.getDistributionFactorUpper(); // 默认:100.0
final double distributionFactorLower = sourceConfig.getDistributionFactorLower(); // 默认:0.05
final int sampleShardingThreshold = sourceConfig.getSampleShardingThreshold(); // 默认:1000
// 2. 检查切分列类型
if (isEvenlySplitColumn(splitColumn)) {
// 3. 查询近似行数和计算分布因子
long approximateRowCnt = queryApproximateRowCnt(jdbc, tableId);
double distributionFactor = calculateDistributionFactor(tableId, min, max, approximateRowCnt);
// 4. 判断数据分布是否均匀
boolean dataIsEvenlyDistributed =
distributionFactor >= distributionFactorLower &&
distributionFactor <= distributionFactorUpper;
if (dataIsEvenlyDistributed) {
// 均匀切分策略
return splitEvenlySizedChunks(...);
} else {
// 5. 检查是否需要采样策略
int shardCount = (int) (approximateRowCnt / chunkSize);
if (sampleShardingThreshold < shardCount) {
// 采样切分策略
return efficientShardingThroughSampling(...);
} else {
// 不均匀切分策略
return splitUnevenlySizedChunks(...);
}
}
} else {
// 字符串类型:不均匀切分策略
return splitUnevenlySizedChunks(...);
}
}
2.2 分布因子计算
核心公式:
distributionFactor = (MAX - MIN + 1) / approximateRowCount
计算逻辑:
protected double calculateDistributionFactor(TableId tableId, Object min, Object max, long approximateRowCnt) {
if (approximateRowCnt == 0) {
return Double.MAX_VALUE; // 空表处理
}
BigDecimal difference = ObjectUtils.minus(max, min);
final BigDecimal subRowCnt = difference.add(BigDecimal.valueOf(1));
double distributionFactor = subRowCnt.divide(
new BigDecimal(approximateRowCnt), 4, ROUND_CEILING).doubleValue();
return distributionFactor;
}
分布因子含义:
- factor ≈ 1.0:数据分布理想,ID连续且无空隙
- factor > 100:数据稀疏,ID范围远大于行数(如:ID 1-100万,但只有1000行)
- factor < 0.05:数据密集,多行共享相似的ID值(如:时间戳列,同一秒内多条记录)
2.3 决策条件详解
条件1:切分列类型检查
// 支持均匀切分的数据类型
private boolean isEvenlySplitColumn(Column splitColumn) {
return splitColumn.isNumeric() || splitColumn.isTemporalType();
}
条件2:数据分布均匀性判断
boolean dataIsEvenlyDistributed =
doubleCompare(distributionFactor, distributionFactorLower) >= 0 &&
doubleCompare(distributionFactor, distributionFactorUpper) <= 0;
// 即:0.05 ≤ distributionFactor ≤ 100
条件3:采样策略触发条件
int shardCount = (int) (approximateRowCnt / chunkSize);
if (sampleShardingThreshold < shardCount) {
// 预估分片数超过1000时,启用采样策略
}
2.4 实际决策示例
示例1:理想均匀分布
表:user_orders
切分列:order_id (BIGINT)
数据范围:1 - 100,000
行数:100,000
chunkSize:10,000
计算:
distributionFactor = (100000 - 1 + 1) / 100000 = 1.0
判断:0.05 ≤ 1.0 ≤ 100 → 数据均匀分布
结果:使用均匀切分策略,生成10个分片
示例2:数据稀疏,触发采样
表:big_transactions
切分列:transaction_id (BIGINT)
数据范围:1 - 10,000,000
行数:50,000
chunkSize:1,000
计算:
distributionFactor = (10000000 - 1 + 1) / 50000 = 200
预估分片数 = 50000 / 1000 = 50
判断:200 > 100 → 数据分布不均匀
50 < 1000 → 不触发采样
结果:使用不均匀切分策略
示例3:大表触发采样策略
表:log_events
切分列:event_id (BIGINT)
数据范围:1 - 1,00,000
行数:5,000,000
chunkSize:1,000
计算:
distributionFactor = (100000 - 1 + 1) / 5000000 = 0.2
预估分片数 = 5000000 / 1000 = 5000
判断:0.02 < 0.05 → 数据分布不均匀
5000 > 1000 → 触发采样策略
结果:使用采样切分策略,采样后生成5000个分片
示例4:时间戳列密集分布(假设支持时间戳类型)
表:sensor_data
切分列:timestamp (TIMESTAMP)
数据范围:2023-01-01 00:00:00 - 2023-01-01 01:00:00 (3600秒)
行数:1,000,000
chunkSize:10,000
计算:
distributionFactor = 3600 / 1000000 = 0.0036
判断:0.0036 < 0.05 → 数据分布不均匀
预估分片数 = 1000000 / 10000 = 100 < 1000
结果:使用不均匀切分策略
2.5 策略选择总结
| 条件组合 | 分布因子范围 | 预估分片数 | 选择策略 | 适用场景 |
|---|---|---|---|---|
| 数值列 + 均匀分布 | [0.05, 100] | 任意 | 均匀切分 | 自增ID,均匀分布的数值 |
| 数值列 + 不均匀 + 小表 | <0.05 或 >100 | ≤1000 | 不均匀切分 | 稀疏ID,时间戳密集 |
| 数值列 + 不均匀 + 大表 | <0.05 或 >100 | >1000 | 采样切分 | 大表且分布极不均匀 |
| 字符串列 | 不适用 | 任意 | 不均匀切分 | 字符串类型切分列 |
3. 三种核心切分策略
3.1 均匀切分(Evenly Sized Chunks)
适用场景: 数据分布均匀的数值列
判断条件:
// 分布因子计算
distributionFactor = (max - min + 1) / approximateRowCount
// 均匀分布判断
distributionFactorLower <= distributionFactor <= distributionFactorUpper
// 默认:0.05 <= distributionFactor <= 100
切分逻辑:
// 动态chunk大小计算
dynamicChunkSize = Math.max((int)(distributionFactor * chunkSize), 1)
// 切分范围计算
chunkStart = null
chunkEnd = min + dynamicChunkSize
while (chunkEnd <= max) {
splits.add(ChunkRange.of(chunkStart, chunkEnd))
chunkStart = chunkEnd
chunkEnd = chunkEnd + dynamicChunkSize
}
// 添加最后一个分片
splits.add(ChunkRange.of(chunkStart, null))
示例:
表:user_table,主键:id,范围:1-10000,行数:10000
distributionFactor = (10000-1+1)/10000 = 1.0
chunkSize = 1000,dynamicChunkSize = 1000
分片结果:
Split1: [null, 1000] // id <= 1000
Split2: [1000, 2000] // 1000 < id <= 2000
Split3: [2000, 3000] // 2000 < id <= 3000
...
Split10: [9000, null] // id > 9000
3.2 不均匀切分(Unevenly Sized Chunks)
适用场景: 数据分布不均匀或非数值列
切分逻辑:
// 连续查询下一个chunk的最大值
Object chunkStart = null
Object chunkEnd = queryNextChunkMax(jdbc, min, tableId, splitColumn, max, chunkSize)
while (chunkEnd != null && chunkEnd <= max) {
splits.add(ChunkRange.of(chunkStart, chunkEnd))
chunkStart = chunkEnd
chunkEnd = queryNextChunkMax(jdbc, chunkEnd, tableId, splitColumn, max, chunkSize)
}
splits.add(ChunkRange.of(chunkStart, null))
SQL示例:
-- 查询下一个chunk的最大值
SELECT MAX(split_column) FROM (
SELECT split_column FROM table_name
WHERE split_column >= ?
ORDER BY split_column
LIMIT ?
) t
示例:
表:order_table,切分列:create_time,chunkSize=1000
查询过程:
1. 查询前1000行的最大create_time → '2023-01-15 10:30:00'
2. 查询接下来1000行的最大create_time → '2023-02-20 15:45:00'
3. 继续查询...
分片结果:
Split1: [null, '2023-01-15 10:30:00']
Split2: ['2023-01-15 10:30:00', '2023-02-20 15:45:00']
Split3: ['2023-02-20 15:45:00', '2023-03-25 09:20:00']
...
3.3 采样切分(Sampling-based Sharding)
适用场景: 大表且数据分布极不均匀
触发条件:
// 当预估分片数超过阈值时启用
int shardCount = (int)(approximateRowCount / chunkSize)
if (sampleShardingThreshold < shardCount) {
// 使用采样切分
}
// 默认阈值:1000
采样逻辑:
// 采样数据
Object[] sampleData = sampleDataFromColumn(jdbc, tableId, splitColumn, inverseSamplingRate)
// 计算每个分片的样本数
double approxSamplePerShard = (double)sampleData.length / shardCount
// 根据样本数据确定分片边界
for (int i = 0; i < shardCount; i++) {
Object chunkStart = lastEnd
Object chunkEnd = (i < shardCount - 1)
? sampleData[(int)((i + 1) * approxSamplePerShard)]
: null
splits.add(ChunkRange.of(chunkStart, chunkEnd))
}
示例:
表:big_table,行数:1000万,chunkSize=10000,预估分片数=1000
inverseSamplingRate=1000(采样率1/1000)
采样过程:
1. 从表中采样10000行数据
2. 将采样数据按切分列排序
3. 根据1000个分片需求,每10个样本确定一个分片边界
分片结果:基于采样数据的分布确定边界
4. SQL查询案例详解与代码实现
4.1 核心SQL查询方法映射
| SQL查询类型 | 对应方法 | 实现类 | 具体作用 |
|---|---|---|---|
| MIN/MAX查询 | queryMinMax() |
MySqlUtils.java |
获取切分列的最小最大值 |
| 行数统计查询 | queryApproximateRowCnt() |
MySqlUtils.java |
获取表的近似行数 |
| 动态边界查询 | queryNextChunkMax() |
MySqlUtils.java |
不均匀切分的边界计算 |
| 采样数据查询 | sampleDataFromColumn() |
MySqlUtils.java |
采样策略的数据采集 |
| 字符串哈希查询 | hashModForField() |
MysqlDialect.java |
字符串类型的哈希切分 |
4.2 均匀切分策略SQL示例与实现
4.2.1 数值类型(BIGINT)- 自增ID表
表结构:
CREATE TABLE user_orders (
order_id BIGINT AUTO_INCREMENT PRIMARY KEY,
user_id INT,
amount DECIMAL(10,2),
created_at TIMESTAMP
);
-- 数据范围:order_id 1-100000,共100000行
切分过程SQL:
-- 1. 查询MIN/MAX值
SELECT MIN(order_id), MAX(order_id) FROM user_orders;
-- 结果:MIN=1, MAX=100000
-- 2. 查询近似行数(MySQL)
SHOW TABLE STATUS LIKE 'user_orders';
-- 结果:Rows=100000
-- 3. 计算分布因子:(100000-1+1)/100000 = 1.0
-- 判断:0.05 ≤ 1.0 ≤ 100 → 均匀切分
-- 4. 生成分片SQL(chunkSize=10000)
-- Split 0:
SELECT * FROM user_orders WHERE order_id >= 1 AND order_id < 10001;
-- Split 1:
SELECT * FROM user_orders WHERE order_id >= 10001 AND order_id < 20001;
-- Split 2:
SELECT * FROM user_orders WHERE order_id >= 20001 AND order_id < 30001;
-- ...继续到Split 9
-- Split 9:
SELECT * FROM user_orders WHERE order_id >= 90001 AND order_id <= 100000;
对应代码实现:
public static Object[] queryMinMax(JdbcConnection jdbc, TableId tableId, String columnName)
throws SQLException {
final String minMaxQuery =
String.format(
"SELECT MIN(%s), MAX(%s) FROM %s",
quote(columnName), quote(columnName), quote(tableId));
return jdbc.queryAndMap(
minMaxQuery,
rs -> {
if (!rs.next()) {
throw new SQLException(
String.format(
"No result returned after running query [%s]",
minMaxQuery));
}
return rowToArray(rs, 2);
});
}
public static long queryApproximateRowCnt(JdbcConnection jdbc, TableId tableId)
throws SQLException {
final String useDatabaseStatement = String.format("USE %s;", quote(tableId.catalog()));
final String rowCountQuery = String.format("SHOW TABLE STATUS LIKE '%s';", tableId.table());
jdbc.execute(useDatabaseStatement);
return jdbc.queryAndMap(
rowCountQuery,
rs -> {
if (!rs.next() || rs.getMetaData().getColumnCount() < 5) {
throw new SQLException(
String.format(
"No result returned after running query [%s]",
rowCountQuery));
}
return rs.getLong(5); // Rows列
});
}
4.2.2 普通JDBC连接器的DATE类型切分(仅供参考)
// 普通JDBC连接器支持DATE类型切分,CDC模式不支持
switch (splitColumnType.getSqlType()) {
case DATE:
return dateColumnSplitChunks(table, splitColumnName, min, max, chunkSize);
}
表结构:
CREATE TABLE daily_reports (
id BIGINT AUTO_INCREMENT PRIMARY KEY, -- ✅ MySQL CDC使用此列切分
report_date DATE, -- ❌ MySQL CDC不支持此列切分
revenue DECIMAL(15,2),
created_at TIMESTAMP
);
MySQL CDC的实际切分方式:
-- MySQL CDC会使用id列进行切分,而不是report_date
-- 1. 查询MIN/MAX值(基于id列)
SELECT MIN(id), MAX(id) FROM daily_reports;
-- 结果:MIN=1, MAX=365
-- 2. 查询近似行数
SHOW TABLE STATUS LIKE 'daily_reports';
-- 结果:Rows=365
-- 3. 计算分布因子(基于id列)
-- 分布因子:(365-1+1)/365 = 1
-- 判断:1 < 100 → 使用均匀切分
-- 4. 生成分片SQL(基于id列)
-- Split 0:
SELECT * FROM daily_reports WHERE id >= 1 AND id < 92;
-- Split 1:
SELECT * FROM daily_reports WHERE id >= 92 AND id < 183;
-- Split 2:
SELECT * FROM daily_reports WHERE id >= 183 AND id < 274;
-- Split 3:
SELECT * FROM daily_reports WHERE id >= 274 AND id <= 365;
4.3 不均匀切分策略SQL示例与实现
4.3.1 数值类型 - 稀疏ID表
表结构:
CREATE TABLE sparse_transactions (
transaction_id BIGINT PRIMARY KEY,
account_id INT,
amount DECIMAL(15,2)
);
-- 数据特点:ID范围1-1000000,但只有1000行数据
切分过程SQL:
-- 1. 查询MIN/MAX值
SELECT MIN(transaction_id), MAX(transaction_id) FROM sparse_transactions;
-- 结果:MIN=1, MAX=1000000
-- 2. 查询近似行数
SHOW TABLE STATUS LIKE 'sparse_transactions';
-- 结果:Rows=1000
-- 3. 计算分布因子:(1000000-1+1)/1000 = 1000
-- 判断:1000 > 100 → 数据分布不均匀
-- 4. 不均匀切分SQL生成(chunkSize=100)
-- 动态查询每个分片的边界值
-- 查询第1个分片的结束值
SELECT MAX(transaction_id) FROM (
SELECT transaction_id FROM sparse_transactions
WHERE transaction_id >= 1
ORDER BY transaction_id ASC
LIMIT 100
) AS T;
-- 假设结果:15000
-- Split 0:
SELECT * FROM sparse_transactions
WHERE transaction_id >= 1 AND transaction_id < 15000;
-- 查询第2个分片的结束值
SELECT MAX(transaction_id) FROM (
SELECT transaction_id FROM sparse_transactions
WHERE transaction_id >= 15000
ORDER BY transaction_id ASC
LIMIT 100
) AS T;
-- 假设结果:35000
-- Split 1:
SELECT * FROM sparse_transactions
WHERE transaction_id >= 15000 AND transaction_id < 35000;
-- 继续此过程直到所有数据被分片
对应代码实现:
public static Object queryNextChunkMax(
JdbcConnection jdbc,
TableId tableId,
String splitColumnName,
int chunkSize,
Object includedLowerBound)
throws SQLException {
String quotedColumn = quote(splitColumnName);
String query =
String.format(
"SELECT MAX(%s) FROM ("
+ "SELECT %s FROM %s WHERE %s >= ? ORDER BY %s ASC LIMIT %s"
+ ") AS T",
quotedColumn,
quotedColumn,
quote(tableId),
quotedColumn,
quotedColumn,
chunkSize);
return jdbc.prepareQueryAndMap(
query,
ps -> ps.setObject(1, includedLowerBound),
rs -> {
if (!rs.next()) {
throw new SQLException(
String.format(
"No result returned after running query [%s]", query));
}
return rs.getObject(1);
});
}
4.3.2 字符串类型切分策略详解
⚠️ 重要说明: MySQL CDC连接器仅支持哈希取模方式切分字符串,而普通JDBC连接器还支持字符集编码方式。
4.3.2.1 MySQL CDC的字符串切分(哈希取模)
表结构:
CREATE TABLE customer_profiles (
customer_code VARCHAR(50) PRIMARY KEY,
name VARCHAR(100),
email VARCHAR(100)
);
-- 数据特点:customer_code为字符串,如 'CUST001', 'CUST002'等
切分过程SQL:
-- 字符串类型使用哈希取模切分
-- 1. 查询总行数
SHOW TABLE STATUS LIKE 'customer_profiles';
-- 结果:假设40000行
-- 2. 计算分片数:40000 / 8096 ≈ 5个分片
-- 3. 生成哈希取模分片SQL(使用MD5哈希,SeaTunnel默认)
-- Split 0:
SELECT * FROM customer_profiles
WHERE ABS(MD5(customer_code) % 5) = 0;
-- Split 1:
SELECT * FROM customer_profiles
WHERE ABS(MD5(customer_code) % 5) = 1;
-- Split 2:
SELECT * FROM customer_profiles
WHERE ABS(MD5(customer_code) % 5) = 2;
-- Split 3:
SELECT * FROM customer_profiles
WHERE ABS(MD5(customer_code) % 5) = 3;
-- Split 4:
SELECT * FROM customer_profiles
WHERE ABS(MD5(customer_code) % 5) = 4;
4.3.2.2 普通JDBC的字符串切分(字符集编码)
⚠️ 注意: 以下内容仅适用于普通JDBC连接器,MySQL CDC不支持此方式。
配置参数:
# 启用字符集编码切分模式(仅普通JDBC)
split.string_split_mode = charset_based
split.string_split_mode_collate = "0123456789abcdefghijklmnopqrstuvwxyz"
public enum StringSplitMode {
SAMPLE("sample"), // 默认:采样方式(实际还是哈希)
CHARSET_BASED("charset_based"); // 字符集编码方式
}
字符集编码算法核心:
// 字符串编码为BigInteger的核心算法
public static BigInteger encodeStringToNumericRange(
String str, int maxLength, boolean paddingAtEnd,
boolean isCaseInsensitive, String orderedCharset, int radix) {
// 1. 字符串转换为ASCII索引表示
String asciiString = stringToAsciiString(str, maxLength, paddingAtEnd,
isCaseInsensitive, orderedCharset);
// 2. 解析为基数数组
int[] baseArray = parseBaseNumber(asciiString);
// 3. 转换为BigInteger(类似进制转换)
return toDecimal(baseArray, radix);
}
字符集编码切分示例:
-- 假设字符集:"0123456789abcdefghijklmnopqrstuvwxyz"(37个字符)
-- 字符串"cust001"编码过程:
-- 1. 'c'→12, 'u'→30, 's'→28, 't'→29, '0'→0, '0'→0, '1'→1
-- 2. BigInteger = 12*37^6 + 30*37^5 + 28*37^4 + 29*37^3 + 0*37^2 + 0*37^1 + 1*37^0
-- 3. 按数值范围进行均匀切分
-- Split 0: 编码值范围 [0, 50000000000)
SELECT * FROM customer_profiles
WHERE encode_string_to_bigint(customer_code) >= 0
AND encode_string_to_bigint(customer_code) < 50000000000;
-- Split 1: 编码值范围 [50000000000, 100000000000)
SELECT * FROM customer_profiles
WHERE encode_string_to_bigint(customer_code) >= 50000000000
AND encode_string_to_bigint(customer_code) < 100000000000;
4.3.2.3 两种字符串切分方式对比
| 特性 | 哈希取模切分 | 字符集编码切分 |
|---|---|---|
| 支持连接器 | ✅ MySQL CDC<br/>✅ 普通JDBC | ❌ MySQL CDC<br/>✅ 普通JDBC |
| 切分原理 | 哈希函数+取模 | 字符串→数值编码→范围切分 |
| 数据分布 | 随机分布(哈希特性) | 按字典序分布 |
| 性能特点 | 计算简单,速度快 | 编码复杂,但支持范围查询 |
| 适用场景 | 数据随机分布需求 | 需要保持字符串顺序的场景 |
| 配置复杂度 | 简单(无需配置) | 复杂(需配置字符集) |
实际应用建议:
- MySQL CDC场景:只能使用哈希取模,无其他选择
- 普通JDBC场景:
- 默认使用哈希取模(性能更好)
- 需要保持字符串顺序时使用字符集编码
- 字符集编码适合固定格式的字符串(如编号、代码等)
对应代码实现:
default String hashModForField(String fieldName, int mod) {
return "ABS(MD5(" + quoteIdentifier(fieldName) + ") % " + mod + ")";
}
不同数据库的哈希实现:
@Override
public String hashModForField(String nativeType, String fieldName, int mod) {
String quoteFieldName = quoteIdentifier(fieldName);
if (StringUtils.isNotBlank(nativeType)) {
quoteFieldName = convertType(quoteFieldName, nativeType);
}
return "(ABS(HASHTEXT(" + quoteFieldName + ")) % " + mod + ")";
}
4.4 采样切分策略SQL示例与实现
4.4.1 超大表采样切分
表结构:
CREATE TABLE big_log_events (
event_id BIGINT,
user_id INT,
event_type VARCHAR(50),
timestamp TIMESTAMP,
INDEX idx_event_id (event_id)
);
-- 数据特点:5000万行,event_id分布不均匀
切分过程SQL:
-- 1. 查询MIN/MAX值
SELECT MIN(event_id), MAX(event_id) FROM big_log_events;
-- 结果:MIN=1, MAX=1000000
-- 2. 查询近似行数
SHOW TABLE STATUS LIKE 'big_log_events';
-- 结果:Rows=50000000
-- 3. 计算分布因子:(1000000-1+1)/50000000 = 0.02
-- 预估分片数:50000000/8096 ≈ 6177
-- 判断:0.02 < 0.05 且 6177 > 1000 → 触发采样切分
-- 4. 采样查询(采样率 1/1000,即inverseSamplingRate=1000)
SELECT event_id FROM big_log_events
WHERE MOD((event_id - (SELECT MIN(event_id) FROM big_log_events)), 1000) = 0
ORDER BY event_id;
-- 采样约50000行数据
-- 5. 根据采样结果计算分片边界
-- 假设采样后得到边界值:[1, 15000, 28000, 45000, 67000, ...]
-- 6. 生成最终分片SQL
-- Split 0:
SELECT * FROM big_log_events
WHERE event_id >= 1 AND event_id < 15000;
-- Split 1:
SELECT * FROM big_log_events
WHERE event_id >= 15000 AND event_id < 28000;
-- Split 2:
SELECT * FROM big_log_events
WHERE event_id >= 28000 AND event_id < 45000;
-- 继续直到所有分片
对应代码实现:
public static Object[] sampleDataFromColumn(
JdbcConnection jdbc, TableId tableId, String columnName, int inverseSamplingRate)
throws SQLException {
final String minQuery =
String.format(
"SELECT %s FROM %s WHERE MOD((%s - (SELECT MIN(%s) FROM %s)), %s) = 0 ORDER BY %s",
quote(columnName),
quote(tableId),
quote(columnName),
quote(columnName),
quote(tableId),
inverseSamplingRate,
quote(columnName));
return jdbc.queryAndMap(
minQuery,
resultSet -> {
List<Object> results = new ArrayList<>();
while (resultSet.next()) {
results.add(resultSet.getObject(1));
}
return results.toArray();
});
}
5. SQL查询模式总结
5.1 各策略SQL查询模式对比
| 策略类型 | 数据类型 | SQL查询模式 | 示例 |
|---|---|---|---|
| 均匀切分 | 数值类型 | WHERE col >= start AND col < end |
WHERE order_id >= 1 AND order_id < 10001 |
| 均匀切分 | 字符串 | 哈希取模查询 | WHERE ABS(CRC32(name) % 4) = 0 |
| 不均匀切分 | 数值类型 | 动态边界查询 | SELECT MAX(id) FROM (SELECT id FROM table WHERE id >= ? ORDER BY id LIMIT ?) |
| 不均匀切分 | 字符串 | 哈希取模查询 | WHERE ABS(MD5(name) % 4) = 0 |
| 采样切分 | 数值类型 | 采样+边界查询 | WHERE MOD((id - (SELECT MIN(id) FROM table)), 1000) = 0 |
| 采样切分 | 字符串 | 字符串采样查询 | WHERE ABS(CRC32(name) % 1000) = 0 |
5.2 多数据库SQL差异对比
| 数据库 | 哈希函数 | 行数统计 | 分页语法 |
|---|---|---|---|
| MySQL | MD5(field) |
SHOW TABLE STATUS |
LIMIT n |
| PostgreSQL | HASHTEXT(field) |
pg_class.reltuples |
LIMIT n |
| SQL Server | HASHBYTES('MD5', field) |
sys.dm_db_partition_stats |
TOP n |
| Oracle | ORA_HASH(field) |
all_tables.num_rows |
ROWNUM <= n |
6. 性能优化与配置
6.1 分布因子调优
# 分布因子配置
chunk-key.even-distribution.factor.upper-bound = 100.0 # 上限,默认100.0
chunk-key.even-distribution.factor.lower-bound = 0.05 # 下限,默认0.05
参数说明:
chunk-key.even-distribution.factor.upper-bound:均匀分布因子上限,用于判断数据是否均匀分布chunk-key.even-distribution.factor.lower-bound:均匀分布因子下限,计算公式:(MAX(id) - MIN(id) + 1) / row count
6.2 采样策略调优
# 采样配置
sample-sharding.threshold = 1000 # 采样阈值,默认1000
inverse-sampling.rate = 1000 # 采样率倒数,默认1000
参数说明:
sample-sharding.threshold:触发采样切分策略的预估分片数阈值inverse-sampling.rate:采样率的倒数,例如1000表示1/1000的采样率
6.3 快照切分配置
# 快照切分配置
snapshot.split.size = 8096 # 分片大小,默认8096行
snapshot.fetch.size = 1024 # 每次拉取大小,默认1024行
参数说明:
snapshot.split.size:表快照的分片大小(行数)snapshot.fetch.size:读取表快照时每次轮询的最大拉取大小
6.4 核心配置参数
| 参数名 | 类型 | 默认值 | 说明 |
|---|---|---|---|
snapshot.split.size |
Integer | 8096 | 表快照的分片大小(行数) |
snapshot.fetch.size |
Integer | 1024 | 读取快照时每次拉取的最大行数 |
chunk-key.even-distribution.factor.upper-bound |
Double | 100.0 | 均匀分布因子上限 |
chunk-key.even-distribution.factor.lower-bound |
Double | 0.05 | 均匀分布因子下限 |
sample-sharding.threshold |
Integer | 1000 | 采样切分阈值 |
inverse-sampling.rate |
Integer | 1000 | 采样率倒数 |
server-id |
String | 随机生成 | 数据库客户端的唯一ID |
server-time-zone |
String | UTC | 数据库服务器的会话时区 |
connect.timeout.ms |
Duration | 30000 | 连接超时时间(毫秒) |
connect.max-retries |
Integer | 3 | 最大重试次数 |
connection.pool.size |
Integer | 20 | JDBC连接池大小 |
6.5 配置示例
source {
Mysql-CDC {
# 基础连接配置
url = "jdbc:mysql://localhost:3306/test"
username = "root"
password = "123456"
table-names = ["test.user_table"]
# 快照切分配置
snapshot.split.size = 8096
snapshot.fetch.size = 1024
# 分布因子配置
chunk-key.even-distribution.factor.upper-bound = 100.0
chunk-key.even-distribution.factor.lower-bound = 0.05
# 采样策略配置
sample-sharding.threshold = 1000
inverse-sampling.rate = 1000
# 连接配置
server-id = "5400"
server-time-zone = "Asia/Shanghai"
connect.timeout.ms = 30000
connect.max-retries = 3
connection.pool.size = 20
# 启动模式
startup.mode = "initial"
# 其他配置
exactly_once = false
format = "DEFAULT"
}
}
7. 切分策略控制与现场应用
7.1 策略控制参数总结
通过调整关键参数,可以精确控制SeaTunnel使用哪种切分策略,以应对不同的现场场景:
1. 强制使用均匀切分策略
适用场景: 数据分布相对均匀,追求最佳并行性能
source {
Mysql-CDC {
url = "jdbc:mysql://localhost:3306/test"
username = "root"
password = "123456"
table-names = ["test.uniform_table"]
# 强制均匀切分配置
chunk-key.even-distribution.factor.upper-bound = 10000.0 # 大幅提高上限
chunk-key.even-distribution.factor.lower-bound = 0.001 # 大幅降低下限
sample-sharding.threshold = 100000 # 极高阈值避免采样
snapshot.split.size = 8096 # 标准分片大小
}
}
2. 强制使用不均匀切分策略
适用场景: 数据分布不均,但表不是特别大
source {
Mysql-CDC {
url = "jdbc:mysql://localhost:3306/test"
username = "root"
password = "123456"
table-names = ["test.sparse_table"]
# 强制不均匀切分配置
chunk-key.even-distribution.factor.upper-bound = 0.1 # 极低上限
chunk-key.even-distribution.factor.lower-bound = 0.1 # 极低下限
sample-sharding.threshold = 100000 # 极高阈值避免采样
snapshot.split.size = 5000 # 适中分片大小
}
}
3. 强制使用采样切分策略
适用场景: 超大表,需要高效切分
source {
Mysql-CDC {
url = "jdbc:mysql://localhost:3306/test"
username = "root"
password = "123456"
table-names = ["test.huge_table"]
# 强制采样切分配置
chunk-key.even-distribution.factor.upper-bound = 0.01 # 极低上限
chunk-key.even-distribution.factor.lower-bound = 0.01 # 极低下限
sample-sharding.threshold = 100 # 极低阈值强制采样
inverse-sampling.rate = 500 # 提高采样率
snapshot.split.size = 10000 # 较大分片大小
}
}
4. 避免采样策略(业务库压力大)
适用场景: 大表但业务库压力大,不能使用采样
source {
Mysql-CDC {
url = "jdbc:mysql://localhost:3306/test"
username = "root"
password = "123456"
table-names = ["test.large_table"]
# 避免采样配置
chunk-key.even-distribution.factor.upper-bound = 1000.0 # 放宽上限
chunk-key.even-distribution.factor.lower-bound = 0.001 # 放宽下限
sample-sharding.threshold = 50000 # 极高阈值
snapshot.split.size = 50000 # 大分片减少总数
connection.pool.size = 5 # 减少连接数
snapshot.fetch.size = 1024 # 控制拉取大小
}
}
5. 高并行性能优化
适用场景: 追求最大并行度和处理速度
source {
Mysql-CDC {
url = "jdbc:mysql://localhost:3306/test"
username = "root"
password = "123456"
table-names = ["test.performance_table"]
# 高并行配置
snapshot.split.size = 2000 # 小分片增加并行度
snapshot.fetch.size = 2048 # 增加拉取大小
connection.pool.size = 30 # 增加连接池
chunk-key.even-distribution.factor.upper-bound = 1000.0 # 优先均匀切分
sample-sharding.threshold = 10000 # 适中阈值
}
}
7.2 参数决策矩阵
| 场景类型 | 分片大小 | 上限因子 | 下限因子 | 采样阈值 | 策略结果 |
|---|---|---|---|---|---|
| 数据均匀,追求性能 | 2000-8096 | 10000.0 | 0.001 | 100000 | 均匀切分 |
| 数据稀疏,中等表 | 5000-10000 | 0.1 | 0.1 | 100000 | 不均匀切分 |
| 超大表,允许采样 | 10000+ | 0.01 | 0.01 | 100 | 采样切分 |
| 大表,业务库压力大 | 50000+ | 1000.0 | 0.001 | 50000 | 避免采样 |
| 高并行需求 | 2000 | 1000.0 | 0.001 | 10000 | 均匀切分 |
7.3 核心控制参数说明
策略选择控制:
chunk-key.even-distribution.factor.upper-bound: 控制是否使用均匀切分chunk-key.even-distribution.factor.lower-bound: 控制分布判断的敏感度sample-sharding.threshold: 控制是否触发采样策略
性能调优控制:
snapshot.split.size: 控制并行度和内存使用snapshot.fetch.size: 控制数据库查询压力connection.pool.size: 控制数据库连接压力inverse-sampling.rate: 控制采样精度
8. 总结
SeaTunnel MySQL CDC连接器的表切分机制通过以下核心组件实现:
- AbstractJdbcSourceChunkSplitter:核心切分逻辑
- MySqlUtils:MySQL特定的SQL查询实现
- JdbcDialect:数据库方言支持
三种切分策略:
- 均匀切分:适用于数据分布均匀的数值和日期类型
- 不均匀切分:适用于数据分布稀疏的场景
- 采样切分:适用于超大表的高效切分
决策机制:
- 通过分布因子判断数据分布特征
- 根据表大小选择合适的切分策略
- 支持多种数据类型的特殊处理
通过精确的参数控制,这套机制能够应对各种复杂的现场场景,确保MySQL CDC在处理各种规模和类型的表时都能实现高效、均衡的数据切分。
附 | 切分流程
SeaTunnel切分策略决策参数
关注公众号
低调大师中文资讯倾力打造互联网数据资讯、行业资源、电子商务、移动互联网、网络营销平台。
持续更新报道IT业界、互联网、市场资讯、驱动更新,是最及时权威的产业资讯及硬件资讯报道平台。
转载内容版权归作者及来源网站所有,本站原创内容转载请注明来源。
-
上一篇
K8s集群+Rancher Server:部署DolphinScheduler 3.2.2集群
本文手把手演示了如何在 K8s + Rancher 环境中快速拉起一套生产可用的 Apache DolphinScheduler 3.2.2 集群。全文围绕“镜像加速、依赖本地化、存储持久化”三大痛点展开,附有详细的代码解析,收藏细看吧! 环境准备 1、软件准备 2、环境规划 部署 1、官网下载apache-dolphinscheduler源码 [root@master ~]# mkdir /opt/dolphinscheduler # [root@master ~]# cd /opt/dolphinscheduler [root@master dolphinscheduler]# curl -Lo https://dlcdn.apache.org/dolphinscheduler/3.2.2/apache-dolphinscheduler-3.2.2-src.tar.gz [root@master dolphinscheduler]# tar -xzvf ./apache-dolphinscheduler-3.2.2-src.tar.gz 2、修改Chart的镜像地址配置 (1)、修...
-
下一篇
当数据消费者从人变成 Agent,所有软件都将被改写!
在经历了半个世纪的数据仓库演进后,企业的数智化转型正迎来一次真正意义上的范式重构。从Inmon提出的"主题域"到Kimball的"雪花模型",从Teradata的MPP引擎到Snowflake的云原生架构,所有的数据技术栈都有一个共同点:它们都是以"人"为最终消费者而设计的。报表、仪表盘、SQL查询,这些工具的逻辑都是帮助人类决策。 然而,随着AI Agent时代的到来,这一逻辑正在被彻底颠覆。Agent不再是被动的工具,而是能够感知环境、理解业务语义、主动执行任务的"数字员工"。当数据的最终消费者不再是分析师和管理者,而是Agent,本质上意味着企业数智化的用户边界被打破。传统的"人驱动决策支持系统"(DSS)模式正在让位于"Agent驱动的智能交互"。 在过往,企业往往陷入数据建设的形式主义:无止境的数据建模、报表开发和工具堆叠,形成了巨大的内耗。而当Agent成为主角后,数智化转型的重心将从"拼工具、卷报表"回归到"拼业务、拼价值"。这不仅是技术趋势的演进,更是企业生存逻辑的转变。 回顾:从"人为中心"的数仓,到大数据与云数仓的进化 企业的数据体系的建立可以追溯到上世纪七十年代,...
相关文章
文章评论
共有0条评论来说两句吧...
文章二维码
点击排行
推荐阅读
最新文章
- CentOS8安装MyCat,轻松搞定数据库的读写分离、垂直分库、水平分库
- CentOS7编译安装Gcc9.2.0,解决mysql等软件编译问题
- CentOS7,CentOS8安装Elasticsearch6.8.6
- Docker安装Oracle12C,快速搭建Oracle学习环境
- MySQL数据库中FOR UPDATE的使用
- CentOS6,CentOS7官方镜像安装Oracle11G
- SpringBoot2编写第一个Controller,响应你的http请求并返回结果
- SpringBoot2全家桶,快速入门学习开发网站教程
- MySQL表碎片整理
- CentOS8,CentOS7,CentOS6编译安装Redis5.0.7



微信收款码
支付宝收款码