不服一审被判赔 45 万元+致歉,上海芯联芯对龙芯中科提起上诉
前情提要:龙芯中科知识产权纠纷案迎来胜诉终局
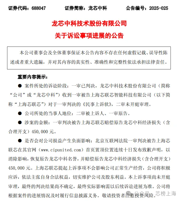
8月13日,龙芯中科技术股份有限公司(简称“龙芯中科”)发布诉讼事项进展公告,披露其与上海芯联芯智能科技有限公司(简称“上海芯联芯”)的名誉权纠纷案件进入二审阶段。上海芯联芯已就北京互联网法院的一审判决提起上诉,请求撤销原判并驳回龙芯中科全部诉讼请求,目前二审尚未开庭审理。
据悉,该诉讼起源于2021年3月,龙芯中科以上海芯联芯存在不实言论损害其名誉为由,向北京互联网法院提起诉讼,要求对方澄清事实、公开道歉并赔偿经济损失。案件于当年7月29日正式立案,案号为(2021)京0491民初29334号。
经过四年审理,北京互联网法院于2025年7月23日作出一审判决,认定上海芯联芯的行为构成对龙芯中科名誉权的侵害,判令其在官网首页置顶位置连续十日发布经法院审核的致歉声明,以消除影响、恢复龙芯中科名誉,并赔偿龙芯中科经济损失(含合理开支)45万元。同时,一审判决驳回了龙芯中科的其他诉讼请求,案件受理费15.03万元由双方分担,其中上海芯联芯承担11.27万元。
龙芯中科在公告中披露,于2025年8月12日收到上海芯联芯的《民事上诉状》。上海芯联芯在上诉请求中明确提出,要求撤销一审判决,改判驳回龙芯中科全部诉讼请求或发回重审,并由龙芯中科承担一、二审全部诉讼费用。
对此,龙芯中科表示,上海芯联芯的上诉事项不会影响公司正常生产经营。公司将积极应诉,依法主张自身合法权益,切实维护公司及全体股东利益。由于二审尚未开庭,最终判决结果存在不确定性,公司将根据案件进展及时履行信息披露义务,并提醒投资者注意相关风险。
作为国内自主可控芯片领域的重要企业,龙芯中科此次维权行动引发行业关注。近年来,随着国产芯片产业快速发展,企业对知识产权及名誉权的保护意识不断提升。此次案件不仅涉及企业间的民事纠纷,更折射出国产芯片企业在市场竞争中对自身品牌形象和合法权益的重视。
关注公众号
低调大师中文资讯倾力打造互联网数据资讯、行业资源、电子商务、移动互联网、网络营销平台。
持续更新报道IT业界、互联网、市场资讯、驱动更新,是最及时权威的产业资讯及硬件资讯报道平台。
转载内容版权归作者及来源网站所有,本站原创内容转载请注明来源。
-
上一篇
PicList 3.0.0 发布 图床管理和上传工具 全新UI和底层架构
PicList是一款高效的云存储和图床平台管理工具,基于PicGo深度二次开发,提供完整的图床功能和全面的云存储管理能力,主要特点包括: 完整保留PicGo所有功能,兼容大部分PicGo插件 扩展了内置图床平台,如WebDav、本地图床和SFTP等 相册支持同步云端删除文件 全面的云存储管理功能,包括文件操作、搜索和预览 内置图像处理工具,如水印、压缩、缩放、旋转和格式转换 开源地址和软件官网 Github: https://github.com/Kuingsmile/PicList Gitee: https://gitee.com/kuingsmile/PicList 软件官网:https://piclist.cn 下载地址 MacOS PicList-3.0.0-arm64.dmg PicList-3.0.0-x64.dmg Windows PicList-Setup-3.0.0-ia32.exe PicList-Setup-3.0.0-arm64.exe PicList-Setup-3.0.0-x64.exe PicList-Setup-3.0.0.exe Linux PicLi...
-
下一篇
上海交大发布 AI 生成 3D 人脸质量评估数据集 Gen3DHF
随着生成式人工智能的快速发展,3D 人脸的生成成为可能,尤其在虚拟现实等领域具有广泛应用。然而,评估这些生成 3D 人脸的质量和真实感依然是一个巨大的挑战,因为人类对面部特征的感知往往具有主观性和敏感性。 因此,上海交通大学团队开展了一项关于 AI 生成 3D 人脸质量评估的综合研究。该团队近日推出了 Gen3DHF 数据集和 LMME3DHF 评估指标,专注于评估 AI 生成的 3D 人脸质量。 相关论文:https://arxiv.org/pdf/2504.20466 Gen3DHF 数据集是一个大规模的基准数据集,包含 2000 个 AI 生成的 3D 人脸视频,以及从质量和真实感两个维度收集的 4000 个平均意见得分(MOS)、2000 个失真感知显著图和失真描述。这一数据集为研究人员提供了一个宝贵的工具,以客观评估 AI 生成内容的质量。 实验结果表明,LMME3DHF 在准确预测 AI 生成 3D 人脸的质量得分、有效识别失真感知显著区域和失真类型方面均取得了最先进的性能,超越了现有方法,同时与人类感知判断保持了高度一致。
相关文章
文章评论
共有0条评论来说两句吧...
文章二维码
点击排行
推荐阅读
最新文章
- 设置Eclipse缩进为4个空格,增强代码规范
- CentOS6,CentOS7官方镜像安装Oracle11G
- SpringBoot2更换Tomcat为Jetty,小型站点的福音
- Hadoop3单机部署,实现最简伪集群
- SpringBoot2整合Thymeleaf,官方推荐html解决方案
- SpringBoot2整合MyBatis,连接MySql数据库做增删改查操作
- CentOS7编译安装Cmake3.16.3,解决mysql等软件编译问题
- Windows10,CentOS7,CentOS8安装Nodejs环境
- Windows10,CentOS7,CentOS8安装MongoDB4.0.16
- CentOS6,7,8上安装Nginx,支持https2.0的开启


微信收款码
支付宝收款码