Warm-Flow 发布 1.7.3 端午节(设计器流和流程图大升级)
Warm-Flow发布1.7.3 端午节(设计器流和流程图大升级)
更新内容
- [feat] 新版流程图通过前端渲染
- [perf] 美化流程设计器ui
- [feat] 办理人权限处理器,新增办理人转换接口,比如角色转用户
- [update] 优化报错提醒
- [update] 添加Version适配当前设计器的行为
- [update] 组件内置访问请求/warm-flow-ui/token-name改成/warm-flow-ui/config
新版设计器
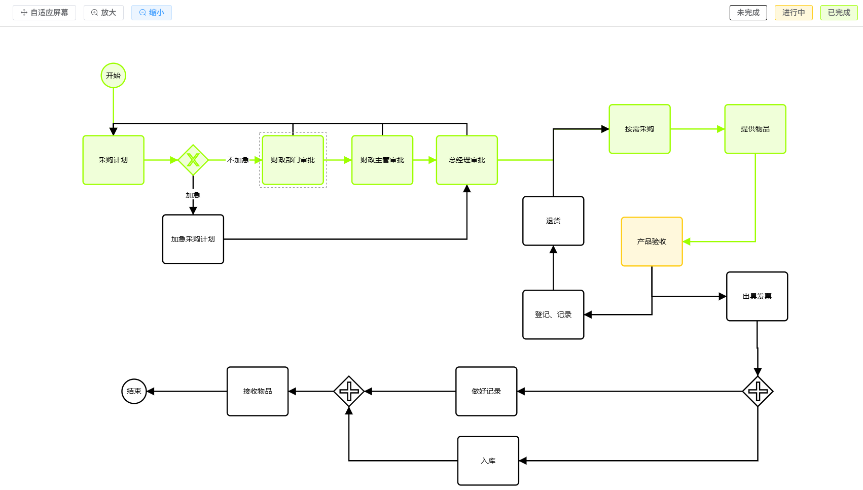
新版流程图
项目介绍
Dromara Warm-Flow国产工作流引擎,其特点简洁轻量,五脏俱全,灵活扩展性强,是一个可通过jar引入设计器的工作流。
- 支持常见审批功能、监听器与流程变量、条件表达式、办理人表达式
- 自带流程图、流程设计器、节点扩展属性
- 支持常见的orm框架
- 支持不同的数据库
- 生态丰富可扩展,文档全面
功能思维导图
演示地址
账号密码:admin/admin123
官网
Warm-Flow视频

低调大师中文资讯倾力打造互联网数据资讯、行业资源、电子商务、移动互联网、网络营销平台。
持续更新报道IT业界、互联网、市场资讯、驱动更新,是最及时权威的产业资讯及硬件资讯报道平台。
转载内容版权归作者及来源网站所有,本站原创内容转载请注明来源。
-
上一篇
🔥 xbatis 一款好用 ORM 框架 1.8.8-M2 发布,节省 1/3 代码和时间的框架!!!
1.8.8-M2 更新内容: 1:优化默认值,对同一类减少重复调用 2:优化分页,支持limit(-1)进行忽略分页 3:优化UpdateChain.set;支持.set(SysUser::getVersion, c -> c.plus(1)) 4:优化@Fetch,已增强,无法配置groupby、forceUseIn(已去除) 5:增强@Fetch,支持中间表 1.8.7 更新内容: 1:为了更好的 JAVA+XML 结合,query 和 where 增加 tableAs (实体类,别名) 方法,用于自定义表名别名 2:XbatisConfig 改为 XbatisGlobalConfig 3:增加逻辑删除拦截器 4:updatedelete增加 原生 RETURNING (原生) 功能 5:增加原生 sql 查询方法和update delete RETURNING 功能 6:增加了一个Mapper 方法拦截器 7:增加exists/not exists 简易写法 通用 SQL 扩展: //类型支持 实体类,VO和普通POJO SysUser user = sysUserM...
-
下一篇
Spring Cloud 2025.0.0
Spring Cloud 2025.0.0 "Northfields" 于 2025年5月29日正式发布,完全兼容 Spring Boot 3.5.0。本版本在微服务架构的多个核心组件上进行了重要改进和功能增强。 版本兼容性 Spring Boot: 3.5.0 发布代号: Northfields (按字母顺序命名传统) 主要变更: 包含破坏性变更,不支持平滑升级,细节请看这篇文章 Spring Cloud Gateway 重大更新 新增功能 1. Function & Stream 处理器集成 Gateway 现在原生支持spring-cloud-function和spring-cloud-stream处理器: spring: cloud: gateway: routes: -id:function-route uri:function://myFunction predicates: -Path=/api/process/** -id:stream-route uri:stream://myStrea...
相关文章
文章评论
共有0条评论来说两句吧...