面向医疗场景的大模型 RAG 检索增强解决方案
概述
在现代信息检索领域,检索增强生成(Retrieval-Augmented Generation, RAG)模型结合了信息检索与生成式人工智能的优点,从而在特定场景下提供更为精准和相关的答案。在特定场景下,例如医疗等领域,用户通常需要精确且相关的信息来支持决策。传统生成模型虽然在自然语言理解和生成方面表现良好,但在专业知识的准确性上可能有所不足。RAG 模型通过将检索与生成相结合,能有效提升回答的准确性和上下文相关性。本方案为您介绍,如何使用人工智能平台 PAI 构建面向医疗场景的大模型 RAG 检索增强解决方案。
-
使用 PAI-Designer 构建知识库
您可以参照数据格式要求准备,使用 PAI-Designer 构建相应的检索知识库。
-
使用 PAI-LangStudio 进行模版构建
您在 LangStudio 中使用预置的 RAG 模版进行定制化,创建适合具体应用的模板。
-
使用 PAI-Langstudio 构建在线应用
LangStudio 提供了用户友好的界面,使用户能够轻松提交查询并获取答案。您可以使用创建好的模板构建符合业务需求的在线应用。
前置准备
在开始执行操作前,请确认您已完成以下准备工作:
-
已开通 PAI 后付费,并创建默认工作空间,详情请参见开通 PAI 并创建默认工作空间。
-
已创建 OSS 存储空间(Bucket),用于存储训练数据。关于如何创建存储空间,详情请参见控制台创建存储空间。
-
已开通 Milvus 数据库,用于构建指数库的向量存储,详情请参见快速创建 milvus 实例
1. 准备数据集
在使用 PAI-Designer 构建知识库的过程中,您首先需要根据特定领域的需求,准备并整理好适合的数据集。这些数据往往涉及到该领域的专业内容,需确保数据的准确性和完整性。PAI-Designer 提供了一套便捷的工具和接口,帮助用户轻松导入和管理这些数据。在本解决方案中,我们以医疗为例,展示使用 CSV 作为原始数据,使用 PAI-Designer 构建知识库的的步骤。
您需要确保数据格式符合 PAI-Designer 的要求,例如 CSV 格式。可以通过对领域文档进行预处理和格式化,提取其中的关键信息。
数据示例
以下给出医疗领域的数据的示例,格式为 csv,主要内容为维基百科上的疾病介绍,用户可以根据需要准备自己的数据:
该示例数据集已经放置于公开的 oss bucket 中,可以使用 wget 下载,下载后请用户将数据上传到自己的 oss bucket 中,以供下一步使用:
wget https://atp-modelzoo-sh.oss-cn-shanghai.aliyuncs.com/release/solutions/rag/data/%E5%8C%BB%E7%96%97csv.zip
2. 部署 LLM 和 Embedding 模型
-
前往快速开始 > ModelGallery,分别按场景选择大语言模型及Embedding分类,并部署指定的模型。本文以通义千问2.5-7B-Instruct和bge-large-zh-v1.5 通用向量模型为例进行部署。请务必选择使用指令微调的大语言模型(名称中包含“Chat”或是“Instruct”的模型),Base 模型无法正确遵循用户指令回答问题。
-
前往任务管理,单击已部署的服务名称,在服务详情页签下单击查看调用信息,分别获取前面部署的 LLM 和 Embedding 模型服务的 VPC 访问地址和 Token,供后续创建连接时使用。
3. 创建 LLM 链接
-
进入LangStudio,选择工作空间后,在连接管理页签下单击新建连接,进入应用流创建页面。
-
创建通用 LLM 模型服务连接。其中 base_url和api_key 分别对应1. 部署 LLM 和 Embedding 模型中 LLM 的 VPC 访问地址和 Token。
4. 创建 Embedding 模型服务连接
同3. 创建 LLM 链接,创建通用 Embedding 模型服务连接。其中base_url和api_key分别对应2. 部署 LLM 和 Embedding 模型中 Embedding 模型的 VPC 访问地址和 Token。
5. 创建向量数据库连接
同3. 创建 LLM 链接,创建 Milvus 数据库连接。
关键参数说明:
-
uri:Milvus 实例的访问地址,即
http://<Milvus内网访问地址>,Milvus 内网访问地址如下:
则 uri 为http://c-b1c5222fba****-internal.milvus.aliyuncs.com。
-
token:登录 Milvus 实例的用户名和密码,即
<yourUsername>:<yourPassword> -
database:数据库名称,本文使用默认数据库
default。
使用 PAI-Designer 构建知识库
使用 PAI-Designer 构建知识库索引工作流主要包含以下几个步骤:
-
使用数据源读取组件,读取 OSS 中的数据。
-
使用文本解析分块组件,对文本进行分块。
-
使用向量生成组件,对分块后的文本进行向量化。
-
使用索引存储组件,将向量化后的文本存储到向量数据库。
PAI-Designer 工作流串联示例
您可以打开 PAI-Designer,选择 LLM 大语言模型中的检索增强生成构建自己的知识库。
进入工作流后,您会看到下面的工作流,接下来依次介绍各个模块的作用以及需要填写的参数。
RAG 读取 OSS 数据
选择存储数据的 OSS Bucket,确保 Bucket 中已经保存好相关的文档数据(可以为 pdf/csv 格式)。
RAG 文本解析分块
对输入的文件进行分块处理,填入块大小和块重叠大小的参数,并选择 OSS Bucket 保存分块完成的数据。
RAG 文本向量生成
使用 embedding 模型,对分块完成的数据进行向量化并存储,便于后续的检索操作。
RAG 索引构建
使用先前创建的 milvus 数据库,存储已经生成的文档向量。其中向量数据库选择自己创建的数据库,为存储的文档向量取一个名称,填入集合/表名称中;相似度度量可以选择点积、余弦、欧几里得的方式;并选择一个 OSS Bucket 保存 RAG 的索引。
使用 PAI-LangStudio 进行模版构建
PAI-LangStudio 是一个人工智能应用的开发平台,采用直观的交互式环境,简化了企业级大模型应用的开发流程。在开发和设计大模型应用时,可以使用 PAI-LangStudio 进行模版构建。此外,PAI-LangStudio 配合一键部署 EAS,使得高质量应用得以迅速、无缝地部署至生产环境。以下介绍使用 PAI-LangStudio 进行模版构建的过程
新建应用流
-
进入LangStudio,选择工作空间后,在应用流页签下单击新建应用流,进入应用流创建页面。
-
选择从模板新建,并在选择 RAG 模板后填入应用流名称,在 OSS Bucket 中选择存储应用流的路径。
配置应用流
创建应用流后会进入应用流详情界面,左图中有四个节点,分别对应了不同的功能。
-
rewrite_question 节点通过对用户问题的重写以提升问题质量,其中需要用户在基础配置中选择 connection为前置准备3. 创建 LLM 连接中创建好的连接。
-
retrieve 节点通过向量数据库召回和问题相关的文档内容,Vector Store 需要用户选择前置准备5. 创建向量数据库中创建好的数据库以及在 index_name 中填入使用PAI-Designer 构建知识库-RAG 索引构建中填入的集合/表名;Embedding Model 中需要用户选择前置准备4. 创建 Embedding 模型服务连接中创建的连接。
-
threshold_filter 节点对 retrieve 节点召回的文档进行过滤,填入的 threshold 值是对召回文档和查询问题相似度过滤的条件,threshold 越大,则过滤掉越多召回的相似度低的文档。
-
generate_answer 节点根据召回和过滤后的文档,回答问题。用户需要在基础配置中选择前置准备3. 创建 LLM 连接中创建好的 LLM 连接。
使用 PAI-Langstudio 构建在线应用
-
配置完上述流程后,点击启动运行时,并选择机型,配置专有网络链接,部署 RAG 应用。
-
运行时启动后,点击对话按钮,在左侧对话框中输入想问的问题,与大语言模型开始交流对话。
案例对比
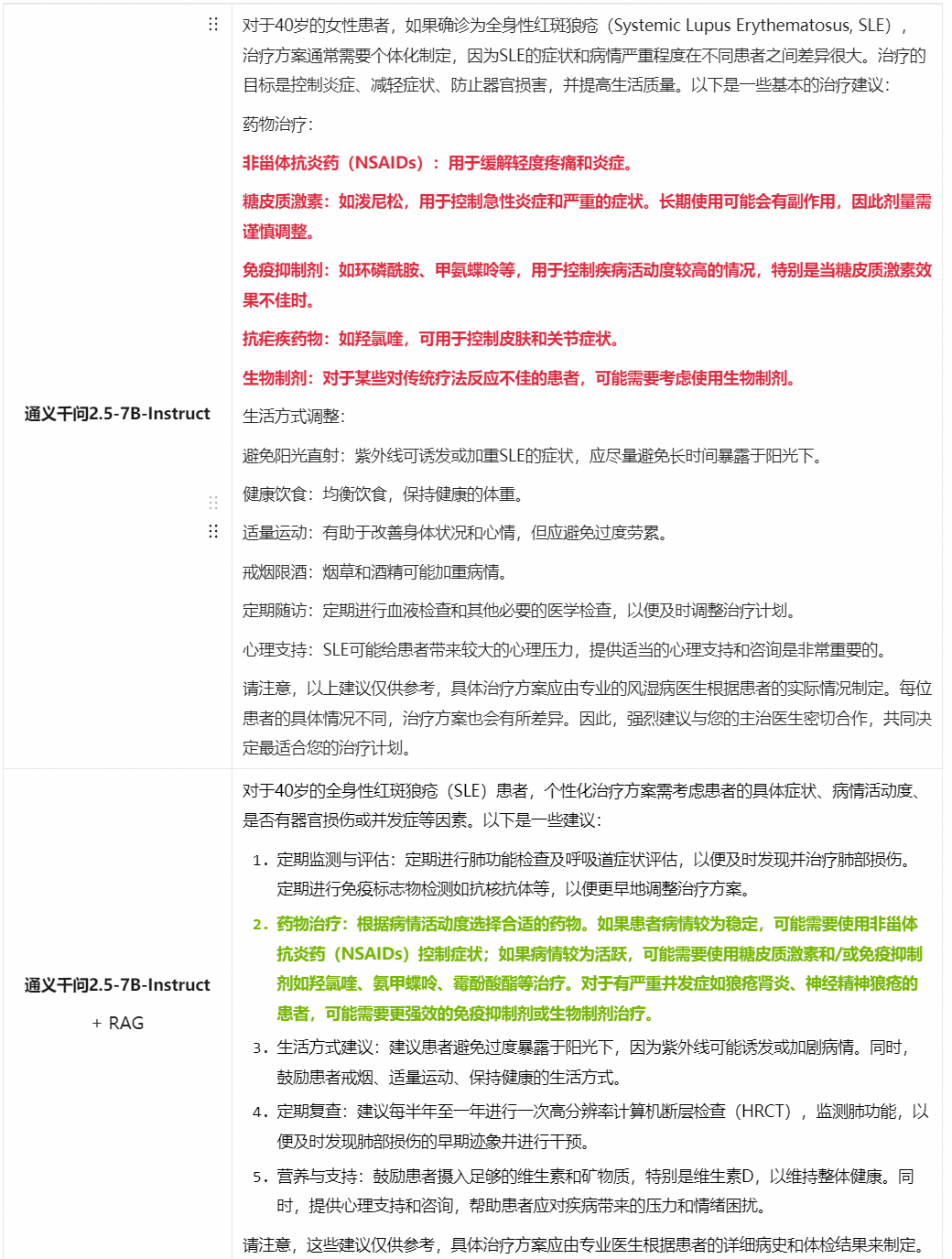
以下给出医疗领域,使用和不使用RAG解决特定任务的案例对比。红色部分表示大模型回答有事实性错误,或者不够具体精确,绿色部分表示使用RAG得到的对应正确回复。
任务一:疾病治疗建议
问题:患者女,40岁,常年患有全身性红斑狼疮。请根据相关医疗知识,给出个性化的治疗建议。
任务二:疾病辅助诊断
问题:患者男,30岁,近日发现右眼视力严重受损,视力模糊并且出现复视,并且有肢体无力、共济失调现象。请根据相关医疗知识,判断患者可能患有的疾病,并且推荐医院相关科室进行治疗。
任务三:疾病预警
问题:孕妇子痫前症的发病病因有哪些。




























