网信办发布《网络安全事件报告管理办法(征求意见稿)》
国家互联网信息办公室就《网络安全事件报告管理办法(征求意见稿)》公开征求意见。
征求意见稿提出,运营者在发生网络安全事件时,应当及时启动应急预案进行处置。按照《网络安全事件分级指南》,属于较大、重大或特别重大网络安全事件的,应当于 1 小时内进行报告。
其中,网络和系统归属中央和国家机关各部门及其管理的企事业单位的,运营者应当向本部门网信工作机构报告。属于重大、特别重大网络安全事件的,各部门网信工作机构在收到报告后应当于 1 小时内向国家网信部门报告。
网络和系统为关键信息基础设施的,运营者应当向保护工作部门、公安机关报告。属于重大、特别重大网络安全事件的,保护工作部门在收到报告后,应当于 1 小时内向国家网信部门、国务院公安部门报告。
其他网络和系统运营者应当向属地网信部门报告。属于重大、特别重大网络安全事件的,属地网信部门在收到报告后,应当于 1 小时内逐级向上级网信部门报告。
有行业主管监管部门的,运营者还应当按照行业主管监管部门要求报告。
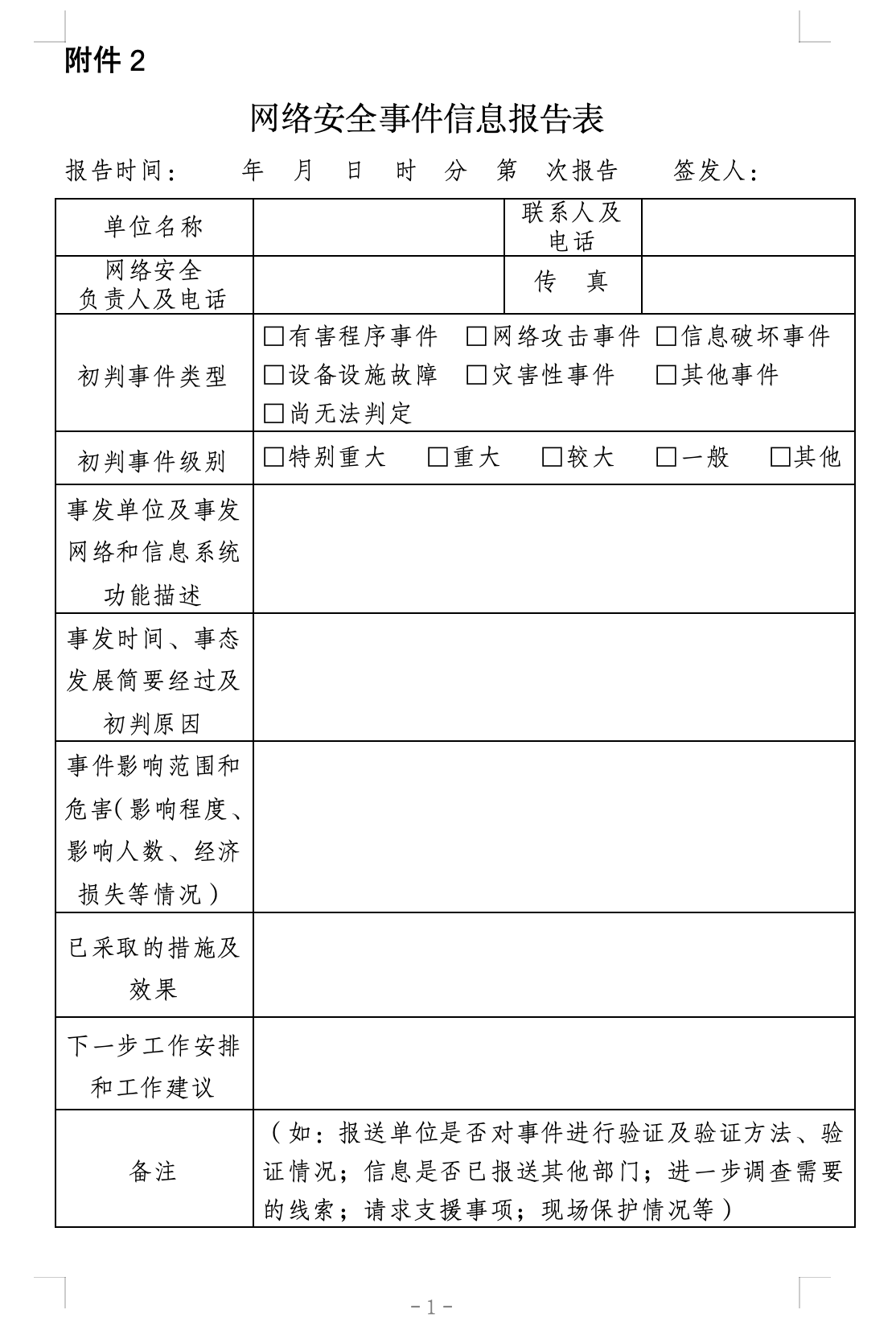
运营者应当按照《网络安全事件信息报告表》报告事件,至少包括下列内容:
-
事发单位名称及发生事件的设施、系统、平台的基本情况;
-
事件发现或发生时间、地点、事件类型、已造成的影响和危害,已采取的措施及效果。对勒索软件攻击事件,还应当包括要求支付赎金的金额、方式、日期等;
-
事态发展趋势及可能进一步造成的影响和危害;
-
初步分析的事件原因;
-
进一步调查分析所需的线索,包括可能的攻击者信息、攻击路径、存在的漏洞等;
-
拟进一步采取的应对措施以及请求支援事项;
-
事件现场的保护情况;
-
其他应当报告的情况。
当事件处置结束后,运营者应当于 5 个工作日内对事件原因、应急处置措施、危害、责任处理、整改情况、教训等进行全面分析总结,形成报告按照原渠道上报。
附网络安全事件分级指南:







