Spring源码分析之AOP从解析到调用
点击上方蓝色“奇客时间”,选择“设为星标”
回复“公司名-部门-面试轮次”获取面试真题,详见文章底部
往期文章:
-
Spring源码分析之预启动流程 -
Spring源码分析之BeanFactory体系结构 -
Spring源码分析之BeanFactoryPostProcessor调用过程详解 -
Spring源码分析之Bean的创建过程详解 -
Spring源码分析之循环依赖及解决方案
正文:
在上一篇,我们对IOC核心部分流程已经分析完毕,相信小伙伴们有所收获,从这一篇开始,我们将会踏上新的旅程,即Spring的另一核心:AOP!
首先,为了让大家能更有效的理解AOP,先带大家过一下AOP中的术语:
-
切面(Aspect):指关注点模块化,这个关注点可能会横切多个对象。事务管理是企业级Java应用中有关横切关注点的例子。在Spring AOP中,切面可以使用在普通类中以@Aspect注解来实现。 -
连接点(Join point):在Spring AOP中,一个连接点总是代表一个方法的执行,其实就代表增强的方法。 -
通知(Advice):在切面的某个特定的连接点上执行的动作。通知有多种类型,包括 around,before和after等等。许多AOP框架,包括Spring在内,都是以拦截器做通知模型的,并维护着一个以连接点为中心的拦截器链。 -
目标对象(Target):目标对象指将要被增强的对象。即包含主业务逻辑的类的对象。 -
切点(Pointcut):匹配连接点的断言。通知和切点表达式相关联,并在满足这个切点的连接点上运行(例如,当执行某个特定名称的方法时)。切点表达式如何和连接点匹配是AOP的核心:Spring默认使用AspectJ切点语义。 -
顾问(Advisor):顾问是Advice的一种包装体现,Advisor是Pointcut以及Advice的一个结合,用来管理Advice和Pointcut。 -
织入(Weaving):将通知切入连接点的过程叫织入 -
引入(Introductions):可以将其他接口和实现动态引入到targetClass中
一个栗子
术语看完了,我们先上个Demo回顾一下吧~
-
首先,使用
EnableAspectJAutoProxy注解开启我们的AOP@ComponentScan(basePackages = {"com.my.spring.test.aop"})
@Configuration
@EnableAspectJAutoProxy
public class Main {
public static void main(String[] args) {
AnnotationConfigApplicationContext context = new AnnotationConfigApplicationContext(Main.class);
IService service = context.getBean("service", IService.class);
service.doService();
}
} -
写一个接口
public interface IService {
void doService();
} -
写一个实现类
@Service("service")
public class ServiceImpl implements IService{
@Override
public void doService() {
System.out.println("do service ...");
}
} -
写一个切面
@Aspect
@Component
public class ServiceAspect {
@Pointcut(value = "execution(* com.my.spring.test.aop.*.*(..))")
public void pointCut() {
}
@Before(value = "pointCut()")
public void methodBefore(JoinPoint joinPoint) {
String methodName = joinPoint.getSignature().getName();
System.out.println("执行目标方法 【" + methodName + "】 的【前置通知】,入参:" + Arrays.toString(joinPoint.getArgs()));
}
@After(value = "pointCut()")
public void methodAfter(JoinPoint joinPoint) {
String methodName = joinPoint.getSignature().getName();
System.out.println("执行目标方法 【" + methodName + "】 的【后置通知】,入参:" + Arrays.toString(joinPoint.getArgs()));
}
@AfterReturning(value = "pointCut()")
public void methodReturn(JoinPoint joinPoint) {
String methodName = joinPoint.getSignature().getName();
System.out.println("执行目标方法 【" + methodName + "】 的【返回通知】,入参:" + Arrays.toString(joinPoint.getArgs()));
}
@AfterThrowing(value = "pointCut()")
public void methodThrow(JoinPoint joinPoint) {
String methodName = joinPoint.getSignature().getName();
System.out.println("执行目标方法 【" + methodName + "】 的【异常通知】,入参:" + Arrays.toString(joinPoint.getArgs()));
}
} -
测试运行
执行目标方法 【doService】 的【前置通知】,入参:[]
do service ...
执行目标方法 【doService】 的【返回通知】,入参:[]
执行目标方法 【doService】 的【后置通知】,入参:[]
以上
Demo看完了,运行效果也出来了,AOP已生效,但如何生效的呢?相比于我们普通使用Bean的Demo,在这里,我们只不过加上了一个@EnableAspectJAutoProxy注解以及一个标识了@Aspectj的类,那么我们先看看@EnableAspectJAutoProxy这个注解做了什么吧~
开启AOP
以下是笔者所画的大致流程图
其中AspectJAutoProxyRegistrar实现了ImportBeanDefinitionRegistrar,所以在处理BeanFactoryPostProcessor逻辑时将会调用registerBeanDefinitions方法,此时就会把AnnotationAwareAspectJAutoProxyCreator注册到容器中,其中BeanFactoryPostProcessor的逻辑就不再说了,往期文章有过详细分析。而AnnotationAwareAspectJAutoProxyCreator的类图如下:
我们发现AnnotationAwareAspectJAutoProxyCreator是实现了BeanPostProcessor接口的类,所以它其实是一个后置处理器,那么,还记得在创建Bean过程中的BeanPostProcessor九次调用时机吗?不记得也没关系,AnnotationAwareAspectJAutoProxyCreator起作用的地方是在bean的实例化前以及初始化后,分别对应着解析切面和创建动态代理的过程,现在,就让我们先来看看解析切面的过程吧~
解析切面
解析切面的流程如下图所示:
我们已经了解到切面解析的过程是由AnnotationAwareAspectJAutoProxyCreator完成的,而AnnotationAwareAspectJAutoProxyCreator又继承了AbstractAutoProxyCreator,所以首先,我们先会来到AbstractAutoProxyCreator#postProcessBeforeInstantiation
public Object postProcessBeforeInstantiation(Class<?> beanClass, String beanName) {
// class类型是否为(Advice, Pointcut, Advisor, AopInfrastructureBean)
// shouldSkip中将会解析切面
if (isInfrastructureClass(beanClass) || shouldSkip(beanClass, beanName)) {
this.advisedBeans.put(cacheKey, Boolean.FALSE);
return null;
}
}
调用到子类的AspectJAwareAdvisorAutoProxyCreator#shouldSkip
@Override
protected boolean shouldSkip(Class<?> beanClass, String beanName) {
// 寻找advisor
List<Advisor> candidateAdvisors = findCandidateAdvisors();
for (Advisor advisor : candidateAdvisors) {
if (advisor instanceof AspectJPointcutAdvisor &&
((AspectJPointcutAdvisor) advisor).getAspectName().equals(beanName)) {
return true;
}
}
return super.shouldSkip(beanClass, beanName);
}
findCandidateAdvisors
protected List<Advisor> findCandidateAdvisors() {
// 寻找实现了Advisor接口的类, 由于我们一般不会以接口的方式实现切面,这里返回null
List<Advisor> advisors = super.findCandidateAdvisors();
if (this.aspectJAdvisorsBuilder != null) {
// 这里将解析出所有的切面
advisors.addAll(this.aspectJAdvisorsBuilder.buildAspectJAdvisors());
}
return advisors;
}
buildAspectJAdvisors
public List<Advisor> buildAspectJAdvisors() {
// aspectBeanNames有值则说明切面已解析完毕
List<String> aspectNames = this.aspectBeanNames;
// Double Check
if (aspectNames == null) {
synchronized (this) {
aspectNames = this.aspectBeanNames;
if (aspectNames == null) {
List<Advisor> advisors = new ArrayList<>();
aspectNames = new ArrayList<>();
// 取出是Object子类的bean,其实就是所有的bean
String[] beanNames = BeanFactoryUtils.beanNamesForTypeIncludingAncestors(
this.beanFactory, Object.class, true, false);
for (String beanName : beanNames) {
// 获得该bean的class
Class<?> beanType = this.beanFactory.getType(beanName);
// 判断是否有标识@AspectJ注解
if (this.advisorFactory.isAspect(beanType)) {
// 将beanName放入集合中
aspectNames.add(beanName);
// 将beanType和beanName封装到AspectMetadata中
AspectMetadata amd = new AspectMetadata(beanType, beanName);
// Kind默认为SINGLETON
if (amd.getAjType().getPerClause().getKind() == PerClauseKind.SINGLETON) {
MetadataAwareAspectInstanceFactory factory =
new BeanFactoryAspectInstanceFactory(this.beanFactory, beanName);
// 这里会通过@Before @After等标识的方法获取到所有的advisor
List<Advisor> classAdvisors = this.advisorFactory.getAdvisors(factory);
if (this.beanFactory.isSingleton(beanName)) {
// 将获取到的所有advisor放入缓存
this.advisorsCache.put(beanName, classAdvisors);
}
advisors.addAll(classAdvisors);
}
}
}
// 将所有解析过的beanName赋值
this.aspectBeanNames = aspectNames;
return advisors;
}
}
}
// aspectNames不为空,意味有advisor,取出之前解析好的所有advisor
List<Advisor> advisors = new ArrayList<>();
// 获取到所有解析好的advisor
for (String aspectName : aspectNames) {
List<Advisor> cachedAdvisors = this.advisorsCache.get(aspectName);
if (cachedAdvisors != null) {
advisors.addAll(cachedAdvisors);
}
return advisors;
}
advisorFactory.getAdvisors
public List<Advisor> getAdvisors(MetadataAwareAspectInstanceFactory aspectInstanceFactory) {
// 获取到标识了@AspectJ的class,其实就是刚刚封装的class
Class<?> aspectClass = aspectInstanceFactory.getAspectMetadata().getAspectClass();
// 获取className
String aspectName = aspectInstanceFactory.getAspectMetadata().getAspectName();
List<Advisor> advisors = new ArrayList<>();
// 拿出该类除了标识@PointCut的所有方法进行遍历 getAdvisorMethods时会对method进行一次排序
// 排序顺序 Around, Before, After, AfterReturning, AfterThrowing
for (Method method : getAdvisorMethods(aspectClass)) {
// 获取到advisor
Advisor advisor = getAdvisor(method, lazySingletonAspectInstanceFactory, 0, aspectName);
if (advisor != null) {
// 加入到集合中
advisors.add(advisor);
}
}
}
我们先看下getAdvisorMethods方法
private List<Method> getAdvisorMethods(Class<?> aspectClass) {
final List<Method> methods = new ArrayList<>();
// 循环遍历该类和父类的所有方法
ReflectionUtils.doWithMethods(aspectClass, method -> {
// 排除@PointCut标识的方法
if (AnnotationUtils.getAnnotation(method, Pointcut.class) == null) {
methods.add(method);
}
}, ReflectionUtils.USER_DECLARED_METHODS);
if (methods.size() > 1) {
// 以Around, Before, After, AfterReturning, AfterThrowing的顺序自定义排序
methods.sort(METHOD_COMPARATOR);
}
return methods;
}
不知道小伙伴们对ReflectionUtils.doWithMethods这个工具类熟不熟悉呢,这个工具类在之前分析Bean创建过程时可是出现了好多次呢,并且我们也是可以使用的
现在,已经获取到切面中的所有方法了,那么接下来就该对这些方法解析并进行封装成advisor了~
getAdvisor
public Advisor getAdvisor(Method candidateAdviceMethod, MetadataAwareAspectInstanceFactory aspectInstanceFactory,
int declarationOrderInAspect, String aspectName) {
// 获取方法上的切点表达式
AspectJExpressionPointcut expressionPointcut = getPointcut(
candidateAdviceMethod, aspectInstanceFactory.getAspectMetadata().getAspectClass());
// 封装成对象返回,创建对象时将会解析方法创建advice
return new InstantiationModelAwarePointcutAdvisorImpl(expressionPointcut, candidateAdviceMethod,
this, aspectInstanceFactory, declarationOrderInAspect, aspectName);
}
获取切点表达式的过程其实非常简单,即是解析方法上的注解,取出注解上的value即可
getPointcut
private AspectJExpressionPointcut getPointcut(Method candidateAdviceMethod, Class<?> candidateAspectClass) {
// 查找方法上和AspectJ相关注解
AspectJAnnotation<?> aspectJAnnotation =
AbstractAspectJAdvisorFactory.findAspectJAnnotationOnMethod(candidateAdviceMethod);
// 设置切点表达式
AspectJExpressionPointcut ajexp =
new AspectJExpressionPointcut(candidateAspectClass, new String[0], new Class<?>[0]);
// PointcutExpression 为注解上value属性的值
ajexp.setExpression(aspectJAnnotation.getPointcutExpression());
if (this.beanFactory != null) {
ajexp.setBeanFactory(this.beanFactory);
}
return ajexp;
}
new InstantiationModelAwarePointcutAdvisorImpl,在这里,才会真正创建出advice
public InstantiationModelAwarePointcutAdvisorImpl(){
//...省略赋值过程...
// 实例化出advice
this.instantiatedAdvice = instantiateAdvice(this.declaredPointcut);
}
private Advice instantiateAdvice(AspectJExpressionPointcut pointcut) {
// 获取advice,aspectJAdviceMethod为方法,aspectName为切面类
Advice advice = this.aspectJAdvisorFactory.getAdvice(this.aspectJAdviceMethod, pointcut,
this.aspectInstanceFactory, this.declarationOrder, this.aspectName);
return (advice != null ? advice : EMPTY_ADVICE);
}
public Advice getAdvice(){
// 根据方法获取到注解信息
AspectJAnnotation<?> aspectJAnnotation =
AbstractAspectJAdvisorFactory.findAspectJAnnotationOnMethod(candidateAdviceMethod);
AbstractAspectJAdvice springAdvice;
// 根据注解类型返回对象,创建对象的过程都是一样的,都是调用父类的构造方法
// candidateAdviceMethod为切面的方法,expressionPointcut是切点
switch (aspectJAnnotation.getAnnotationType()) {
case AtPointcut
return null;
case AtAround:
springAdvice = new AspectJAroundAdvice(
candidateAdviceMethod, expressionPointcut, aspectInstanceFactory);
break;
case AtBefore:
springAdvice = new AspectJMethodBeforeAdvice(
candidateAdviceMethod, expressionPointcut, aspectInstanceFactory);
break;
case AtAfter:
springAdvice = new AspectJAfterAdvice(
candidateAdviceMethod, expressionPointcut, aspectInstanceFactory);
break;
//...省略其他的advice
default:
throw new UnsupportedOperationException(
"Unsupported advice type on method: " + candidateAdviceMethod);
}
return springAdvice;
}
springAdvice已创建完毕,意味着切面中的某个方法已经解析完毕了,其他的方法解析过程大致也是相似的
小结
其实解析切面本身并不复杂,只是Spring中将切面类封装来封装去容易使人混乱,如buildAspectJAdvisors方法中,封装了一个AspectMetadata amd = new AspectMetadata(beanType, beanName);,又立即发起判定amd.getAjType().getPerClause().getKind() == PerClauseKind.SINGLETON,其实这里完全可以变为AjTypeSystem.getAjType(currClass).getPerClause().getKind() == PerClauseKind.SINGLETON,AjTypeSystem.getAjType(currClass)为new AspectMetadata的一部分逻辑,笔者这里给大家总结一下吧。
首先,循环所有的beanName,找到带有@Aspectj注解的class, 获取到class中的所有方法进行遍历解析,取出方法注解上的值(切点:pointcut),然后把方法,切点表达式,封装了BeanFactory,BeanName的factory封装成相应的SpringAdvice, 由SpringAdvice和pointcut组合成一个advisor。
创建代理对象
切面已经解析完毕,接下来,我们就来看看如何把解析出的切面织入到目标方法中吧
但,在这之前,还有必要给小伙伴们补充一点前置知识。
我们知道,一个bean是否能够被aop代理,取决于它是否满足代理条件,即为是否能够被切点表达式所命中,而在Spring AOP中,bean与切点表达式进行匹配的是AspectJ实现的,并非Spring所完成的,所以我们先来看看AspectJ如何匹配出合适的bean的吧
栗子
首先需要引入org.aspectj:aspectjweaver依赖
一个Service,包名为com.my.spring.test.aop
package com.my.spring.test.aop;
/**
* 切点表达式可以匹配的类
*
*/
public class ServiceImpl{
/**
* 切点表达式可以匹配的方法
*/
public void doService() {
System.out.println("do service ...");
}
public void matchMethod() {
System.out.println("ServiceImpl.notMatchMethod");
}
}
然后,我们自己封装一个用于匹配的工具类,具体功能大家看注释哈哈
package com.my.spring.test.aspectj;
import org.aspectj.weaver.tools.PointcutExpression;
import org.aspectj.weaver.tools.PointcutParser;
import org.aspectj.weaver.tools.ShadowMatch;
import java.lang.reflect.Method;
/**
* aop工具
*/
public class AOPUtils {
// AspectJ的固定写法,获取一个切点解析器
static PointcutParser parser = PointcutParser
.getPointcutParserSupportingSpecifiedPrimitivesAndUsingSpecifiedClassLoaderForResolution(
PointcutParser.getAllSupportedPointcutPrimitives(), ClassLoader.getSystemClassLoader());
// 切点表达式
private static PointcutExpression pointcutExpression;
/**
* 初始化工具类,我们需要先获取一个切点表达式
*
* @param expression 表达式
*/
public static void init(String expression){
// 解析出一个切点表达式
pointcutExpression = parser.parsePointcutExpression(expression);
}
/**
* 第一次筛选,根据类筛选,也叫做粗筛
*
* @param targetClass 目标类
* @return 是否匹配
*/
public static boolean firstMatch(Class<?> targetClass){
// 根据类筛选
return pointcutExpression.couldMatchJoinPointsInType(targetClass);
}
/**
* 第二次筛选,根据方法筛选,也叫做精筛,精筛通过则说明完全匹配
* ps: 也可以使用该方法进行精筛,粗筛的目的是提高性能,第一次直接过滤掉不合适的类再慢慢精筛
*
* @param method 方法
* @return 是否匹配
*/
public static boolean lastMatch(Method method){
// 根据方法筛选
ShadowMatch shadowMatch = pointcutExpression.matchesMethodExecution(method);
return shadowMatch.alwaysMatches();
}
}
测试
public class AOPUtilsTest {
public static void main(String[] args) throws NoSuchMethodException {
// 定义表达式
String expression = "execution(* com.my.spring.test.aop.*.*(..))";
// 初始化工具类
AOPUtils.init(expression);
// 粗筛
boolean firstMatch = AOPUtils.firstMatch(ServiceImpl.class);
if(firstMatch){
System.out.println("第一次筛选通过");
// 正常情况应该是获取所有方法进行遍历,我这里偷懒了~
Method doService = ServiceImpl.class.getDeclaredMethod("doService");
// 精筛
boolean lastMatch = AOPUtils.lastMatch(doService);
if(lastMatch){
System.out.println("第二次筛选通过");
}
else{
System.out.println("第二次筛选未通过");
}
}
else {
System.out.println("第一次筛选未通过");
}
}
}
结果(就不截图了,怀疑的小伙伴可以自己试试~)
第一次筛选通过
第二次筛选通过
当我们新建一个类Test,把切点表达式换成
execution(* com.my.spring.test.aop.Test.*(..))
测试结果为
第一次筛选未通过
再把切点表达式换成指定的方法
execution(* com.my.spring.test.aop.*.matchMethod(..))
结果
第一次筛选通过
第二次筛选未通过
到这里,小伙伴们应该明白了AspectJ的使用方法吧
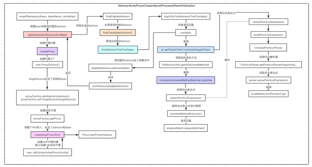
代理对象创建过程
接下来,我们就来看看Spring是如何使用AspectJ匹配出相应的advisor并创建代理对象的吧,以下为创建代理对象的大致路程图
创建代理对象是在bean初始化后完成的,所以对应的beanPostProcessor调用时机为postProcessAfterInitialization
AbstractAutoProxyCreator#postProcessAfterInitialization
public Object postProcessAfterInitialization(@Nullable Object bean, String beanName) {
if (bean != null) {
// 获取缓存key值,其实就是beanName
Object cacheKey = getCacheKey(bean.getClass(), beanName);
// 判断缓存中是否有该对象,有则说明该对象已被动态代理,跳过
if (this.earlyProxyReferences.remove(cacheKey) != bean) {
return wrapIfNecessary(bean, beanName, cacheKey);
}
}
return bean;
}
wrapIfNecessary
protected Object wrapIfNecessary(Object bean, String beanName, Object cacheKey) {
// 根据bean获取到匹配的advisor
Object[] specificInterceptors = getAdvicesAndAdvisorsForBean(bean.getClass(), beanName, null);
if (specificInterceptors != DO_NOT_PROXY) {
// 创建代理对象
Object proxy = createProxy(
bean.getClass(), beanName, specificInterceptors, new SingletonTargetSource(bean));
return proxy;
}
return bean;
}
getAdvicesAndAdvisorsForBean
protected Object[] getAdvicesAndAdvisorsForBean(
Class<?> beanClass, String beanName, @Nullable TargetSource targetSource) {
// 获取合适的advisor
List<Advisor> advisors = findEligibleAdvisors(beanClass, beanName);
return advisors.toArray();
}
findEligibleAdvisors
protected List<Advisor> findEligibleAdvisors(Class<?> beanClass, String beanName) {
// 先获取到所有的advisor, 这里和解析过程相同,由于已经解析好,所以会直接从缓存中取出
List<Advisor> candidateAdvisors = findCandidateAdvisors();
// 筛选出匹配的advisor
List<Advisor> eligibleAdvisors = findAdvisorsThatCanApply(candidateAdvisors, beanClass, beanName);
// 增加一个默认的advisor
extendAdvisors(eligibleAdvisors);
if (!eligibleAdvisors.isEmpty()) {
// 排序
eligibleAdvisors = sortAdvisors(eligibleAdvisors);
}
return eligibleAdvisors;
}
findAdvisorsThatCanApply
protected List<Advisor> findAdvisorsThatCanApply(
List<Advisor> candidateAdvisors, Class<?> beanClass, String beanName) {
// 查找匹配的advisor
return AopUtils.findAdvisorsThatCanApply(candidateAdvisors, beanClass);
}
findAdvisorsThatCanApply
public static List<Advisor> findAdvisorsThatCanApply(List<Advisor> candidateAdvisors, Class<?> clazz){
List<Advisor> eligibleAdvisors = new ArrayList<>();
for (Advisor candidate : candidateAdvisors) {
// 判断是否匹配
if (canApply(candidate, clazz, hasIntroductions)) {
// 加入到合适的advisors集合中
eligibleAdvisors.add(candidate);
}
}
return eligibleAdvisors;
}
canApply
public static boolean canApply(Advisor advisor, Class<?> targetClass, boolean hasIntroductions) {
if (advisor instanceof PointcutAdvisor) {
PointcutAdvisor pca = (PointcutAdvisor) advisor;
// 判断是否匹配
return canApply(pca.getPointcut(), targetClass, hasIntroductions);
}
else {
// It doesn't have a pointcut so we assume it applies.
return true;
}
}
canApply
public static boolean canApply(Pointcut pc, Class<?> targetClass, boolean hasIntroductions) {
// 第一次筛选,对class筛选判断是否满足匹配条件
// 这里将会初始化切点表达式
if (!pc.getClassFilter().matches(targetClass)) {
return false;
}
IntroductionAwareMethodMatcher introductionAwareMethodMatcher = null;
if (methodMatcher instanceof IntroductionAwareMethodMatcher) {
introductionAwareMethodMatcher = (IntroductionAwareMethodMatcher) methodMatcher;
}
for (Class<?> clazz : classes) {
Method[] methods = ReflectionUtils.getAllDeclaredMethods(clazz);
// 循环所有方法进行第二次筛选,判断是否有方法满足匹配条件
for (Method method : methods) {
if (introductionAwareMethodMatcher != null ?
introductionAwareMethodMatcher.matches(method, targetClass, hasIntroductions) :
methodMatcher.matches(method, targetClass)) {
return true;
}
}
}
return false;
}
pc.getClassFilter()
public ClassFilter getClassFilter() {
obtainPointcutExpression();
return this;
}
obtainPointcutExpression
private PointcutExpression obtainPointcutExpression() {
if (this.pointcutExpression == null) {
// 确认类加载器
this.pointcutClassLoader = determinePointcutClassLoader();
// 创建切点表达式
this.pointcutExpression = buildPointcutExpression(this.pointcutClassLoader);
}
return this.pointcutExpression;
}
buildPointcutExpression
private PointcutExpression buildPointcutExpression(@Nullable ClassLoader classLoader) {
// 初始化切点解析器
PointcutParser parser = initializePointcutParser(classLoader);
PointcutParameter[] pointcutParameters = new PointcutParameter[this.pointcutParameterNames.length];
for (int i = 0; i < pointcutParameters.length; i++) {
pointcutParameters[i] = parser.createPointcutParameter(
this.pointcutParameterNames[i], this.pointcutParameterTypes[i]);
}
// 使用切点解析器进行解析表达式获取切点表达式
return parser.parsePointcutExpression(replaceBooleanOperators(resolveExpression()),
this.pointcutDeclarationScope, pointcutParameters);
}
initializePointcutParser
private PointcutParser initializePointcutParser(@Nullable ClassLoader classLoader) {
// 获得切点解析器
PointcutParser parser = PointcutParser
.getPointcutParserSupportingSpecifiedPrimitivesAndUsingSpecifiedClassLoaderForResolution(
SUPPORTED_PRIMITIVES, classLoader);
parser.registerPointcutDesignatorHandler(new BeanPointcutDesignatorHandler());
return parser;
}
pc.getClassFilter便是完成了以上事情,此时再进行调用matchs方法
public boolean matches(Class<?> targetClass) {
PointcutExpression pointcutExpression = obtainPointcutExpression();
// 使用切点表达式进行粗筛
return pointcutExpression.couldMatchJoinPointsInType(targetClass);
}
introductionAwareMethodMatcher.matches 同样如此
以上便是寻找合适的advisor的过程,下面,就是通过这些advisor进行创建动态代理了
createProxy
protected Object createProxy(Class<?> beanClass, @Nullable String beanName,
@Nullable Object[] specificInterceptors, TargetSource targetSource) {
ProxyFactory proxyFactory = new ProxyFactory();
proxyFactory.copyFrom(this);
// 将specificInterceptors(现在是Object)转化为Advisor返回
Advisor[] advisors = buildAdvisors(beanName, specificInterceptors);
// 赋值到proxyFactory的advisors属性中
proxyFactory.addAdvisors(advisors);
proxyFactory.setTargetSource(targetSource);
customizeProxyFactory(proxyFactory);
// 创建动态代理
return proxyFactory.getProxy(getProxyClassLoader());
}
proxyFactory.getProxy
public Object getProxy(@Nullable ClassLoader classLoader) {
// 创建代理对象
return createAopProxy().getProxy(classLoader);
}
createAopProxy
protected final synchronized AopProxy createAopProxy() {
// 创建AOP代理对象
return getAopProxyFactory().createAopProxy(this);
}
public AopProxy createAopProxy(AdvisedSupport config) throws AopConfigException {
// @EnableAspectJAutoProxy的proxyTargetClass是否配置为true
if (config.isOptimize() || config.isProxyTargetClass() || hasNoUserSuppliedProxyInterfaces(config)) {
Class<?> targetClass = config.getTargetClass();
if (targetClass == null) {
throw new AopConfigException("TargetSource cannot determine target class: " +
"Either an interface or a target is required for proxy creation.");
}
// 如何是接口则创建jdk动态代理
if (targetClass.isInterface() || Proxy.isProxyClass(targetClass)) {
return new JdkDynamicAopProxy(config);
}
// cglib动态代理
return new ObjenesisCglibAopProxy(config);
}
// 默认是jdk动态代理
else {
return new JdkDynamicAopProxy(config);
}
}
public Object getProxy(@Nullable ClassLoader classLoader) {
// 获取到代理的接口
Class<?>[] proxiedInterfaces = AopProxyUtils.completeProxiedInterfaces(this.advised, true);
findDefinedEqualsAndHashCodeMethods(proxiedInterfaces);
// 创建jdk代理,传入的为JdkDynamicAopProxy对象,里面包含了被代理的bean以及匹配的advisor
return Proxy.newProxyInstance(classLoader, proxiedInterfaces, this);
}
动态代理创建完成~
代理对象调用过程
对象都给你创建好了,接下当然是开..发起调用咯
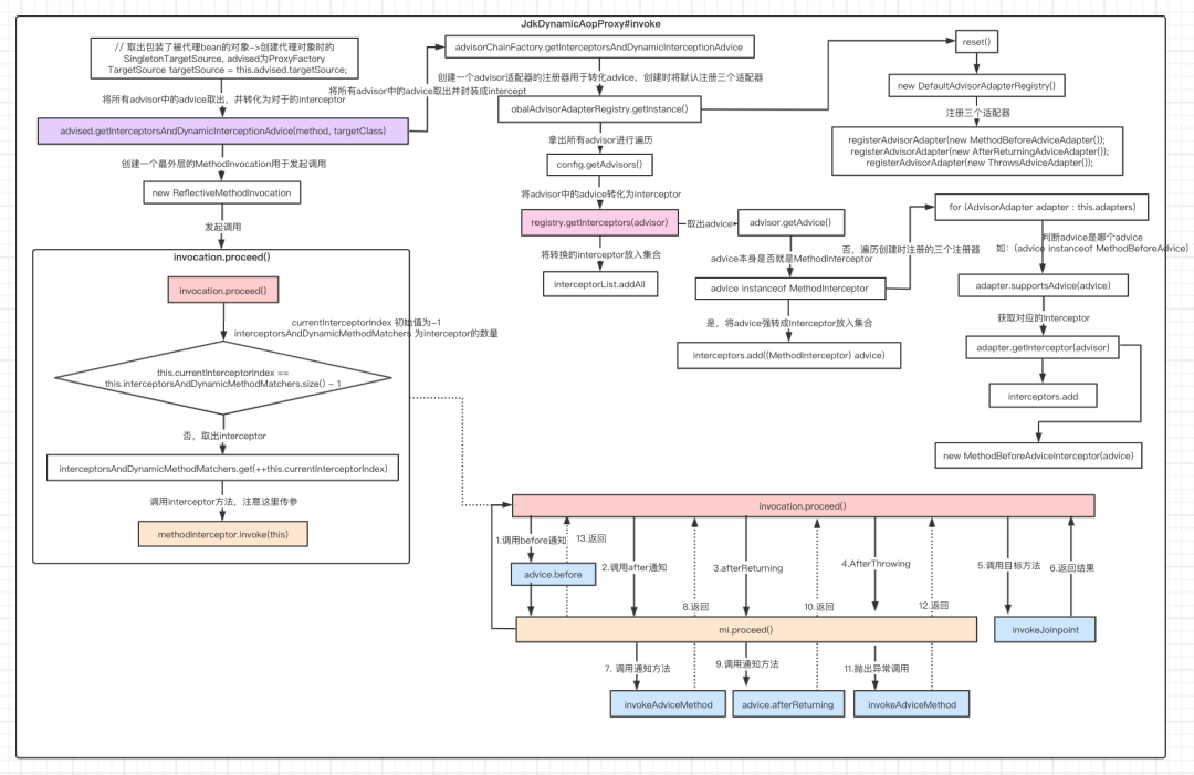
以下是调用的大致流程图
代理对象被调用的是invoke方法,我们所创建的代理对象为JdkDynamicAopProxy,所以
JdkDynamicAopProxy#invoke
public Object invoke(Object proxy, Method method, Object[] args) throws Throwable {
Object oldProxy = null;
boolean setProxyContext = false;
// 取出包装了被代理bean的对象->创建代理对象时的SingletonTargetSource, advised为ProxyFactory
TargetSource targetSource = this.advised.targetSource;
Object target = null;
// 拿到bean
target = targetSource.getTarget();
Class<?> targetClass = (target != null ? target.getClass() : null);
// 将所有advisor中的advice取出,并转化为对应的interceptor
List<Object> chain = this.advised.getInterceptorsAndDynamicInterceptionAdvice(method, targetClass);
// 创建一个最外层的MethodInvocation用于发起调用
MethodInvocation invocation =
new ReflectiveMethodInvocation(proxy, target, method, args, targetClass, chain);
// 发起链式调用
Object retVal = invocation.proceed();
return retVal;
}
我们先看获取interceptor的过程
getInterceptorsAndDynamicInterceptionAdvice
public List<Object> getInterceptorsAndDynamicInterceptionAdvice(Method method, @Nullable Class<?> targetClass) {
// 将所有advisor中的advice取出并封装成intercept
return this.advisorChainFactory.getInterceptorsAndDynamicInterceptionAdvice(this, method, targetClass);
}
public List<Object> getInterceptorsAndDynamicInterceptionAdvice(
Advised config, Method method, @Nullable Class<?> targetClass) {
// 创建一个advisor适配器的注册器用于转化advice,创建时将默认注册三个适配器
AdvisorAdapterRegistry registry = GlobalAdvisorAdapterRegistry.getInstance();
Advisor[] advisors = config.getAdvisors();
// 循环遍历所有advisor
for (Advisor advisor : advisors) {
// 将advisor中的advice转化为interceptor
MethodInterceptor[] interceptors = registry.getInterceptors(advisor);
interceptorList.addAll(Arrays.asList(interceptors));
return interceptorList;
}
}
GlobalAdvisorAdapterRegistry.getInstance() 类初始化时调用静态方法
private static AdvisorAdapterRegistry instance = new DefaultAdvisorAdapterRegistry()
public static AdvisorAdapterRegistry getInstance() {
return instance;
}
public DefaultAdvisorAdapterRegistry() {
// 注册三个适配器
registerAdvisorAdapter(new MethodBeforeAdviceAdapter());
registerAdvisorAdapter(new AfterReturningAdviceAdapter());
registerAdvisorAdapter(new ThrowsAdviceAdapter());
}
public void registerAdvisorAdapter(AdvisorAdapter adapter) {
// 将适配器加入集合
this.adapters.add(adapter);
}
registry.getInterceptors 这里面包含了advice转化成interceptor的过程
public MethodInterceptor[] getInterceptors(Advisor advisor) throws UnknownAdviceTypeException {
List<MethodInterceptor> interceptors = new ArrayList<>(3);
Advice advice = advisor.getAdvice();
// advice本身是否就是MethodInterceptor
if (advice instanceof MethodInterceptor) {
interceptors.add((MethodInterceptor) advice);
}
for (AdvisorAdapter adapter : this.adapters) {
// 判断advice是哪个advice 如:(advice instanceof MethodBeforeAdvice)
if (adapter.supportsAdvice(advice)) {
// 将advice封装到对应的interceptor
interceptors.add(adapter.getInterceptor(advisor));
}
}
return interceptors.toArray(new MethodInterceptor[0]);
}
若adapter为MethodBeforeAdviceAdapter,则
public MethodInterceptor getInterceptor(Advisor advisor) {
MethodBeforeAdvice advice = (MethodBeforeAdvice) advisor.getAdvice();
return new MethodBeforeAdviceInterceptor(advice);
}
其他advice转化过程相同
以上,便将所有的advice转化成了interceptor,接下来,则是经典的链式递归调用过程
以下过程小伙伴们可以对照流程图阅读,毕竟递归还是有些复杂,需要一定的功底
ReflectiveMethodInvocation#proceed
public Object proceed() throws Throwable {
// currentInterceptorIndex 初始值为-1
// 当currentInterceptorIndex等于advice的数量减一时,则调用目标方法
// 由于advice已排好序,所以调用顺序为before, after, afterReturn, afterThrowing
// 注意,并非调用到相应的advice就会执行advice方法,这里是类似递归调用的方式,会存在一个归过程
// 有些是递的时候发起调用,如beforeAdvice, 但有些则是归的时候发起调用,如afterAdvice
// 递归的终止条件则是这下面这个return invokeJoinpoint();
if (this.currentInterceptorIndex == this.interceptorsAndDynamicMethodMatchers.size() - 1) {
return invokeJoinpoint();
}
// currentInterceptorIndex自增并获取到interceptor
Object interceptorOrInterceptionAdvice =
this.interceptorsAndDynamicMethodMatchers.get(++this.currentInterceptorIndex);
// 将interceptro强转为MethodInterceptor发起调用
return ((MethodInterceptor) interceptorOrInterceptionAdvice).invoke(this);
}
此时currentInterceptorIndex值为0,而我们的advice为4个(去除了默认的),所以当currentInterceptorIndex为3时便会调用我们的实际方法
首先调用的是MethodBeforeAdviceInterceptor
public Object invoke(MethodInvocation mi) throws Throwable {
// 调用前置通知
this.advice.before(mi.getMethod(), mi.getArguments(), mi.getThis());
return mi.proceed();
}
mi为传入的this,所有mi.proceed()将会回到最开始的方法
再次循环,此时currentInterceptorIndex值为1
调用的是AspectJAfterAdvice
public Object invoke(MethodInvocation mi) throws Throwable {
try {
return mi.proceed();
}
finally {
// finally意味着不管怎样都会被调用
invokeAdviceMethod(getJoinPointMatch(), null, null);
}
}
继续,此时currentInterceptorIndex值为2
调用的是AfterReturningAdviceInterceptor
public Object invoke(MethodInvocation mi) throws Throwable {
Object retVal = mi.proceed();
this.advice.afterReturning(retVal, mi.getMethod(), mi.getArguments(), mi.getThis());
return retVal;
}
继续,此时currentInterceptorIndex值为3
调用的是AspectJAfterThrowingAdvice
public Object invoke(MethodInvocation mi) throws Throwable {
try {
return mi.proceed();
}
catch (Throwable ex) {
if (shouldInvokeOnThrowing(ex)) {
// 调用异常通知
invokeAdviceMethod(getJoinPointMatch(), null, ex);
}
// 往外抛出异常
throw ex;
}
}
所以如果我们的业务方法发生了异常,会调用到异常通知,而这里又把异常往外抛,所以afterReturn就会被跳过直接到after的finally方法
现在currentInterceptorIndex值为3了,再回调最初的方法中时,就会调用到我们的业务方法了。调用完毕则进行归的过程,调用过程便结束了。
以上,便是整个AOP的过程了,下一篇,事务相关源码解析~
本篇文章中涉及到图片的矢量图地址为:https://www.processon.com/view/link/5fa8afdae401fd45d109f257,有需要的小伙伴可自取
点击下方我“在看”,送我一颗心
本文分享自微信公众号 - 奇客时间(qiketime)。
如有侵权,请联系 support@oschina.cn 删除。
本文参与“OSC源创计划”,欢迎正在阅读的你也加入,一起分享。
