首页 文章 精选 留言 我的
优秀的个人博客,低调大师

微信关注我们

原文链接:https://my.oschina.net/u/267941/blog/4696140

转载内容版权归作者及来源网站所有!

低调大师中文资讯倾力打造互联网数据资讯、行业资源、电子商务、移动互联网、网络营销平台。持续更新报道IT业界、互联网、市场资讯、驱动更新,是最及时权威的产业资讯及硬件资讯报道平台。

性能超高的API网关:Fizz Gateway自研之路

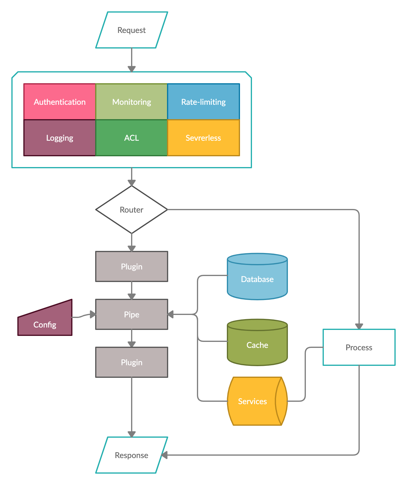
#引言 在参与电商工作第一年,我从事客户端开发工作。虽然团队规模不大,但是对接的中间层团队人数,却相当于团队近四分之一的规模。工作第四年,我又加入国内一家知名的电商公司。这家公司的主要业务形态是特卖,中间层团队占团队的人数近三分之一。而现在,我所带领的团队,在发展初期,中间层团队也是接近这个规模。 三个团队都是电商团队,用户规模较大,在并发上要求较高,并且采用微服务架构,由中台底层提供各种电商服务(如订单、库存)和通用服务(如搜索),所以中间层团队需要经过各种授权和认证调用各个BU的服务,从而组装出前端适配的接口。因为对C端业务的接口繁多,所以中间层占用着团队宝贵的人力资源。而且团队成立时间越久,累积的接口越多,有效的管理如此繁多的接口是一个令人头疼的问题。 ##中间层的系列问题 开发调试问题 中间层在Web网站上的部署偏前,一般部署于防火墙及Nginx之后,更多面向C端用户服务,所以在性能并发量上有较高的要求,大部分团队在选型上会选择异步框架。正因为其直接面向C端,变化较多,大部分需要经常性地变更或者配置的代码都会安排在这一层次,发布非常频繁。此外,很多团队使用编译型语言进行编码,而...

前端学数据结构与算法(十):深入理解快速排序

前言 上一章我们已经实现了快速排序,在数据理想化的情况下,上一章的快排性能确实也不错,但如果数据比较极端的,快排的O(nlogn)就不太稳定了,本章将介绍几种快排应对极端数据下优化方案;以及介绍partition操作延伸出来的快速选择算法在解决top K问题时高效。 优化分区点的选择 上一章我们直接选择了数组的范围内的第一个元素作为分区点,当数据有序度很低时,这样选择确实也没问题。但是如果本身就是一个有序数组,这个时候就会出问题: 因为partition的操作是以分区点为中心,将数组一分为二。而此时数组是有序的,也就是说每次选择的这个分区点无法将数组一分为二,会导致快排最终的复杂度退化为O(n²)。所以此时要改变选择分区点的规则。 三数取中 不仅是从头部,无论是从数组哪个位置,只要是单单选择一个位置,都有可能出现退化的情况。所以我们可以多选几个位置从里面挑一个出来。如从范围数组中的头、中间、尾选择三个元素,比较它们的大小,选择中间大小的值作为分区点。这样就能避免遇到有序数组时的退化情况,代码如下: const quickSort = arr => { const _quickSo...

相关文章

发表评论

资源下载

更多资源
Mario

Mario

马里奥是站在游戏界顶峰的超人气多面角色。马里奥靠吃蘑菇成长,特征是大鼻子、头戴帽子、身穿背带裤,还留着胡子。与他的双胞胎兄弟路易基一起,长年担任任天堂的招牌角色。

Nacos

Nacos

Nacos /nɑ:kəʊs/ 是 Dynamic Naming and Configuration Service 的首字母简称,一个易于构建 AI Agent 应用的动态服务发现、配置管理和AI智能体管理平台。Nacos 致力于帮助您发现、配置和管理微服务及AI智能体应用。Nacos 提供了一组简单易用的特性集,帮助您快速实现动态服务发现、服务配置、服务元数据、流量管理。Nacos 帮助您更敏捷和容易地构建、交付和管理微服务平台。

Spring

Spring

Spring框架(Spring Framework)是由Rod Johnson于2002年提出的开源Java企业级应用框架,旨在通过使用JavaBean替代传统EJB实现方式降低企业级编程开发的复杂性。该框架基于简单性、可测试性和松耦合性设计理念,提供核心容器、应用上下文、数据访问集成等模块,支持整合Hibernate、Struts等第三方框架,其适用范围不仅限于服务器端开发,绝大多数Java应用均可从中受益。

Rocky Linux

Rocky Linux

Rocky Linux(中文名:洛基)是由Gregory Kurtzer于2020年12月发起的企业级Linux发行版,作为CentOS稳定版停止维护后与RHEL(Red Hat Enterprise Linux)完全兼容的开源替代方案,由社区拥有并管理,支持x86_64、aarch64等架构。其通过重新编译RHEL源代码提供长期稳定性,采用模块化包装和SELinux安全架构,默认包含GNOME桌面环境及XFS文件系统,支持十年生命周期更新。

用户登录
用户注册