央行发布《金融业开源软件应用 评估规范》
1月15日,人民银行发布金融行业标准《金融业开源软件应用 评估规范》(JR/T 0291-2024)(以下简称“《规范》”),于当天实施。
据悉,在金融业信息系统建设过程中,开源软件得到了广泛应用,在促进金融机构科技创新和数字化转型等方面发挥了积极作用,但也带来安全、合规等方面的风险与挑战。因此,有必要对开源软件的引入、维护、退出阶段进行规范,提出相应的评估指标。
《规范》旨在针对开源软件使用过程中的风险与难点,提出一套完整的开源软件生命周期管理各阶段评估项与评估方法,降低金融机构开源软件评估过程的复杂度和时间成本,提升金融机构开源治理能力。
《规范》规定了金融机构在应用开源软件时的评估要求,对开源软件的引入、维护和退出提出实现要求、评估方法和判定准则。适用于金融机构对应用的开源软件进行评估。
《规范》提到,引入的开源软件按照实际应用情况,可分为开源基础软件、开源组件和开源工具3类。
开源软件引入评估
开源软件引入流程分为3个阶段:
- 一是需求确定阶段。应明确软件功能需求与非功能需求。
- 二是初步筛选阶段。应根据需求展开调研,依照初选评估要求,对开源软件进行评估,建立若干可进入终选评估的开源软件名单。
- 三是终选评估阶段。应根据初选阶段建立的开源软件名单,依照终选评估要求进行评估,并确定最终引入的开源软件。
在初选评估要求上,评估维度包括:
1、开源许可证。金融机构在选用开源软件时,应遵守该开源许可证对使用、修改等行为的规定。 2、产品认可度。产品认可度反映了开源软件在行业生产实践中的应用情况。 3、产品活跃度。产品活跃度反映了开源软件的可持续性和可进化能力,主要从开源软件的版本发布情况、开源社区情况、软件关注情况等方面进行评估。 4、行业支持情况。行业支持情况反映开源软件在业界提供专业化服务的情况。 5、功能特性。不同软件用于解决不同场景的特定问题,其功能特性也不相同,对于功能的评测应结合具体场景进行。 6、安全性。初步筛选阶段安全性重点考查已暴露的漏洞情况。 7、可靠性。重点考察开源软件自身或者结合其他开源软件的高可用性,在出现故障时是否具备自动故障切换能力和容错能力。 8、兼容性。可通过查看文档的方式评估开源软件的兼容性,例如开源软件对不同硬件的兼容性、对不同操作系统的兼容性。
在终选评估要求上,评估维度则包括:
1、安全性。终选阶段安全性重点考查安全机制方面的支持情况。 2、可靠性。终选阶段可靠性重点考察外部开源软件长时间无故障运行的能力,系统可在极限情况下长时间稳定运行,保证业务成功率以及执行效率。 3、性能效率。终选阶段性能效率重点考查在实际压测环境下开源软件的TPS、QPS、平均响应时间、最大响应时间、最大并发数、服务调用成功率、时间标准差、CPU使用率、内存占用率、带宽占用及I/O情况。 4、兼容性。兼容性包括硬件兼容性、操作系统平台兼容性、数据库兼容性、开源软件版本之间的兼容性,以及编程语言的兼容性、协议兼容性、同一运行环境的其他组件兼容性、开源软件与国产操作系统兼容性。 5、可维护性。可维护性即维护人员对该开源软件进行维护的难易程度,具体包括理解、改正、改动和改进该软件的难易程度。 6、可扩展性。可扩展性主要包括分布式系统下节点的水平扩展、动态扩展及代码扩展能力。 7、易用性。易用性描述了开源软件的学习成本、安装和部署的难易程度等。
开源软件维护评估
在开源软件维护过程中,金融机构应根据开源软件的自主可控程度将开源软件进行分类管理,根据其对主营业务的影响程度分为3类:
- 简单使用类开源软件:可搭建环境,且功能可正常使用。
- 深度使用类开源软件:在满足简单使用类开源软件要求基础上,掌握开源软件容灾容错机制、实现原理、核心算法等重要内容。
- 定制开发类开源软件:在满足深度使用类开源软件要求基础上,熟悉代码实现、设计思路,通过定制开发能够较好地满足平台需求。
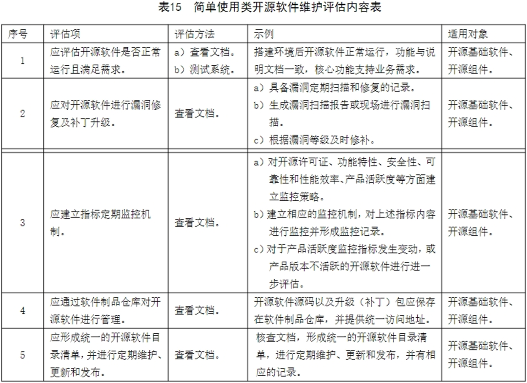
其中,简单实用类开源软件维护评估内容有:
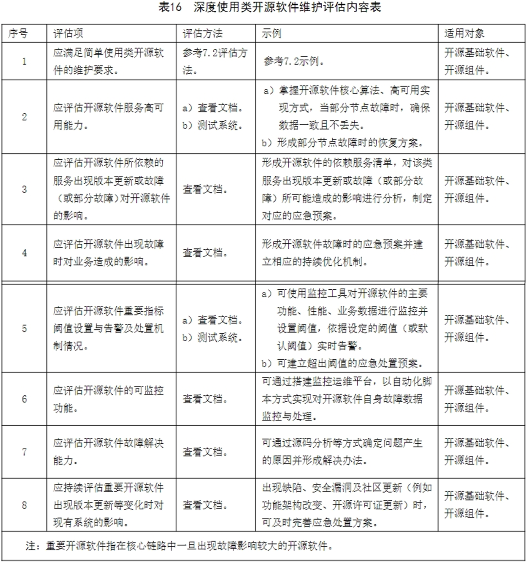
深度使用类开源软件维护评估内容为:
定制开发类开源软件维护评估内容为:
开源软件退出评估
对于开源软件当前版本已无法满足功能、性能需求,或发现当前版本存在重大风险隐患,或该开源软件已停止更新等情况,应进行退出评估。开源软件的退出可通过开源软件版本升级或开源软件更换来实现。
开源软件退出评估内容包括:开源软件退出机制、开源软件的升级具备兼容性、开源软件在升级后开源许可证的变化,以及更换的开源软件。
关注公众号
低调大师中文资讯倾力打造互联网数据资讯、行业资源、电子商务、移动互联网、网络营销平台。
持续更新报道IT业界、互联网、市场资讯、驱动更新,是最及时权威的产业资讯及硬件资讯报道平台。
转载内容版权归作者及来源网站所有,本站原创内容转载请注明来源。
-
上一篇
谷歌向 Rust 基金会捐赠 100 万美元,改进 Rust 与 C++ 的互操作性
谷歌宣布向 Rust 基金会捐赠 100 万美元,这笔资金将用于支持名为“Interop Initiative”的新计划——专注提升 C++ 与 Rust互操作性。 https://foundation.rust-lang.org/ 据介绍,谷歌的核心产品采用了数百万行 C++ 代码进行编写,由于无数的业务相关或技术因素,在合理的时间内用 Rust 重写这些代码并不实际。因此在谷歌的支持下,Rust 基金会创建了新的"Interop Initiative"计划,让全世界正在使用 C++ 的组织更顺利地做出采用 Rust 的决策和流程。 谷歌称早已在 Android 和其他产品中广泛使用 Rust 编程语言,并表示 Rust 是他们解决内存安全问题的最强大的工具之一。而且整体来看,谷歌在 Android 中使用 Rust 的增长最为显著。 Android 安全与隐私工程副总裁 Dave Kleidermacher 表示,根据历史漏洞密度统计数据,Rust 已主动阻止数百个漏洞影响 Android 生态系统。目前这项投资旨在扩大 Rust 在平台各个组件中的采用。 除了 Android,谷...
-
下一篇
说说开放签开源的这一年
去旧岁,辞别过去。迎新春,拥抱未来。感谢开放签团队一年来的辛勤付出。特别感谢用户和贡献者的支持,感谢你们相信开放签,相信开放签在你们的支持下一定会越来越好,相信开放签在你们的支持下一定会实现我们共同的使命“让电子签署更简单、让使用电子签的门槛更低”。一、开放签现在怎么样?1、开源运营情况再次声明,目前开放签开源“工具版”是技术层面、纯粹的电子签章核心技术,是面向技术开发工程师的。开源工具版实现了数字证书生成、手写面板、在线签署、印章制作、文件验签等功能,非常适用于有技术能力的个人和公司基于开放签开源工具版自建电子签章功能或系统,且不受商业限制。除开源版外,开放签还提供了“企业版”,企业版实现了印章管理、在线签署(内部签署、B2B、B2C等多场景)、模板管理、运营管理等电子签章业务管理能力。企业版分为免费版和收费版。特别声明:免费版目前只支持内部签署,不支持有法律效力的签署,春节后会陆续开放具有法律效力的内外部签署功能。截至发稿前,开放签开源工具版在开源社区累计获得380个star,195次Fork,305次下载,5000次访问。2、产品进度(1)开放签开源工具版更新2个版本:开放签开源...
相关文章
文章评论
共有0条评论来说两句吧...





微信收款码
支付宝收款码