使用 OpenFunction 在任何基础设施上运行 Serverless 工作负载
作者:
霍秉杰:KubeSphere 可观测性、边缘计算和 Serverless 团队负责人,Fluent Operator 和 OpenFunction 项目的创始人,还是多个可观测性开源项目包括 Kube-Events、Notification Manager 等的作者,热爱云原生技术,并贡献过 Keda、Prometheus Operator、Thanos、Loki 和 Falco 等知名开源项目。
王翼飞:青云科技资深软件工程师,负责开发和维护 OpenFunction 项目。专注于 Serverless 领域的研发,对 Knative、Dapr、Keda 等开源项目有深入的了解和实践经验。
来源:2023 上海 KubeCon 分享,公众号后台回复关键词
KubeCon-2023即可获取 PPT 下载链接。
前言
本文主要包括以下几个部分:
- 构建开源 FaaS 平台的必要性与可⾏性
- OpenFunction 简介
- 冷启动优化:Dapr proxy 模式及 Wasm ⽀持
- OpenFunction 在⾃动驾驶领域的应⽤
- 社区、路线图与 Demo
构建开源 FaaS 平台的必要性
什么是 Serverless?加州大学伯克利分校在论文 《A Berkeley View on Serverless Computing》给出了明确定义:Serverless computing = FaaS + BaaS。
对于函数计算平台,函数是不可或缺的,即 FaaS 是主体。同时,FaaS 也需要和后端的 BaaS 服务产生联系,所以丰富的后端服务是函数的重要依托。
云厂商通常提供托管的函数计算(FaaS)和各类后端中间件服务,这样就会把开发者锁定在自己的云平台之上。
现阶段我们也看到,有一些公司因为云上的成本过高,想要下云或者从一个云迁移到另一个云也就是跨云迁移。如果其函数绑定在云的 BaaS 服务上,则不利于跨云的迁移。所以,跨云迁移之后如何去处理各个云厂商 BaaS 服务接口的差异,成了目前较大的挑战。
从另一个角度看,一个 FaaS 平台通常需要支持多种语言,也会利用到众多后端服务。举例来讲,5 种语言需要和 10 种后端服务对接,那么这样做就会有 5×10 即 50 种实现, 还是比较复杂的。
构建开源 FaaS 平台的可行性
如何解决上述问题呢?我们可以引入 Dapr 来简化函数与众多后端服务的交互。
Dapr 是一个分布式应用的运行时,能够把分布式应用的能力抽象成一个个 Building Block。
举几个例子来讲,一般的分布式应用程序都有 service 之间的相互调用,所以会有一个 service 的 Building Block;通常也会有 publish、subscribe 这样的模式,所以也会有一个 publish and subscribe 的 Building Block;此外还会有一些输入输出,所以有一个 Binding Building Block;当然还有其他的,可参考上图。
这些 Building Block 会由一系列的 components 支撑,比如 PubSub Brokers 可以支持各种云上的 MQ、AWS sqs 或者一些开源的中间件如 Redis、Kafka;Bindings 也会支持一些云上的存储和开源组件如 Kafka、MySQL、Redis。
所以 Dapr 就能解决上文提到的问题。FaaS 平台的每一种语言,只需要和 Dapr 交互,Dapr 的 API 再和构成每一个 Building Block 的 component 交互,通过 Dapr 去处理与众多后端服务的交互,这样就把复杂度从 N × M 降为了 N × 1.
另外 Dapr 解耦了 FaaS 平台与各云厂商的 BaaS,做到了云厂商中立,解决了跨云迁移的问题。
OpenFunction 简介
OpenFunction 是什么
OpenFunction 是青云科技在 2022 年初开源的,在 2022 年 4 月成为了 CNCF 的 Sandbox 项目。
- 云厂商中立
- 与各个云厂商的 BaaS 服务松耦合
- 通过 Dapr,简化了与各云厂商或开源 BaaS 服务的集成
- 同时支持同步与异步函数
- 同步函数基于 Kubernetes Gateway API 实现了 OpenFunction Gateway 作为函数⼊⼝
- 异步函数可直接从事件源消费事件,并可根据事件源特有的指标自动伸缩
- 支持直接从函数代码生成符合 OCI 标准的函数镜像
- 基于 Cloud Native Buildpacks 实现
- 支持 0 与 N 之间的水平自动伸缩
- 既能运行函数,也能运行 Serverless 应用
- 支持 Wasm Runtime
- 更完善的 CI/CD
上图是 OpenFunction 的架构图,总体分为:Build,Function,Serving 和 Events 几个部分。
- Function:Function 是一个主控模块,控制函数的构建和 serving,Build、Serving 和 Status 等信息也会在 Function 的 CRD 中显示。
- Build:支持使用 Buildpacks 的方式构建函数的镜像,也支持使用 Dockerfile 的方式构建 Serverless 应用;后端技术是 Shipwright,Shipwright 可以切换构建镜像的引擎,所以可以通过 Shipwright 选择不同的镜像构建工具,最终将应用构建为容器镜像。
- Serving : 通过 Serving CRD 将应用部署到不同的运行时中,可以选择同步运行时或异步运行时。同步运行时可以通过 Knative Serving 或者 Keda-HTTP 来支持,异步运行时通过 Dapr+Keda 来支持。同时现在也支持 WasmEdgeRuntime 来支持 Wasm 函数。
- Events : 对于事件驱动型函数来说,需要提供事件管理的能力。由于 Knative 事件管理过于复杂,所以我们研发了一个新型事件管理驱动叫 OpenFunction Events。
OpenFunction Events
EventBus 利用 Dapr 的能力解耦了 EventBus 与底层具体 Message Broker 的绑定,你可以对接各种各样的 MQ。
OpenFunction Gateway
OpenFunction Gateway 是 OpenFunction 0.7.0 增加的新特性,是基于 Kubernetes Gateway API 来实现的。之所以选择 Kubernetes Gateway API,是因为其 CRD 和其下游实现是解耦的,用户可以选择自己喜欢的 Gateway 实现,比如 APISIX、Istio、Contour 等;另外 Kubernetes Gateway API 也提供了一些新的特性,比如 HTTP 流量的分发、跨 Namespace routing 功能。
在之前 OpenFunction 需要把流量转发到 Knative 的 Gateway,然后再路由到 Knative 的 Revision,链路比较长。有了 OpenFunction Gateway,可以直接把流量转发到 Knative 的 Revision。也就是说可以不再依赖 Knative 网络相关的组件,整个流量转发的链路也会变短。
为什么引入 OpenFunction Gateway
通过 Knative Gateway 访问同步函数需指定⼀个由随机串组成的 service url,不可预测且对⽤户不友好。
通过 OpenFunction Gateway 访问同步函数,可通过函数名及 namespace ⽣成函数访问 url。另外还可以通过 Gateway 的 Service 加上 Function 的 namespace 和 name 来进行 path-based 的访问,也可以基于 OpenFunction Gateway 的 IP 加上 Host 相关的 Headers 来进行 host-based 访问。
如果我们想在集群外部访问集群内部的 Function,我们可以在 OpenFunction Gateway 上面配置 domain 相关的字段,配置成 magic DNS,这样我们就可以直接在集群外部通过域名来访问集群内部的 Function。
冷启动优化
冷启动优化一直是 FaaS 平台的难点。
之前我们采用的是 Dapr sidecar 模式,但是会影响 Function 启动的时间。函数很小的情况下,Dapr sidecar 的 container 启动时间以及 Dapr plant 初始化所需要的时间,比 Function 启动时间更长。
我们设计了 Dapr Proxy 模式,就是让所有 Function 的 pod 共享一个 Dapr sidecar。如果我们将 Function 扩容到很大的值,副本数较多,那么 sidecar 也会造成大量的资源开销,采用这个模式将有效避免这种情况。
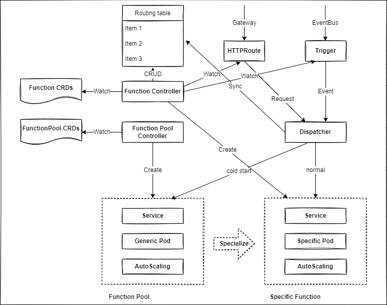
接下来我们还有一个基于 Pool 的冷启动优化的计划。上文中提到的 Proxy 模式,对 Function 启动时间的优化是有限的。所以我们考虑采用 Pool 的方式来优化冷启动。
引入一个预创建的 Pod Pool,在有调用请求时,可以根据请求的相关信息判断要调用哪个 Function,然后对这个 Function 的 code 热加载,将其变成针对某个 Function 的 Pod,后续的流量就可以直接进入到这个特定的 Function Pod,这个过程不需要 K8s Pod 调度创建等逻辑的参与,所以这个方式对冷启动的时间优化是非常显著的。
⽀持 WasmEdge 作为 Wasm 运⾏时
在 OpenFunction 1.0.0 中,我们支持 WasmEdge 作为 Wasm 运行时。WebAssembly 作为 FaaS 平台运行时,具有很多优势,比如启动时间短、镜像体积小、安全性比较高。另外 WasmEdge 对 HTTP 支持也比较好。
但是目前 Wasm Function 访问后端服务有一个问题,因为 WebAssembly 程序访问 API 是受限的,所以也需要通过 Dapr 提供相对统一的方式来完成对后端服务的访问。
目前 Dapr、Rust、SDK 以及 Dapr WasmEdge 等相关的项目,还不够成熟,所以我们暂时还没有集成。后续相关生态成熟之后,再进行集成。
OpenFunction 在⾃动驾驶领域的应⽤
下面介绍一个将 OpenFunction 用在自动驾驶领域的案例,来自 OpenFunction 的社区用户——驭势科技。
简单来讲,自动驾驶就是车端会上传很多传感器的数据到云端,云端再对这些数据进行处理。
上图是云端的架构图。举例来说,车端的 MQTT Broker 将云端的数据传到云端的 MQ 上,运维人员会创建多种异步函数和同步函数来处理这些数据。MQTT topic 的数据会由一个函数处理,其他数据由另外一个函数处理,处理完的数据分别存到了不同的后端服务里,因为业务比较多,所以可能是不同的团队去去实现的,那么就需要用不同的语言去实现。
异步:消息队列实时数据 → Prometheus 指标
驭势科技还有一个比较高阶的使用例子。
车端上传 MQTT 的数据,通过异步函数从 MQTT 的数据提取出 Metrics,再将其发送到 Prometheus 的 Pushgateway,这种方式相当于将车端的数据变成了 Metrics 再存储下来。
为什么⾃动驾驶需要云⼚商中⽴的 Serverless 平台?
- 对于云商中立的需求
- 不同的客户要求部署到不同的云厂商
- 一些客户的车端数据比较敏感,要求放到和公有云隔离的环境
- 不同的云⼚商有不同的后端服务,如果没有⼀个云⼚商中⽴的云平台,对于同⼀处理逻辑则需要为对接的每⼀个云⼚商都实现相似的服务
- 对于 Serverless 的需求
- 数据处理逻辑多样同时经常变化,来⾃同⼀数据源的数据在不同场景下的处理逻辑不尽相同
- ⾃动驾驶涉及的模块较多,不同的模块由不同的团队负责,需要多语⾔⽀持
- ⼤量⻋端数据需要实时处理;⾃动驾驶⻋辆也有潮汐的特性,数据处理需求有⾼峰和低⾕
社区、路线图与 Demo
OpenFunction 路线图
- 函数框架
- ⽀持 Dapr State Management 与 Dapr Workflow
- ⽀持更多语⾔的异步函数框架包括 Python、Rust
- ⽀持将 Java 函数编译成 Native 程序运⾏在 Quarkus 环境中
- 函数运行时
- 实现 Serverless ⼯作流(Workflow)
- 预研基于 Pod Pool 的冷启动优化⽅案
- ⽀持 OpenTelemetry 作为另⼀个函数追踪⽅案
- 用户工具
- 增加 OpenFunction 控制台
- 与 AIGC 结合
早起贡献及应用者
- 越来越多的社区贡献者
- 主要 Maintainer 来⾃ KubeSphere 团队
- SkyWalking PMC 成员 @arugal 实现了 SkyWalking 和 OpenFunction Go Functions Framework 的集成
- 驭势科技 (UISEE) @webup @kehuili 以及印度的贡献者正在参与 Node.js 和 Python Functions Framework 的开发
- SAP @lizzze 参与 functions-framework-go 的开发
- 来⾃阿⾥云 、微众银⾏等社区贡献者也在积极参与
- 乌克兰的贡献者在帮忙维护 openfunction.dev
- 越来越多的公司开始采用
- 国内某电信公司采用 OpenFunction 构建云函数计算平台
- 驭势科技(UISEE)采用 OpenFunction 处理车云数据
- 微众银行
- 某证券公司
- 喜马拉雅
- 云学堂
参与 OpenFunction 社区
欢迎各位小伙伴参与社区!
- OpenFunction: https://github.com/OpenFunction/OpenFunction
- Website: https://openfunction.dev/
- Samples: https://github.com/OpenFunction/samples
附录:函数示例
同步函数触发异步函数示例
-
同步函数:https://github.com/OpenFunction/samples/tree/main/functions/knative/with-output-binding
-
异步函数:https://github.com/OpenFunction/samples/tree/main/functions/async/bindings/kafka-input
更多函数示例
-
Keda HTTP Engine: https://github.com/OpenFunction/OpenFunction/blob/main/config/samples/function-kedahttp-sample-serving.yaml
-
Wasm 函数: https://github.com/OpenFunction/samples/tree/main/functions/knative/wasmedge/http-server
-
Redis state store:
-
Serverless Applications:
- with a Dockerfile: https://github.com/OpenFunction/samples/tree/main/apps/buildah/go
- without a Dockerfile: https://github.com/OpenFunction/samples/tree/main/apps/buildpacks/java
本文由博客一文多发平台 OpenWrite 发布!












