kafka快速实战与原理了解(2)
kafka设计原理
核心总控制器
- 集群中一般会有多个broker,其中一个会被选举为控制器
- 控制器会负责管理所有分区及其副本状态
- 分区leader出现故障,也有控制器负责选举新的leader
- 分区ISR信息发生变化,有控制器负责通知所有broker更新元信息
- broker增加分区时,同样由控制器负责让其他broker感知到
控制器选举
- 记录在zk中的controller临时节点中
- 每个broker启动,都会往zk发起 create controller 命令
- 原则上:谁先启动谁先创建成功,谁就是总控
- 总控挂了,其他节点发起重新选举
- 其他broker则会监听改controller节点,一旦临时节点消失,则会相互竞争再次创建该节点
Partition副本选举leader机制
- 总控制器监听着每个分区的leader信息
- 某个分区leader挂了后,总控再发起选举新的leader
- 控制器默认会从ISR列表中挑选第一个作为leader
- 若ISR列表中所有副本节点都挂了,则从列表外的副本挑选
- 提升了可用性,但数据可能不完整
- 因为不在ISR列表中的节点很可能是因为同步慢被剔除出去的节点
消费者消费消息的offset记录机制
- 每个消费者定期将自己的负责分区的offset提交给kafka内部topic
- key是consumerGroupId+topic+分区号
- value就是当前offset的值
- kafka会定期清理该topic里的消息,保留最新的那条
- 该topic默认给其分配50个分区
- 这样可以通过加机器的方式抗大并发
消费者Rebalance机制
- 消费组里的消费者数量有变化,会重新分配分区与消费者关系
- rebalance过程中,消费者无法从kafka消费消息
- 尽量避免在系统高峰期的重平衡发生
- rebalance的策略:range、round-robin、sticky
- range策略就是按照分区序号排序,系统默认
假设一个主题有10个分区(0-9),现在有三个consumer消费:
range策略就是按照分区序号排序,假设 n=分区数/消费者数量 = 3, m=分区数%消费者数量 = 1,那么前 m 个消费者每个分配 n+1 个分区,后面的(消费者数量-m )个消费者每个分配 n 个分区。
- round-robin策略就是轮询分配
比如分区0、3、6、9给一个consumer,分区1、4、7给一个consumer,分区2、5、8给一个consumer
- sticky策略初始时分配策略与round-robin类似,但是在rebalance的时候,需要保证如下两个原则。
1)分区的分配要尽可能均匀
2)分区的分配尽可能与上次分配的保持相同
两者发生冲突时,第一个目标优先于第二个目标,这样可以最大程度维持原来的分区分配的策略。
- rebanlance的过程主要有组协调器负责完成
- 组协调器选择方式:
consumer消费的offset要提交到__consumer_offsets的哪个分区,这个分区leader对应的broker就是这个consumer group的coordinator
发布消息机制剖析
-
每条消息被追加到分区中,是顺序写入磁盘,因此才可提供高吞吐量的消息写入
-
消息路由规则:
- 指定了 patition,则直接使用
- 未指定 patition 但指定 key,通过对 key 的 value 进行hash 选出一个 patition
- patition 和 key 都未指定,使用轮询选出一个 patition
-
消息写入流程:
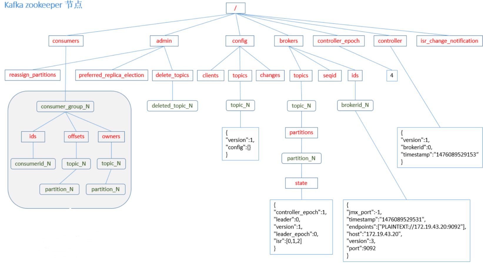
1. producer 先从 zookeeper 的 "/brokers/.../state" 节点找到该 partition 的 leader
2. producer 将消息发送给该 leader
3. leader 将消息写入本地 log
4. followers 从 leader pull 消息,写入本地 log 后 向leader 发送 ACK
5. leader 收到所有 ISR 中的 replica 的 ACK 后,增加 HW(high watermark,最后 commit 的 offset) 并向 producer 发送 ACK
HW与LEO
- HW俗称高水位,HighWatermark的缩写
- LEO(log-end-offset)
- 取一个partition对应的ISR中最小的LEO作为HW
- consumer最多只能消费到HW所在的位置
- 每个replica都有HW,leader和follower各自负责更新自己的HW的状态
- 对于leader新写入的消息,consumer不能立刻消费,leader会等待该消息被所有ISR中的replicas同步后更新HW,此时消息才能被consumer消费
- 思考其目的?均衡了数据不丢失以及吞吐率两个因素
日志分段存储
- 分区的消息数据文件夹,以topic名称+分区号命名
- 消息在分区内是分段(segment)存储,文件名以最开始的offset结尾
- 一个段位的 log 文件最大为 1G
- 避免单个文件过大,限制目的是为了提升读写性能
# 部分消息的offset索引文件,kafka每次往分区发4K(可配置)消息就会记录一条当前消息的offset到index文件,
# 如果要定位消息的offset会先在这个文件里快速定位,再去log文件里找具体消息
00000000000005367851.index
# 消息存储文件,主要存offset和消息体
00000000000005367851.log
# 消息的发送时间索引文件,kafka每次往分区发4K(可配置)消息就会记录一条当前消息的发送时间戳与对应的offset到timeindex文件,
# 如果需要按照时间来定位消息的offset,会先在这个文件里查找
00000000000005367851.timeindex

