领域驱动设计框架Axon实践
背 景
2004年,Eric Evans发表了Domain Driven Design(领域驱动设计,DDD)这一著作,并在书中对领域驱动作出了开创性的理论阐述,至今领域驱动设计已问世十几年。
近几年来随着微服务盛行, ES (Event Sourcing)事件溯源和CQRS (Command Query Responsibility Segregation)读写分离也成为了一个越来越流行的概念,使用ES和CQRS好处在此不做赘述,但是也存在颇多弊端,比如事件数量巨大、回溯状态需要提前预热、缺少成熟的框架支撑等。在这种情况下,2009年Allard Buijze在JVM平台开源了Axon Framework用来解决此问题,简单说来Axon就是集成了DDD、ES和CQRS于一身,落地实现的一套框架方案,并成立了一家公司Axon IQ,专门与Axon产品合作。
爱奇艺号技术团队,在实施微服务化过程中,应用领取驱动思想,采用Axon框架落地了多个服务,下面是实施过程中的经验总结。
技术选型
爱奇艺号合同中台面向用户提供签约功能,从发起签约到运营审核、供应商、采购单、扫描件、归档等流程漫长,状态颇多,业务较为复杂,同第三方系统交互较多,对于有问题数据需要进行定位和回溯。项目初期为了更好的满足这些需求,我们调研了一下比较成熟的框架,包括Cola、Axon、Activiti、Spring StateMachine等,图1-1是框架的一些对比:
图1-1
从对比中可以看出,Axon支持事件回溯,排查历史问题较为方便,并且官方文档完善,一直处于更新维护中。StateMachine较为轻量,流程变更对于历史数据兼容性良好。综合考虑采用Axon+StateMachine相结合,实现简版工作流引擎。
Axon框架介绍
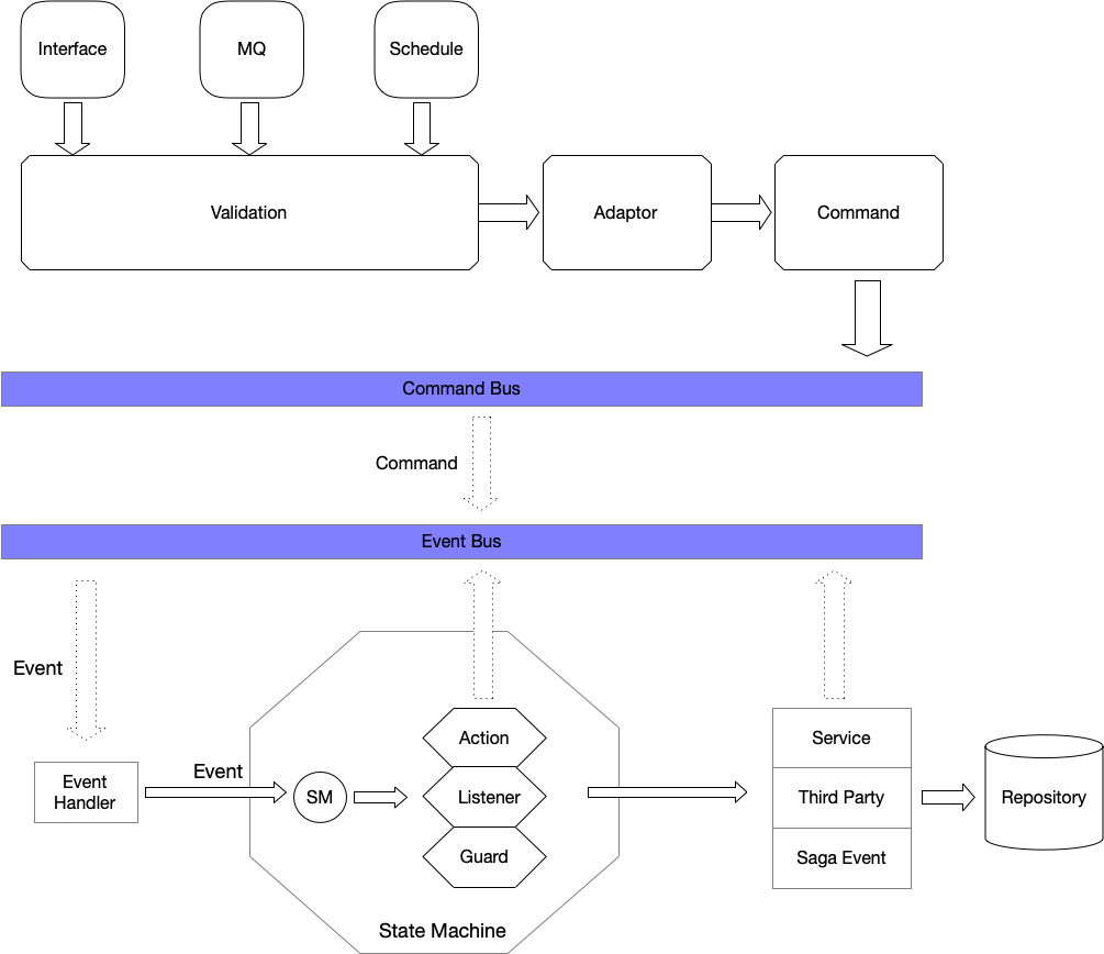
Axon框架的程序遵循基于领域驱动设计(DDD)、命令查询责任隔离 (CQRS)、事件驱动架构(Event Driven Architecture,EDA)的体系结构模式,这些原则的结合,使基于Axon的程序更加健壮、适应性更强。图1- 2是基于Axon框架程序的典型体系结构:
图1-2
基于Axon框架程序的典型体系结构图特性如下:
-
领域驱动模型:可以使业务实体不会“贫血”,更加饱满,实现高内聚、低耦合; -
命令查询责任隔离:命令模型和查询模型的分离,使得每个模型更容易理解,更易开发维护,天然适合高并发场景; 事件驱动架构:支持事件溯源,方便对历史事件重放,记录数据变化完整过程,便于BI分析、线上问题排查、还原系统状态到任意时间点等。
Axon系统调用链如图1-3所示:
图1-3
Spring StateMachine介绍
Spring StateMachine是使用 Spring框架下的状态机概念创建的一种应用程序开发框架。它使得状态机结构层次化,简化了配置状态机的过程。拥有有现状态机的特性功能:现态、条件、动作、次态,支持触发器、状态转移器、保护机制、状态转移动作和状态事件监听器,可基于Zookeeper实现分布式状态机,可配置多层次、结构复杂的状态机。图1-4是简单配置效果图:
图1-4
爱奇艺号合同中台服务实践
【项目介绍】
用户入驻爱奇艺号后发表作品会获得分成收益,账号满足一定条件后可以申请提现,提现之前需要跟公司签约电子合同。为了保证合同安全有效,线上签约流程比较漫长,包括用户填写信息、运营审核、采购单申请审核、合同审核、合同附件盖章邮寄、作品关联等等,累计20+状态,业务逻辑较为复杂,需求迭代变更频繁,对数据一致性要求较高。
项目1.0版本采用的是Activiti工作流作为引擎设计实现的,基于Activiti特性,可以严格控制每一步状态的流转,历史操作事件都会记录到系统数据库中,对于线上问题排查有一定的优势。但是学习成本较大,需要开发人员了解框架系统的二十多张表功能、使用BMPN进行流程定义设计等。图1-5是最初版本的流程设计图:
图1-5
图1-6
用户接口层:主要是MQ消息、UI和API接口,接收用户请求、运营审批命令、第三方系统交互通知等;
应用层:接口参数校验、组装业务参数,转换成Axon Command进行命令分发;
领域层:接收到领域事件,转换成状态机Event,驱动状态机进行状态更迭,触发对应业务逻辑处理;
-
基础服务层:提供底层存储服务,第三方服务等。
系统调用流程如下图1-7:
图1-7
Axon+StateMachine结合,实现简版工作流引擎功能,相比于Activiti更加轻量级。以合同对象多为领域对象,系统操作命令使用状态机进行控制流转。所有对系统的修改操作均以Axon的Command进行,Axon会记录所有对领域对象操作过的事件,可以还原合同生命周期内每一步的状态,对于问题排查,统计分析有着很大的帮助;snapshot机制对事件进行预热,解决事件过多加载慢的问题;sage对系统失败操作进行补偿事件,保证系统间数据状态的一致性;StateMachine特性,可以修改状态之间流转走向及流转条件,新增状态对于历史数据或者进行中的数据没有影响,对系统的迭代开发有很大的效率提升,天然适合互联网性质工作流。
价 值
1、 开发方面的优势
转换思维:Java语言开发一直提倡面向对象开发,但是很多业务开发人员的思维还是面向过程开发的思维,按照MVC分层进行业务代码的堆叠。Axon思维更倾向于面向对象,以领域对象为核心,由于领域对象有明确的领域边界,所以容易促进开发人员思维模式的转变。
提升开发效率:项目基于命令模型开发,可以让熟悉业务的开发人员专注于领域层开发,接口和应用层开发则可以由对业务比较陌生的开发人员负责,二者通过命令发送消息机制进行通信。这种职责分离的优势在于不需要所有的开发人员都对业务非常熟悉,减少了熟悉具体业务的时间,且每个开发人员都职责明确,可显著提升开发效率。
2、 运行维护时的优势
便于问题排查:事件溯源机制使得领域对象的每次操作变更状态都有记录,对于排查线上问题有很大的帮助,可以按照先后顺序还原对象的每一步状态。snapshot机制有很好的解决了ES事件预热的问题。对于BI的分析也有着更好的支撑。
支持系统高吞吐量:CQRS的支持,天然适合高并发场景,如果系统有高并发的需求,使用Axon框架可以得到更好的支持。
便于维护和拓展:Axon框架的代码层次清晰,易维护,使用的事件机制让系统更具可扩展性。
难 点
-
分布式事务一致性问题,saga虽然能保证分布式事务的最终一致性,但是实施起来困难很大,需要开发各种补偿机制来实现。而且没有考虑到服务的宕机、幂等、重试支持等问题 批量事务处理能力较弱,对于一些批量功能,目前只能转换成单独的命令进行处理,没有提供很好的批处理能力。
与Spring cloud整合问题,Axon支持与Spring Cloud结合,使用分布式消息队列来实现分布式系统间命令的分发,但是目前没有比较良好的实现,中文文档较少,需要进一步研究实施。
Axon的充血模型虽然是一大特色,但是实施起来比较繁琐,对于简单的业务实现,贫血模型更加适合。
中文文档少,上手难度较高,国内使用人少,遇到问题可请教或讨论的人少。
未来规划
从4.0版本开始,Axon已经不止是个框架,而是一个由Axon Framework和Axon Server组成的平台。目前官方发布的最新Axon版本已经是v4.3.3,本文中的项目基于Axon框架v3.04进行开发,并且是基于单机事件传播,对于Axon Server机制还未深入研究使用。另外对于一些高级特性如:与Spring Cloud整合、分布式命令、分布式事件、分布式事务等需要进一步实践和总结。Axon命令分发支持与配置AMQP协议的MQ(Message Queue)绑定,MQ用于把Event分发到MQ中,采用这种机制可以针对性的对服务进行更细粒度的拆分,命令分发和处理可以配置成不同的模块,按照各自吞吐量进行服务部署。此外,分布式事务一直是个令人头疼的问题,对于saga的优雅实现需要花费更多的时间进行深入研究。
领域思想的转变对面向对象开发语言有着重大的帮助,成熟的架构支持及持久的维护性对于技术选型有着很大的影响,流行的Axon, Akka, Cola等框架势头正猛,相信领域思想未来会更深入人心。
本文分享自微信公众号 - 爱奇艺技术产品团队(iQIYI-TP)。
如有侵权,请联系 support@oschina.cn 删除。
本文参与“OSC源创计划”,欢迎正在阅读的你也加入,一起分享。
