FPGA复位的正确打开方式
本篇文章参考Xilinx White Paper:Get Smart About Reset: Think Local, Not Global
在没看这篇文章前,回想一下平时我们常用的复位方式:
1.首先,上电后肯定是要复位一下,不然仿真时会出现没有初值的情况;
2.最好有个复位的按键,在调试时按一下复位键就可以全局复位了;
3.也许是同步复位,也许是异步复位,不同的工程师可能有不同的方案。
但如果认真看了Xilinx的White Paper,就会对复位有了新的认识。我们把White Paper的内容总结为下面4个问题:
1.需不需要复位?
2.同步复位 or 异步复位?
3.高复位 or 低复位?
4.全局复位 or 局部复位?怎么用?
1. 需不需要复位?
看到这个问题,可能很多同学会有点懵,怎么可能不需要复位?其实Xilinx FPGA在系统上电配置时,会有一个GSR(Global Set/Reset)的信号,这个信号有以下几个特点:
预布线
高扇出
可靠的
这个信号可初始化所有的cell,包括所有的Flip-Flop和BRAM。
如果我们在程序里用自己生成的复位信号,也只能复位Flip-Flop。
这个GSR信号我们可以在程序中通过实例化STARTUP直接调用,但Xilinx并不推荐这么使用。
主要原因是FPGA会把像系统复位这种高扇出的信号放到高速布线资源上,这比使用GSR要快,而且更容易进行时序分析。
虽然有GSR,但这并不是说要避免使用复位信号,以下两种情况就必须要加复位:
带有反馈的模块,比如IIR这种滤波器和状态机,当状态跑飞了,就需要复位一下
应用过程中需要复位的寄存器
这个就具体看是什么应用了,我们公司的很多寄存器都需要在调试过程中需要经常复位,像这种复位就是必须的了。
所以,需不需要复位完全看设计。这里多提一点,时序收敛也是一样,主要看设计,而不是约束。
2.同步复位 or 异步复位?
在HDL中,如果敏感列表中不包含rst,会被综合成同步复位:
always @ ( posedge clk )
begin
if(rst)
...
end
如果敏感列表中包含rst,则会被综合成异步复位:
always @ ( posedge clk or posedge rst)
begin
...
end
同步复位的好处,不言而喻,有利于时序分析,降低亚稳态的几率,避免毛刺。
同步信号的缺点:
复位信号有效电平持续时间必须大于时钟周期,不然时钟可能采不到复位
在没有时钟的时候无法复位
也有很多同学会说同步复位会需要额外的资源,但对于Xilinx的FPGA,是没有这个问题的,具体原因后面讲。
对于异步复位,好处就是同步复位的反方面:脉冲宽度没有限制,没有时钟也可以复位。
缺点就是异步电路,容易引起亚稳态,产生毛刺,不利于时序分析,而且不同触发器的复位时间可能不同。下面这个图中,在A时刻接收到复位信号拉低的FF可以在下一个时钟上升沿时就释放复位状态,但C时刻接收到复位信号拉低的FF则在下下个时钟上升沿时才能释放复位状态。
按照White Paper上所讲,99.99%的概率这种情况都不会发生,但如果你刚好碰到一次这种现象,那你就是那0.01%。
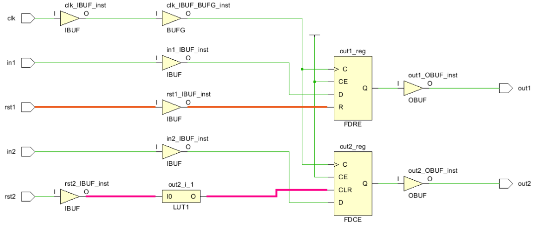
下面我们来举一个例子来说明同步复位和异步复位,FPGA为V7,代码如下:
module rst_demo(
input clk,
input rst1,
input rst2,
input in1,
input in2,
output reg out1,
output reg out2);
always @ ( posedge clk )
begin
if(rst1)
out1 <= 1'b0;
else
out1 <= in1;
end
always @ ( posedge clk or posedge rst2 )
begin
if(rst2)
out2 <= 1'b0;
else
out2 <= in2;
end
endmodule
综合后的schematic如下图:
可以看出来,同步复位和异步复位都是占用一个Storage Element,我们在之前的一篇文章中讲过Storage Element可以配置为Latch,同样的,也可以配置为FDRE和FDCE,而且在7Series手册中也并未提到配置成FDRE或FDCE时是否会占用更多资源(比如,7Series的FPGA中,一个Slice中有8个Storage Element,如果其中一个被配置成了Latch,那有4个Storage Element是不能用的),因此在Xilinx的FPGA中,同步复位和异步复位在资源占用上,并没有区别。
3.高复位 or 低复位?
很多处理器上的复位都是低复位,这也导致了很多同学在使用复位信号时也习惯使用低复位了。但从我们上一节所讲中可以看出,无论是同步复位还是异步复位,复位信号都是高有效,如果采用低复位,还需要增加一个反相器。
如果接收到其他处理器发过来的低有效复位信号,我们最好在顶层模块中翻转复位信号的极性,这样做可以将反相器放入IO Logic中,不会占用FPGA内部的逻辑资源和布线资源。
这里多补充一点,如果使用Zynq和Microblaze,则Reset模块默认是低复位,我们可以手动设置为高复位。
4.全局复位 or 局部复位?怎么用?
我们对复位常用的做法是将系统中的每个FF都连接到某个复位信号,但这样就造成了复位信号的高扇出,高扇出就容易导致时序的违规。而且全局复位占用的资源比我们想象中要高的多:
布线资源占用
其他网络的布线空间就相应减少
可能会降低系统性能
增加布线时间
逻辑资源占用
占用FF作为专门的复位电路
如果该复位信号还受其他信号控制,会导致FF的输入前增加门电路
会增加整个设计的size
增加的逻辑资源会影响系统性能
增加布局布线时间
全局复位不会使用像SRL16E这种高效结构
在LUT中SRL16E可当作16个FF
这些Virtual FF不支持复位
增加设计的size,并降低系统性能
增加布局布线时间
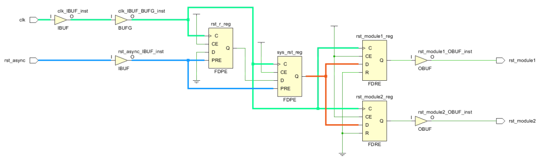
因此,Xilinx推荐尽量使用局部复位的方式,前面我们也讲到然同步复位和异步复位都多多少少有些问题,那有没有一种方式可以结合同步复位和异步复位的优点?当然有,就是异步复位,同步释放。这种方法可以将两者结合起来,取长补短。如下图所示,所谓异步复位,就是输入的复位信号仍然是异步的,这样可以保证复位信号能够起效;而同步释放是指当复位信号释放时,输出的sys_rst并不是立即变化,而且被FF延迟了一个时钟周期,这样让复位和时钟同步起来。
图中的Verilog代码如下:
module rst_demo(
input clk,
input rst_async,
(* keep = "true" *)
output reg rst_module1 = 0,
(* keep = "true" *)
output reg rst_module2 = 0
);
reg sys_rst;
reg rst_r;
always @(posedge clk or posedge rst_async) begin
if (rst_async) begin
rst_r <= 1'b1;
end
else begin
rst_r <= 1'b0;
end
end
always @(posedge clk or posedge rst_async) begin
if (rst_async) begin
sys_rst <= 1'b1;
end
else begin
sys_rst <= rst_r;
end
end
always @ ( posedge clk ) begin
rst_module1 <= sys_rst;
rst_module2 <= sys_rst;
end
endmodule
综合后的schematic如下图:
异步复位模块输出的sys_rst通过n个D触发器后输出给n个模块,当做模块的复位信号。
总结
在使用复位信号时,考虑这个寄存器需不需要在运行过程中进行复位,如果只需要上电后复位一次,那只需在定义时写上初值即可,无需使用其他复位信号;在Xilinx的FPGA中尽量使用高有效的复位信号,采用异步复位同步释放的方式,并且要将复位信号局部化,避免使用高扇出的全局复位。
往期文章:
FPGA时序约束教程:
...
本文分享自微信公众号 - 科学计算Tech(Quant_Times)。
如有侵权,请联系 support@oschina.cn 删除。
本文参与“OSC源创计划”,欢迎正在阅读的你也加入,一起分享。






