Dragonfly v2.4.0 现已发布,具体更新内容包括:
新增特性
负载感知调度算法
调度算法升级为一种两阶段调度算法,结合中央调度与节点级二次调度,基于实时负载感知来优化 P2P 下载性能。
![]()
Vortex 协议支持 P2P 文件传输
Dragonfly 提供了基于 TLV 的新型 Vortex 传输协议,以提升 P2P 下载性能。使用 TLV(Tag-Length-Value)格式作为轻量级协议,替代 gRPC 进行节点间的数据传输。
与 gRPC 相比,基于 TCP 的 Vortex 可将大文件下载时间减少 50%,基于 QUIC 的 Vortex 可减少 40%,两者都能有效降低峰值内存使用。
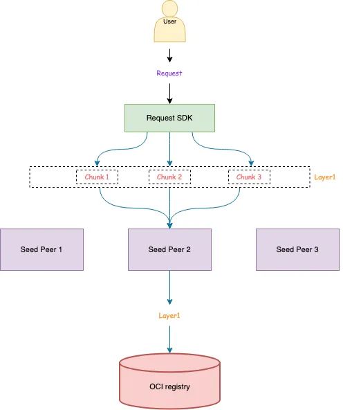
Request SDK
新增 SDK 用于将用户请求路由到 Seed Peer,使用一致性哈希算法,取代之前的 Kubernetes Service 负载均衡方式。
![]()
指定集群 ID 实现多集群 Kubernetes 简化部署
Dragonfly 支持一种简化功能,用于部署和管理多个 Kubernetes 集群,方法是为每个集群显式分配一个 schedulerClusterID。
这种方式允许用户直接控制集群亲和性,而无需依赖基于位置的调度元数据,例如 IDC、主机名或 IP 地址。
使用此功能,每个 Peer、Seed Peer 和 Scheduler 都通过明确定义的 Scheduler Cluster ID 来确定其目标调度器集群。
这确保了集群之间的精确隔离以及可预测的跨集群行为。
![]()
Manager 和 Scheduler 组件的性能和资源优化
增强了 Manager 和 Scheduler 组件的性能和资源利用率,同时显著降低了 CPU 和内存开销,提升了系统效率和资源管理能力。
增强预热功能
- 支持预热到指定节点:采用基于优先级的选择逻辑,其中 IP 指定具有最高优先级,其次是基于数量的选择,最后是基于百分比的选择。
- 支持在单个预热任务中预热多个 URL。
- 支持通过 Scheduler gRPC 接口预热文件和镜像。
![]()
基于镜像 Blob SHA256 计算 ID 以避免重复下载
客户端现已支持直接根据镜像 Blob 的 SHA256 哈希值计算任务 ID,而不再使用下载 URL。此增强功能可以防止当同一 Blob 从不同镜像仓库域名访问时产生的重复下载和数据冗余问题,新版本默认启用此功能。
缓存 HTTP 307 重定向 URL
新增对 HTTP 307(临时重定向)响应 URL 的缓存支持,以优化 Dragonfly 的多分片下载性能。当下载 URL 被拆分为多个分片时,重定向目标地址现在会被缓存,从而消除冗余的重定向请求并降低延迟。
Go 客户端已弃用,并由 Rust 客户端取代
Go 客户端已被弃用,并由 Rust 客户端[7] 取代。未来所有的开发和维护工作将专注于 Rust 客户端,它提供了更好的性能、稳定性和可靠性。
附加功能增强
- 在 Rust 客户端中启用 ARM64 架构的 64K 页面大小支持。
- 修复 dfget 版本输出中缺失的 git commit 元数据问题。
- 支持 containerd V3 配置中
io.containerd.cri.v1.images 插件的 config_path 配置。
- 在
reqwest 中使用 hickory-dns 替换 glibc DNS 解析器,以实现 DNS 缓存并防止分片下载过程中过多的 DNS 查询。
- 支持
--include-files 配置参数,可选择性地从目录中下载文件。
- 添加
--no-progress 配置参数,可禁用下载进度条输出。
- 支持
backend 操作中的自定义请求头,为 HTTP 请求提供灵活的请求头配置。
- 重构日志输出,减少冗余日志记录并提高日志可读性。
重要修复
- 将数据库字段类型从
text 修改为 longtext,以支持存储预热任务的信息。
- 修复了 Scheduler 关闭期间重复停止 Seed Peer 服务时导致的 panic 问题。
- 修复了在指定 Redis 密码但未设置用户名时,Broker 认证失败的问题。
Nydus
新增特性
- Nydusd:为 RAFS V5 和 V6 格式添加运行时 CRC32 校验支持,增强数据完整性验证。
- Nydusd:支持在 Nydusd 恢复过程中重新发送 FUSE 请求,提高进程恢复的可靠性。
- Nydusd:增强 VFS 状态保存机制,用于进程热升级和故障转移。
- Nydusify:支持 Nydus 到 OCI 的反向转换能力(实验性功能),支持无缝迁移回 OCI 格式。
- Nydusify:实现镜像拷贝时零磁盘传输,显著减少复制操作期间对本地磁盘的使用。
- Snapshotter:将
blob.meta 打包到 Bootstrap 中,提高 RAFS V6 镜像的 Blob 下载时的可靠性
重要修复
- Nydusd:修复镜像仓库认证中
access_token 字段的认证令牌获取问题。
- Nydusd:为 umount API 添加了递归的 inode/dentry 失效处理。
- Nydus Image:修复 optimize 子命令中的多个问题,并添加后端配置支持。
- Snapshotter:为代理模式实现延迟父快照恢复,修复父快照缺失问题。