软件工厂驱动 DevSecOps:高效集成发布的演进实践
作者:Gitee DevSecOps 产品经理 李颖萍&谷文祥
在现代软件工程中,集成与发布(Integration & Release)是确保软件高质量交付的关键环节。随着企业级应用复杂度的不断提升,传统手工方式已暴露出效率低下、不可控等问题。如何通过标准化、自动化和智能化手段优化流程、提升交付效率和软件质量,成为行业关注的重点。
基于软件工厂理念,Gitee DevSecOps 设计了一套以流水线驱动、标准化治理、智能化优化为核心的集成发布体系,助力企业构建从代码集成到软件交付的高效闭环。该方案不仅提升软件稳定性,也有效降低维护成本,为企业数字化转型提供有力支撑。
传统软件交付模式的挑战
- 版本管理混乱导致变更不可控
企业产品演进过程中会积累大量版本和制品,版本管理难度不断加大。一方面,研发人员需花费大量时间整理部署包和相关文档,效率低且容易出错;另一方面,知识传递受阻,新成员难以快速理解产品演变,影响交付质量和速度。
- 手工集成发版效率低、易出错
传统集成严重依赖人工操作,效率低且易引发错误。随着业务增长和流程复杂化,数据重复录入、操作疏忽等问题日益突出,既影响数据一致性,也带来不可预估的业务风险。同时,人工流程难以快速响应市场变化,使企业陷入被动。
- 协作流程缺乏监管,存在潜在风险
跨部门协作中常见流程规避问题,例如测试时使用非正式制品包、上线前跳过评审等,均可能大幅提升生产事故风险。
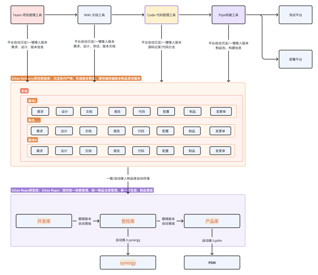
使用 Gitee DevSecOps 实现基线版本管理
基线版本是指产品在演进过程中包含某些核心功能的稳定版本。在基线版本中,维护着产品在某一阶段或某一时间节点的功能清单、代码、文档、测试用例、测试报告、部署手册、制品包等核心物料和资产。
做好基线版本管理,对研发团队和企业的帮助体现在以下方面:
-
快速交付稳定版本,提升效率并降低成本
-
保障产品质量,提升可靠性与稳定性
-
减少重复开发,控制维护成本
-
降低开发风险,为新功能提供稳定起点
Gitee DevSecOps 软件工厂提供面向组织架构和产品层级的基线版本管理能力,支持构建产品目录并以版本视图呈现产品演进过程,助力团队把控研发进度与成果。
软件工厂基线管理优势包括:
标准化的集成流程
软件工厂为企业内的产品团队提供版本发布流程自定义功能。企业或团队负责人可根据团队规模和流程化的差异,自定义搭建不同的发布流程。
发布流程搭建完成后,团队内的成员必须严格按照预设的研发流程进行工作,可有效防止关键的评审或检查环节被非法跳过。发布节点可配置操作限制和权限管控,避免偷换制品或越权修改。
三库分离概念的应用
借鉴关键领域行业的「开发库、受控库、产品库」概念,Gitee DevSecOps 实现版本配置项在不同阶段的规范管理和有序流转。每次出库入库均通过审批和日志记录,保障可追溯性与稳定性。
开发库:软件生命周期内,存放开发阶段产生的软件配置项的>合集,一般由团队的研发负责人进行维护。
受控库:软件生命周期内,存放已通过评审或测试的阶段性产>品的软件配置项合集,一般由测试负责人进行维护。
产品库:软件生命周期内,存放已通过终验且可进行交付的软件配置项合集,是公司的核心资产,一般由生产负责人进行维护。
审计与追溯机制
Gitee DevSecOps 提供审批卡位功能,使用者可在软件出库入库的节点配置审批流程,保证三库之间的分级管控,有效防止非法入库带来的生产隐患。
同时,版本出入库的审批记录和操作日志都会在版本中进行记录,保证版本的安全性、可靠性和可追溯性。
物料统一管理
在基线版本中集中管理功能清单、文档、代码与制品等核心资产,并归档至制品库,提升交付效率与版本稳定性。
软件工厂集成车间提升发布效率
集成效率提升
研发人员可通过工具快速选择制品集成入基线版本,自动记录操作信息,降低人工错误,提升管理透明度。
- 状态驱动的流水线运行
版本状态变更可自动触发部署与测试流程,减少人工介入,降低测试与运维成本。
实践案例:高效集成发布在企业中的应用
某头部金融机构S
以版本为核心解耦开发、测试、运维角色职责,通过平台自动化支撑协作,提升整体效率。
某关键行业单位H
建设前依赖人工流程、版本不可追溯;建设后实现基于版本的全流程管理,沉淀过程数据,构建原版库体系,显著提升研发协同与版本管理能力。
未来展望:集成发布体系的演进方向
深度融合 DevSecOps 体系
DevSecOps 强调建立一种安全文化和意识,要求开发人员、运维人员和安全人员共同关注安全问题,并积极参与安全实践和改进。
软件工厂在未来将建设完善的门禁体系,在提升研发效率的同时,确保版本建设的安全可靠,保证每一次协作,每一次发布的质量与安全性。
在版本发布流程中,增加严格的安全审查环节,从而从根本上保障每一次协作和发布的质量与安全性,为软件工厂的持续稳定发展奠定坚实基础。
AIOps 赋能智能发布
未来 Gitee DevSecOps 软件工厂也将借助 AI 助力版本管理智能化发展,如智能汇总需求、识别缺陷、自动修正问题、预警异常操作,持续完善基线管理能力。
Gitee DevSecOps 的现代化研发生态
Gitee DevSecOps 是一站式国产化研发与交付平台,集成了代码托管(Code)、项目协作(Team)、持续集成(CI)、持续部署(CD)、代码安全(Scan)、数据洞察(Insight)等多项能力,致力于打造具备全生命周期管控能力的现代软件工厂。
平台设计充分考虑关键领域行业对安全性、可控性、合规性的极高要求,具备以下核心特征:
-
国产化适配与私有化部署能力:全面兼容国产操作系统与基础设施,支持灵活部署于内网环境,保障数据主权;
-
全流程 DevSecOps 管控体系:代码从提交、审核、构建、扫描、部署到发布全流程可视、可追溯、安全可控;
-
模块化产品结构:各能力模块(如 Code、Team、Repo、Pipe、Scan、Insight等)可灵活组合、渐进集成,适配多样化团队与流程要求;
-
深度可观测与度量体系:内置研发效能度量与数据洞察引擎,支撑管理者宏观掌控项目态势与交付健康度。
在多个国家级重大项目与关键领域单位落地实践中,Gitee DevSecOps 已成为构建「自主、可控、高效、安全」的软件工程体系的重要基石。
关注公众号
低调大师中文资讯倾力打造互联网数据资讯、行业资源、电子商务、移动互联网、网络营销平台。
持续更新报道IT业界、互联网、市场资讯、驱动更新,是最及时权威的产业资讯及硬件资讯报道平台。
转载内容版权归作者及来源网站所有,本站原创内容转载请注明来源。
-
上一篇
LegoGPT —— 根据文本提示生成物理稳定的乐高结构
LegoGPT以端到端的方式根据用户提供的文本提示生成乐高结构。值得一提的是,生成的乐高结构物理上稳定且可搭建。 为了实现这一点,项目团队构建了一个大规模、物理稳定的乐高设计数据集及其相关标题,并训练一个自回归大型语言模型,通过下一个 token 预测来预测下一个要添加的积木。 为了提高最终设计的稳定性,在自回归推理过程中采用了有效的有效性检查和物理感知回滚,利用物理定律和装配约束来修剪不可行的标记预测。 实验结果表明,LegoGPT可以生成稳定、多样且美观的乐高设计,与输入文本提示紧密相关。 同时,项目团队还开发了一种基于文本的乐高纹理方法来生成彩色和纹理设计。其设计可以由人类手动组装,也可以由机械臂自动组装。 以及发布了新的数据集StableText2Lego,其中包含超过 47,000 个乐高结构、超过 28,000 个独特的 3D 对象,并附有详细的说明,以及代码和模型。
-
下一篇
MNN LLM:让你手机本地也能跑 DeepSeek R1 还能支持多模态
在DeepSeek R1服务器不稳定令人困扰的背景下,MNN LLM应运而生。这是一款开源工具,支持本地部署、移动端运行以及多模态处理(如文生图、语音输入等)。通过模型量化与硬件优化,MNN LLM显著提升了推理速度与稳定性,同时解决了下载困难的问题。无论是Android、iOS还是桌面端用户,都可以轻松体验大模型的强大功能,真正实现“自己动手,丰衣足食”。 简介 你有没有因为 DeepSeek R1 的服务器不稳定而抓狂过?忙活半天就等到一句“服务器繁忙,请稍候重试”?如果你也深陷这个泥潭,不妨试试我们开源的 MNN LLM(https://github.com/alibaba/MNN/blob/master/project/android/apps/MnnLlmApp/README_CN.md,github 链接,欢迎 Star),并且它有以下特点: 本地部署:无需依赖远程服务器; 一台手机就能跑:愉快运行DeepSeek R1 Qwen 蒸馏 7B 模型; 多模态支持:文生图、语音输入全都可以。 关键是,再也不用担心服务器忙不过来了,真·自己动手丰衣足食! 先来看看效果吧: ▐A...
相关文章
文章评论
共有0条评论来说两句吧...















微信收款码
支付宝收款码