开放签电子签章工具版 2.0 正式发布,构建全场景电子签约能力、满足复杂的签章管理场景
根据近半年开源用户和市场需求反馈,开放签团队推出电子签章工具版2.0版本,主要解决复杂的签约流程集成和电子印章授权管理场景。以API接口对外提供服务和配置一套可视化后台管理系统,可与业务系统无缝集成,用户使用起来毫无“违和感”。
一、核心功能:全链路API接口,灵活适配业务系统
1.实名认证接口(5个):个人和企业实名认证,支持验证码校验方式。
2.用户接口(10个):支持个人和企业用户的新增、编辑以及其他用户相关信息的定义。
3.印章接口(11个):支持制作各类印章,支持印章授权。
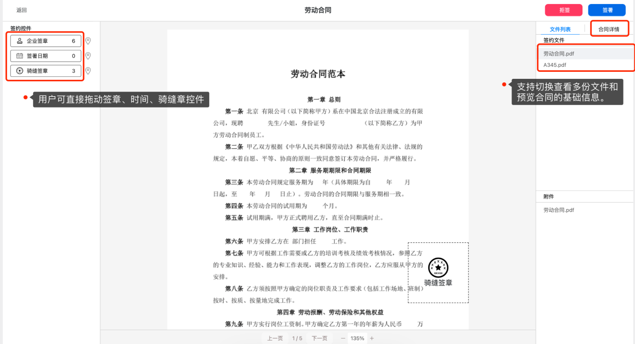
4.合同接口(8个):支持合同的发起和签署,支持自定义流程,支持关键字签署和坐标签署,额外合同接口提供一套前端签署页面(如下图)。
5.签署接口(4个):合同静默(自动)签署,支持对静默签署进行授权及验证。
具体的接口功能和调试请查看apiFOX:接口文档地址
二、后台管理系统:数据掌控更清晰
1.数据统计:实时监测用户数量、签署记录、签发证书等关键指标。
2.服务配置:灵活管理短信/邮箱服务、人脸识别服务,查看接口回调信息。
3.权限管控:精细化配置接口授权,确保业务系统安全对接。


三、接入流程和签约场景示例
对接调试提供两种方式:开放签演示环境、自行部署使用测试授权。
1.开放签演示环境
适用于系统对接前的场景在线模拟,且尚未在本地环境部署开放签服务。
开放签演示环境仅用于接口调试,在演示环境中创建的签约文件和签署动作不具备法律效应。
调试平台:在线接口调试平台 联系方式:15010993257
2.自行部署本地环境
适用于系统对接前的场景在线模拟,已在本地环境部署开放签服务。
使用本地已安装部署的开放签服务,请先在本地电子签管理后台中创建待接入的业务应用,并获取对接所需的appId和私钥。
3.场景示例
以劳动合同签署场景为例,模拟业务系统集成调用开放签电子签API接口的逻辑。
接口调用流程说明:添加个人用户-添加企业用户-企业印章制作-上传签约文件-合同发起-企业自动签署-员工手动签署合同-下载合同文件。
如业务系统需要构建构建完善的电子签约能力,包括用户注册与实名、印章制作与授权,合同代理签署与静默授权签署等。则集成对接API接口的组合方式较多,情况也相对复杂,需要业务系统根据开放签的API接口进行深度的业务设计,欢迎大家来体验集成~




