高效安全迁移:PG高可用集群实战方案深度解析
PostgreSQL是一个开源的数据库管理系统,相比于其他开源数据库系统,PostgreSQL有更加丰富的数据类型和可扩展性,并因此被广泛采用。在实际工作中,若企业业务需求变动,则有可能面临PG高可用集群迁移的情况。
云掣具备丰富的帮助企业迁移数据平台的实战经验,提供专业的数据库运维托管服务,本文旨在通过一次PG高可用集群环境迁移但IP不变的成功客户案例,结合云掣在多次客户数据迁移过程中总结出的宝贵经验,与大家分享两种安全稳定迁移PG高可用集群的方案,并将两种方案的优缺点进行了对比,便于大家根据自己的情况择优选择。
一、客户背景
某客户线下环境有2套PG高可用自建集群,由于之前使用的CentOS系统,官方已经不再维护了,所以需由当前的CentOS环境迁至新的RedHat环境。2套PG均是REPMGR高可用集群架构,迁移切换后,新环境需使用旧环境的IP地址。
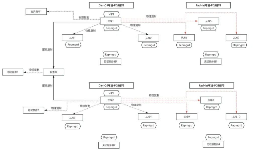
说明:当前2套PG高可用集群使用REPMGR实现集群内故障切换,每套PG集群有1个主节点2个从节点1个见证节点,2套PG主节点的部分schema会通过逻辑复制同步至报表库,2套PG的主节点及报表库均有1个容灾备库。
二、迁移方案
方案一
①在新的RedHat环境安装PG作为当前主库的从节点,通过REPMGR将当前主库数据克隆至RedHat环境的从节点。
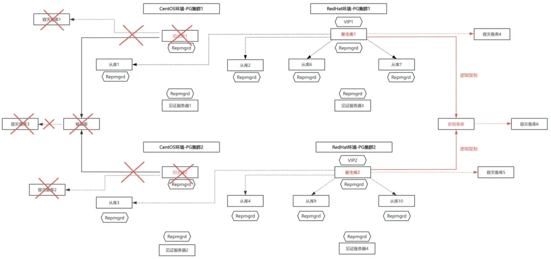
②数据同步完成后安排时间先将CentOS环境的IP与RedHat环境的IP进行替换、然后将当前CentOS环境主节点切至RedHat环境的某个从节点。
③切换完成后,CentOS环境旧报表库的逻辑复制不再同步新数据,需在RedHat环境部署新报表库并重新创建新的逻辑复制将新主库数据同步至新报表库。
④RedHat环境新报表库数据同步完成后,重新部署新主库与新报表库的容灾备库。
⑤图例:
·新的RedHat环境搭建从库并克隆数据的架构图:
·切换RedHat环境的从库5、从库8为新主库,切换后通过逻辑复制同步新主库数据至新报表库的架构图:
方案二
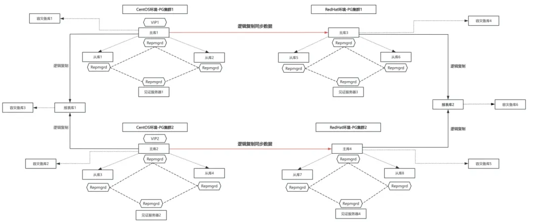
在新的RedHat环境搭建与当前CentOS环境完全相同的集群架构,通过逻辑复制将CentOS环境主库的数据同步至RedHat环境的主库,数据同步完成后安排时间暂停所有PG、将CentOS环境的IP与RedHat环境的IP进行替换、修改相关配置文件后重启PG。
两种方案优缺点对比
方案一CentOS环境与RedHat环境之间PG的数据同步通过物理流复制实现,该方法的优点是同步数据速度快、操作简单、同步对象齐全。缺点是RedHat环境的报表库需要等切主后才能开始数据同步,报表库不可用的时间比较长。
方案二CentOS环境与RedHat环境之间PG的数据同步通过逻辑复制实现,逻辑复制操作麻烦、有很多限制,比如表必须都有主键、每个库都需要创建一个逻辑复制同步通道,逻辑复制的同步能力和稳定性比较差,可能出现同步状态异常或出现较大延迟。另外逻辑复制只同步数据,需用插件同步DDL语句,还需通过备份将CentOS环境的账号权限、视图等对象定义恢复至RedHat环境。该方法的优点是RedHat环境报表库的数据一开始就可以同步,报表库不可用的时间很短。
确定操作方案
经与业务方沟通确认,报表库不可用时间长的影响较低,决定采用方案一进行迁移。
具体操作步骤
RedHat环境准备工作
①RedHat环境搭建PG、REPMGR,其中见证节点初始化PG,从节点采用REPMGR进行数据克隆、物理复制同步,记录数据克隆耗时及对当前主库的性能消耗影响。
②将RedHat环境部署的从节点和见证节点的PG,加入至当前主库所在的REPMGR集群。
③RedHat环境安装pg_probackup,用于WAL日志归档及备份任务设置。
④RedHat环境新报表库初始化PG。
RedHat环境新报表库同步测试
①梳理报表库数据信息 CentOS环境,当前报表库的数据分为3部分,第1部分由PG集群1的主库逻辑复制同步而来,第2部分由PG集群2的主库逻辑复制同步而来,第3部分是业务自身在报表库新增的schema。 对于RedHat环境的新报表库,第1、2部分的数据需待主库切换后由新主通过逻辑复制同步至新报表库,第3部分需要通过pg_dump将相关schema数据备份恢复至新报表库。
②备份恢复测试 针对业务自身在报表库新增的schema,需通过pg_dump备份的方式将数据恢复至新报表库,测试该部分数据备份恢复的耗时情况及期间的性能消耗情况。 备份恢复的方式是先用pg_dumpall将当前报表库所有对象结构进行备份再用pg_dump对相关schema的数据进行备份,相关命令如下:
--备份所有对象结构 pg_dumpall -s -U{user_name} -p{port} -f "/xxx/all_object.sql"
--备份指定schema数据 pg_dump -Fd -v -a -U{user_name} -p{port} -d{db_name} -n{schema_name} -j2 -f "/xxx/{schema_name}.dump"
--恢复所有对象结构 psql -U{user_name} -p{port} -d{db_name} -f /xxx/all_object.sql >> /xxx/all_object.log 2>&1
--恢复指定schema数据 pg_restore -p{port} -d{db_name} -U{user_name} -j2 /xxx/schema_name.dump >> /xxx/{schema_name}.log 2>&1
③逻辑复制同步测试 针对由PG集群1、2的主库逻辑复制同步至报表库的数据,将RedHat环境从库5、从库8作为单独新主启动,测试新主逻辑同步至新报表库所需耗时及期间的性能消耗情况。 RedHat环境从库5、从库8数据同步完成后,单独作为新主启动,作为测试逻辑复制同步的源端:
--操作步骤如下
a.stop PG;
b.修改postgres.auto.conf,注释掉synchronous_standby_names、primary_conninfo、primary_slot_name;
c.删掉pg data目录下的standby.signal文件;
d.start PG
创建RedHat环境新主至新报表库的逻辑复制同步任务:
--新报表库部分命令如下 create subscription {sub_name} connection 'host={master_ip} port={port} dbname={db_name} user={user_name} password={password}' publication {pub_name};
alter subscription {sub_name} refresh publication ;
RedHat新主库与新报表库安装pgl_ddl_deploy插件:
--新主库部分命令如下 CREATE EXTENSION pgl_ddl_deploy; INSERT INTO pgl_ddl_deploy.set_configs (set_name,include_schema_regex,driver) VALUES('{pub_name}','{schema_name}','native'::pgl_ddl_deploy.driver); SELECT pgl_ddl_deploy.deploy('{pub_name}') from pgl_ddl_deploy.set_configs; SELECT pgl_ddl_deploy.add_role(oid) from pg_roles where rolname='{user_name}'; select * from pgl_ddl_deploy.set_configs;
--新报表库部分命令如下 CREATE EXTENSION pgl_ddl_deploy; SELECT pgl_ddl_deploy.add_role(oid) from pg_roles where rolname='{user_name}'; alter subscription {sub_name} refresh publication;
正式切换整体步骤
①准备好RedHat环境,清理新报表库测试时的相关环境,令其满足切换条件,包括RedHat环境PG与REPMGR搭建完成、从库数据同步完成、新报表库初始化完成。
②因后续RedHat环境与CentOS环境IP需互换,IP更换后PG在REPMGR集群中需重新注册,提前注销REPMGR集群中的从节点、见证节点。
③关闭业务。
④关闭PG及监控,先关主库,后关从节点、见证节点、报表库、容灾备库,最后停监控告警。
⑤整体替换IP,将CentOS环境与RedHat环境的IP进行替换。
⑥修改REPMGR与PG相关配置文件中与IP有关的相关内容。
⑦启动PG,先启主库,后启从节点、见证节点、报表库。
⑧将主节点、从节点、见证节点重新注册至REPMGR集群。
⑨切主,将主节点由CentOS环境的主库切至RedHat环境的其中一个从库,切换后VIP会绑定新主。
⑩将切换后的旧主作为新主的从节点,重新加入REPMGR集群。
⑪ 开启监控告警。
⑫处理RedHat环境新报表库,将CentOS环境报表库自身产生的数据通过备份恢复至RedHat环境新报表库,将需同步的数据由RedHat环境新主库逻辑复制同步至新报表库。
⑬WAL归档与备份任务,确认复制同步状态及延迟情况,核对同步对象数量、表数据量是否一致。
⑭ 业务,确认业务是否正常。
四、总结
通过两种不同的迁移方案,均可实现PG高可用集群的迁移切换,便于结合业务需求使用更为稳定的物理复制同步方案,使客户的PG集群整体平稳迁至新环境。
云掣专注于可观测运维,致力解决企业上云难、用云难、管云难三大问题。基于云数据库提供7*24小时保障服务,提供开发支持、数据库体系规范、持续优化、数据库架构支持,保障企业数据库高效稳定运行。全面提升企业的运维效率和稳定性,助力企业完成云时代的数字化转型,满足客户在数据库管理和云迁移方面的多样化需求!
想了解或咨询更多有关云掣产品、服务、客户案例的朋友,点击进入云掣官网。
《数据资产管理白皮书》下载地址 :https://www.dtstack.com/resources/1073/?src=szsm
《行业指标体系白皮书》下载地址 :https://www.dtstack.com/resources/1057/?src=szsm
《数据治理行业实践白皮书》下载地址 :https://www.dtstack.com/resources/1001/?src=szsm
《数栈V6.0产品白皮书》下载地址 :https://www.dtstack.com/resources/1004/?src=szsm
想了解或咨询更多有关袋鼠云大数据产品、行业解决方案、客户案例的朋友,浏览袋鼠云官网:https://www.dtstack.com/?src=szsm
同时,欢迎对大数据开源项目有兴趣的同学加入「袋鼠云开源框架钉钉技术群」,交流最新开源技术信息,群号码:30537511,项目地址:https://github.com/DTStack



