云消息队列 Kafka 版生态谈第一期:无代码转储能力介绍
云消息队列 Kafka 版为什么需要做无代码转储
云消息队列 Kafka 版本身是一个分布式流处理平台,具有高吞吐量、低延迟和可扩展性等特性。它被广泛应用于实时数据处理和流式数据传输的场景。然而,为了将云消息队列 Kafka 版与其他数据源和数据目的地集成,需要额外的开发/组件来实现数据的传输和同步,客户需要大量的研发、运维等投入。
为了提升研发效率,云消息队列 Kafka 版联合阿里云产品支持到无代码、全托管、Serverless 化的功能特性,支持从云消息队列 Kafka 版到 OSS 的转储。该功能特性的优势有:
- 简单
- 敏捷开发,简单配置就可以支持该能力
- 轻松转储不同应用程序的 OSS 数据
- 无需复杂的软件和基础设施
- 全托管
- 提供 Serverless 计算能力
- 免运维
- 成熟功能
- 低成本
- 云消息队列 Kafka 版本身不额外收费,底层依赖函数计算按量收费
- 函数计算为该场景做深度优化,结合架构实现低成本:引入 CDN 缓存机制,动态计算配合衍生副本存储成本
- 产品集成链路一定的减免费用
云消息队列 Kafka 版+OSS 主要应用场景
- 数据备份和归档
OSS 提供了数据备份和归档的功能。客户可以选择将重要数据备份到 OSS 中,以提供数据灾难恢复的能力。OSS 提供了数据持久性和可靠性的保证,可以确保数据的安全性和可用性。同时,OSS 还提供了归档存储的功能,用于长期存储不经常访问的数据。客户可以将数据归档到 OSS 的归档存储类别中,以节省存储成本,并根据需要进行数据恢复。
- 大数据分析
阿里云的对象存储 OSS 可以作为大数据的存储平台。客户可以将各种类型的大数据文件(如日志文件、传感器数据、用户行为数据等)存储在 OSS 中,以便后续进行数据分析、数据挖掘和机器学习等任务。客户可以在阿里云上完成大数据的存储、处理和分析任务,实现弹性扩展和高性能的大数据处理。
- FC 计算结果的缓存
阿里云函数计算(Function Compute,简称 FC)是一种事件驱动的无服务器计算服务,用于帮助用户以更低的成本和更高的弹性运行代码。而阿里云对象存储 OSS 是一种云端数据存储服务,提供安全、稳定、高扩展性的云端存储能力。FC 是无状态的计算服务,不提供持久化的本地存储。因此,如果需要在函数执行期间存储和访问数据,可以通过与 OSS 结合使用,将数据存储在 OSS 中。这样可以实现数据的持久化存储,确保数据不会因为函数计算的瞬时性而丢失。
代码转储产品能力介绍
1. 0 代码开发:转储/Connector 提供了与各种数据源和数据目的地的集成功能。通过使用云消息队列 Kafka 版转储/Connector 能力,研发人员无需编写复杂的数据集成代码,只需配置相应的 Connector 即可实现数据的传输和同步,大大简化了数据集成的过程。
2. 配置化支持:用户可以根据自己的需求和业务场景,灵活配置转发规则和存储策略。无论是按照时间、关键字、主题等维度进行转发,支持按照文件夹、文件名等维度进行存储,都可以通过简单的配置实现,满足的个性化需求。
3. 高可靠性和容错性:转储/Connector 保证了数据的高可靠性和容错性。数据在传输过程中,Connector 会自动处理数据的冗余和故障恢复,确保数据不会丢失或损坏。这样,用户不需要关注数据传输的细节和异常处理,可以更加专注于业务逻辑的开发。
4. Serverless 化:可以根据请求的负载自动扩展和缩减计算资源。与传统的预分配服务器相比,Serverless 化可以更灵活地适应实际需求,降低资源浪费和成本。组件负责管理和维护底层基础架构,客户无需关心服务器的配置和管理。
使用步骤说明
前提条件
1. 云消息队列 Kafka 版实例准备[1]
2. 依赖开放,请参见创建前提[2]
步骤一:创建目标服务资源
在对象存储 OSS 控制台创建一个存储空间(Bucket)。详细步骤,请参见控制台创建存储空间[3]。
本文以 oss-sink-connector-bucket Bucket 为例。
步骤二:创建 OSS Sink Connector 并启动
登录云消息队列 Kafka 版控制台[4],在概览页面的资源分布区域,选择地域。
在左侧导航栏,选择 Connector 生态集成 > 消息流出(Sink)。
在消息流出(Sink)页面,单击创建任务。
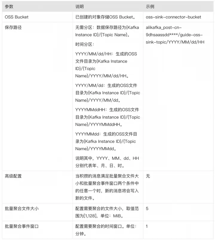
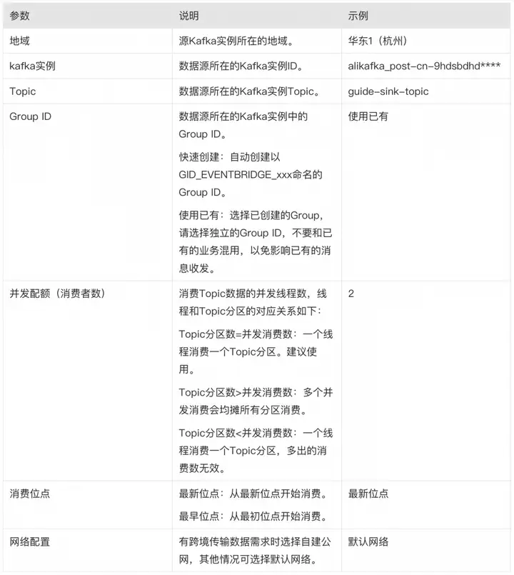
在消息流出创建面板,配置以下参数,单击确定。
在基础信息区域,设置任务名称,将流出类型选择为对象存储 OSS。
在资源配置区域,设置以下参数。
完成上述配置后,在消息流出(Sink)页面,找到刚创建的 OSS Sink Connector 任务,单击其右侧操作列的启动。当状态栏由启动中变为运行中时,Connector 创建成功。
步骤三:测试 OSS Sink Connector
在消息流出(Sink)页面,在 OSS Sink Connector 任务的事件源列单击源 Topic。
在 Topic 详情页面,单击体验发送消息。
在快速体验消息收发面板,按照下图配置消息内容,然后单击确定。
在消息流出(Sink)页面,在 OSS Sink Connector 任务的事件目标列单击目标 Bucket。
在 Bucket 页面,选择左侧导航栏的文件管理 > 文件列表,然后进入 Bucket 的最深层路径。
可以看到此路径中有如下两类 Object:
- 系统 meta 文件:格式为 .oss_meta_file_partition_{partitionID},文件数量和上游 Topic 的 Partition 数量相同,用于记录攒批信息,您无需关注。
- 数据文件:格式为 partition_{partitionID}_offset_{offset}_{8位Random 字符串},如果一个 Object 中聚合了一个 Partition 的多条消息,Object 名称中的 Offset 为这批消息中的最小 Offset 值。
在对应 Object 右侧操作列,选择 
打开下载的文件,查看消息内容。
如图所示,多条消息之间通过换行分隔。
相关链接:
[1] 云消息队列 Kafka 版实例准备
https://help.aliyun.com/zh/apsaramq-for-kafka/getting-started/getting-started-overview
[2] 创建前提
https://help.aliyun.com/zh/apsaramq-for-kafka/user-guide/prerequisites#concept-2323967
[3] 控制台创建存储空间
https://help.aliyun.com/zh/oss/getting-started/console-quick-start#task-u3p-3n4-tdb
[4] 云消息队列 Kafka 版控制台
作者:娜米
本文为阿里云原创内容,未经允许不得转载。
关注公众号
低调大师中文资讯倾力打造互联网数据资讯、行业资源、电子商务、移动互联网、网络营销平台。
持续更新报道IT业界、互联网、市场资讯、驱动更新,是最及时权威的产业资讯及硬件资讯报道平台。
转载内容版权归作者及来源网站所有,本站原创内容转载请注明来源。
-
上一篇
GaussDB(for MySQL)新特性TDE发布:支持透明数据加密
本文分享自华为云社区《GaussDB(for MySQL)新特性TDE发布:支持透明数据加密》,作者: GaussDB 数据库。 技术背景 为了保护数据的安全,我们可能通过防火墙、身份认证、安全权限控制、网络及端口访问控制、传输加密等多种方式对程序运行过程中的各个环节进行安全防控,但这些并不能保证数据静态存储在物理介质中的安全;恶意方如果窃取了硬盘等物理介质,就可能还原并获取其中存储的数据。 透明数据加密(Transparent Data Encryption,简称TDE),作为一种在数据“静止”时保护数据的机制,对数据文件执行实时I/O加密和解密;数据在写入磁盘之前进行加密,从磁盘读入内存时进行解密,这样数据在数据库共享内存中以明文形态存在,而在数据存储介质中则以密文形态存在,能有效保护数据静态存储的安全。 特性价值 GaussDB(for MySQL)新特性TDE核心价值在于数据的静态安全保护,同时有助于解决用户安全相关的法规遵从性挑战: (1)数据保护:支持AES256、SM4两种加密算法,对数据进行加密,保护数据安全,有助于解决用户满足法规遵从性的需求。 (2)透明访问:数据库...
-
下一篇
感恩有你|一起见证 OpenTiny 这5个锦鲤时刻
喜报,喜报!!!2023年已然过去,年关将至,书里说“人总在最接近幸福的时候而感到幸福。”OpenTiny在这充满寄托和期待的日子里,不仅和大家一样沉浸在准备迎接新年的欢乐里,同时,也收到了一些好消息,先后获得了一些荣誉,让 OpenTiny 深深的被鼓励到~ 其中包含“OSCHINA 2023年度优秀开源技术团队”、“开放原子2023年快速成长开源项目”、“中国信通院可信开源项目”、“掘金2023年度人气创作团队”,同时入选《2023 中国开源开发者报告》。 在这里也非常感谢大家对于 OpenTiny 的信任与支持。 荣获OSCHINA“2023年度优秀开源技术团队” 近日,由开源中国主办的年度优秀技术团队评选正式揭晓。本次评选综合了 OSCHINA 平台上各大认证官方技术团队、开源社区帐号年度发表的内容深度及广度、开展各种活动运营影响力等多方面的表现,颁发 OSCHINA “2023 年度优秀开源技术团队”奖项。OpenTiny 凭借技术实力、贡献精神及社区活跃情况,成功上榜开源中国“2023年度优秀开源技术团队”。 荣获“2023年快速成长开源项目“ 开放原子基金会邀请华东师范大...
相关文章
文章评论
共有0条评论来说两句吧...
文章二维码
点击排行
推荐阅读
最新文章
- CentOS6,CentOS7官方镜像安装Oracle11G
- CentOS8,CentOS7,CentOS6编译安装Redis5.0.7
- Windows10,CentOS7,CentOS8安装MongoDB4.0.16
- Jdk安装(Linux,MacOS,Windows),包含三大操作系统的最全安装
- CentOS7,CentOS8安装Elasticsearch6.8.6
- Springboot2将连接池hikari替换为druid,体验最强大的数据库连接池
- Linux系统CentOS6、CentOS7手动修改IP地址
- SpringBoot2全家桶,快速入门学习开发网站教程
- Crontab安装和使用
- Red5直播服务器,属于Java语言的直播服务器





微信收款码
支付宝收款码