图解Janusgraph系列-并发安全:锁机制(本地锁+分布式锁)分析
图解Janusgraph系列-并发安全:锁机制(本地锁+分布式锁)分析
大家好,我是洋仔,JanusGraph图解系列文章,实时更新~
图数据库文章总目录:
- 整理所有图相关文章,请移步(超链):图数据库系列-文章总目录
源码分析相关可查看github(码文不易,求个star~): https://github.com/YYDreamer/janusgraph
下述流程高清大图地址:https://www.processon.com/view/link/5f471b2e7d9c086b9903b629
版本:JanusGraph-0.5.2
转载文章请保留以下声明:
作者:洋仔聊编程 微信公众号:匠心Java 原文地址:https://my.oschina.net/jiangxinJava
在分布式系统中,难免涉及到对同一数据的并发操作,如何保证分布式系统中数据的并发安全呢?分布式锁!
一:分布式锁
常用的分布式锁实现方式:
1、基于数据库实现分布式锁
针对于数据库实现的分布式锁,如mysql使用使用for update共同竞争一个行锁来实现; 在JanusGraph中,也是基于数据库实现的分布式锁,这里的数据库指的是我们当前使用的第三方backend storage,具体的实现方式也和mysql有所不同,具体我们会在下文分析
2、基于Redis实现的分布式锁
基于lua脚本+setNx实现
3、基于zk实现的分布式锁
基于znode的有序性和临时节点+zk的watcher机制实现
4、MVCC多版本并发控制乐观锁实现
本文主要介绍Janusgraph的锁机制,其他的实现机制就不在此做详解了
下面我们来分析一下JanusGraph的锁机制实现~
二:JanusGraph锁机制
在JanusGraph中使用的锁机制是:本地锁 + 分布式锁来实现的;
2.1 一致性行为
在JanusGraph中主要有三种一致性修饰词(Consistency Modifier)来表示3种不同的一致性行为,来控制图库使用过程中的并发问题的控制程度;
public enum ConsistencyModifier {
DEFAULT,
LOCK,
FORK
}
源码中ConsistencyModifier枚举类主要作用:用于控制JanusGraph在最终一致或其他非事务性后端系统上的一致性行为!其作用分别为:
- DEFAULT:默认的一致性行为,不使用分布式锁进行控制,对配置的存储后端使用由封闭事务保证的默认一致性模型,一致性行为主要取决于存储后端的配置以及封闭事务的(可选)配置;无需显示配置即可使用
- LOCK:在存储后端支持锁的前提下,显示的获取分布式锁以保证一致性!确切的一致性保证取决于所配置的锁实现;需
management.setConsistency(element, ConsistencyModifier.LOCK);语句进行配置 - FORK:只适用于
multi-edges和list-properties两种情况下使用;使JanusGraph修改数据时,采用先删除后添加新的边/属性的方式,而不是覆盖现有的边/属性,从而避免潜在的并发写入冲突;需management.setConsistency(element, ConsistencyModifier.FORK);进行配置
LOCK
在查询或者插入数据时,是否使用分布式锁进行并发控制,在图shcema的创建过程中,如上述可以通过配置schema元素为ConsistencyModifier.LOCK方式控制并发,则在使用过程中就会用分布式锁进行并发控制;
为了提高效率,JanusGraph默认不使用锁定。 因此,用户必须为定义一致性约束的每个架构元素决定是否使用锁定。
使用JanusGraphManagement.setConsistency(element,ConsistencyModifier.LOCK)显式启用对架构元素的锁定
代码如下所示:
mgmt = graph.openManagement()
name = mgmt.makePropertyKey('consistentName').dataType(String.class).make()
index = mgmt.buildIndex('byConsistentName', Vertex.class).addKey(name).unique().buildCompositeIndex()
mgmt.setConsistency(name, ConsistencyModifier.LOCK) // Ensures only one name per vertex
mgmt.setConsistency(index, ConsistencyModifier.LOCK) // Ensures name uniqueness in the graph
mgmt.commit()
FORK
由于边缘作为单个记录存储在基础存储后端中,因此同时修改单个边缘将导致冲突。
FORK就是为了代替LOCK,可以将边缘标签配置为使用ConsistencyModifier.FORK。
下面的示例创建一个新的edge label,并将其设置为ConsistencyModifier.FORK
mgmt = graph.openManagement()
related = mgmt.makeEdgeLabel('related').make()
mgmt.setConsistency(related, ConsistencyModifier.FORK)
mgmt.commit()
经过上述配置后,修改标签配置为FORK的edge时,操作步骤为:
- 首先,删除该边
- 将修改后的边作为新边添加
因此,如果两个并发事务修改了同一边缘,则提交时将存在边缘的两个修改后的副本,可以在查询遍历期间根据需要解决这些副本。
注意edge fork仅适用于MULTI edge。 具有多重性约束的边缘标签不能使用此策略,因为非MULTI的边缘标签定义中内置了一个唯一性约束,该约束需要显式锁定或使用基础存储后端的冲突解决机制
下面我们具体来看一下janusgrph的锁机制的实现:
2.2 LoackID
在介绍锁机制之前,先看一下锁应该锁什么东西呢?
我们都知道在janusgraph的底层存储中,vertexId作为Rowkey,属性和边存储在cell中,由column+value组成
当我们修改节点的属性和边+边的属性时,很明显只要锁住对应的Rowkey + Column即可;
在Janusgraph中,这个锁的标识的基础部分就是LockID:
LockID = RowKey + Column
源码如下:
KeyColumn lockID = new KeyColumn(key, column);
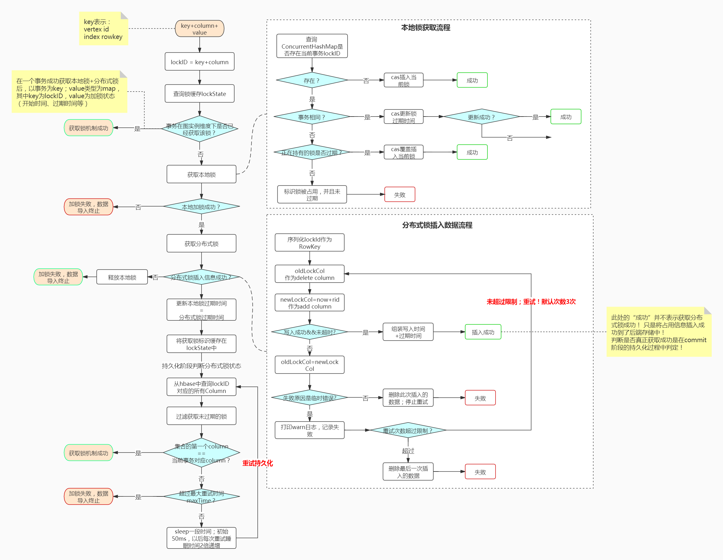
2.3 本地锁
本地锁是在任何情况下都需要获取的一个锁,只有获取成功后,才会进行下述分布式锁的获取!
本地锁是基于图实例维度存在的;主要作用是保证当前图实例下的操作中无冲突!
本地锁的实现是通过ConcurrentHashMap数据结构来实现的,在图实例维度下唯一;
基于当前事务+lockId来作为锁标识;
获取的主要流程:
结合源码如下:
上述图建议依照源码一块分析,源码在LocalLockMediator类中的下述方法,下面源码分析模块会详细分析
public boolean lock(KeyColumn kc, T requester, Instant expires) {
}
引入本地锁机制,主要目的: 在图实例维度来做一层锁判断,减少分布式锁的并发冲突,减少分布式锁带来的性能消耗
2.4 分布式锁
在本地锁获取成功之后才会去尝试获取分布式锁;
分布式锁的获取整体分为两部分流程:
分布式锁信息插入分布式锁信息状态判断
分布式锁信息插入
该部分主要是通过lockID来构造要插入的Rowkey和column并将数据插入到hbase中;插入成功即表示这部分处理成功!
具体流程如下:
分布式锁信息状态判断
该部分在上一部分完成之后才会进行,主要是判断分布式锁是否获取成功!
查询出当前hbase中对应Rowkey的所有column,过滤未过期的column集合,比对集合的第一个column是否等于当前事务插入的column;
等于则获取成功!不等于则获取失败!
具体流程如下:
三:源码分析 与 整体流程
源码分析已经push到github:https://github.com/YYDreamer/janusgraph
1、获取锁的入口
public void acquireLock(StaticBuffer key, StaticBuffer column, StaticBuffer expectedValue, StoreTransaction txh) throws BackendException {
// locker是一个一致性key锁对象
if (locker != null) {
// 获取当前事务对象
ExpectedValueCheckingTransaction tx = (ExpectedValueCheckingTransaction) txh;
// 判断:当前的获取锁操作是否当前事务的操作中存在增删改的操作
if (tx.isMutationStarted())
throw new PermanentLockingException("Attempted to obtain a lock after mutations had been persisted");
// 使用key+column组装为lockID,供下述加锁使用!!!!!
KeyColumn lockID = new KeyColumn(key, column);
log.debug("Attempting to acquireLock on {} ev={}", lockID, expectedValue);
// 获取本地当前jvm进程中的写锁(看下述的 1:写锁获取分析)
// (此处的获取锁只是将对应的KLV存储到Hbase中!存储成功并不代表获取锁成功)
// 1. 获取成功(等同于存储成功)则继续执行
// 2. 获取失败(等同于存储失败),会抛出异常,抛出到最上层,打印错误日志“Could not commit transaction ["+transactionId+"] due to exception” 并抛出对应的异常,本次插入数据结束
locker.writeLock(lockID, tx.getConsistentTx());
// 执行前提:上述获取锁成功!
// 存储期望值,此处为了实现当相同的key + value + tx多个加锁时,只处理第一个
// 存储在事务对象中,标识在commit判断锁是否获取成功时,当前事务插入的是哪个锁信息
tx.storeExpectedValue(this, lockID, expectedValue);
} else {
// locker为空情况下,直接抛出一个运行时异常,终止程序
store.acquireLock(key, column, expectedValue, unwrapTx(txh));
}
}
2、执行 locker.writeLock(lockID, tx.getConsistentTx()) 触发锁获取
public void writeLock(KeyColumn lockID, StoreTransaction tx) throws TemporaryLockingException, PermanentLockingException {
if (null != tx.getConfiguration().getGroupName()) {
MetricManager.INSTANCE.getCounter(tx.getConfiguration().getGroupName(), M_LOCKS, M_WRITE, M_CALLS).inc();
}
// 判断当前事务是否在图实例的维度 已经占据了lockID的锁
// 此处的lockState在一个事务成功获取本地锁+分布式锁后,以事务为key、value为map,其中key为lockID,value为加锁状态(开始时间、过期时间等)
if (lockState.has(tx, lockID)) {
log.debug("Transaction {} already wrote lock on {}", tx, lockID);
return;
}
// 当前事务没有占据lockID对应的锁
// 进行(lockLocally(lockID, tx) 本地加锁锁定操作,
if (lockLocally(lockID, tx)) {
boolean ok = false;
try {
// 在本地锁获取成功的前提下:
// 尝试获取基于Hbase实现的分布式锁;
// 注意!!!(此处的获取锁只是将对应的KLV存储到Hbase中!存储成功并不代表获取锁成功)
S stat = writeSingleLock(lockID, tx);
// 获取锁分布式锁成功后(即写入成功后),更新本地锁的过期时间为分布式锁的过期时间
lockLocally(lockID, stat.getExpirationTimestamp(), tx); // update local lock expiration time
// 将上述获取的锁,存储在标识当前存在锁的集合中Map<tx,Map<lockID,S>>, key为事务、value中的map为当前事务获取的锁,key为lockID,value为当前获取分布式锁的ConsistentKeyStatus(一致性密匙状态)对象
lockState.take(tx, lockID, stat);
ok = true;
} catch (TemporaryBackendException tse) {
// 在获取分布式锁失败后,捕获该异常,并抛出该异常
throw new TemporaryLockingException(tse);
} catch (AssertionError ae) {
// Concession to ease testing with mocks & behavior verification
ok = true;
throw ae;
} catch (Throwable t) {
// 出现底层存储错误! 则直接加锁失败!
throw new PermanentLockingException(t);
} finally {
// 判断是否成功获取锁,没有获分布式锁的,则释放本地锁
if (!ok) {
// 没有成功获取锁,则释放本地锁
// lockState.release(tx, lockID); // has no effect
unlockLocally(lockID, tx);
if (null != tx.getConfiguration().getGroupName()) {
MetricManager.INSTANCE.getCounter(tx.getConfiguration().getGroupName(), M_LOCKS, M_WRITE, M_EXCEPTIONS).inc();
}
}
}
} else {
// 如果获取本地锁失败,则直接抛出异常,不进行重新本地争用
// Fail immediately with no retries on local contention
throw new PermanentLockingException("Local lock contention");
}
}
包含两个部分:
- 本地锁的获取
lockLocally(lockID, tx) - 分布式锁的获取
writeSingleLock(lockID, tx)注意此处只是将锁信息写入到Hbase中,并不代表获取分布式锁成功,只是做了上述介绍的第一个阶段分布式锁信息插入
3、本地锁获取 lockLocally(lockID, tx)
public boolean lock(KeyColumn kc, T requester, Instant expires) {
assert null != kc;
assert null != requester;
final StackTraceElement[] acquiredAt = log.isTraceEnabled() ?
new Throwable("Lock acquisition by " + requester).getStackTrace() : null;
// map的value,以事务为核心
final AuditRecord<T> audit = new AuditRecord<>(requester, expires, acquiredAt);
// ConcurrentHashMap实现locks, 以lockID为key,事务为核心value
final AuditRecord<T> inMap = locks.putIfAbsent(kc, audit);
boolean success = false;
// 代表当前map中不存在lockID,标识着锁没有被占用,成功获取锁
if (null == inMap) {
// Uncontended lock succeeded
if (log.isTraceEnabled()) {
log.trace("New local lock created: {} namespace={} txn={}",
kc, name, requester);
}
success = true;
} else if (inMap.equals(audit)) {
// 代表当前存在lockID,比对旧value和新value中的事务对象是否是同一个
// requester has already locked kc; update expiresAt
// 上述判断后,事务对象为同一个,标识当前事务已经获取这个lockID的锁;
// 1. 这一步进行cas替换,作用是为了刷新过期时间
// 2. 并发处理,如果因为锁过期被其他事务占据,则占用锁失败
success = locks.replace(kc, inMap, audit);
if (log.isTraceEnabled()) {
if (success) {
log.trace("Updated local lock expiration: {} namespace={} txn={} oldexp={} newexp={}",
kc, name, requester, inMap.expires, audit.expires);
} else {
log.trace("Failed to update local lock expiration: {} namespace={} txn={} oldexp={} newexp={}",
kc, name, requester, inMap.expires, audit.expires);
}
}
} else if (0 > inMap.expires.compareTo(times.getTime())) {
// 比较过期时间,如果锁已经过期,则当前事务可以占用该锁
// the recorded lock has expired; replace it
// 1. 当前事务占用锁
// 2. 并发处理,如果因为锁过期被其他事务占据,则占用锁失败
success = locks.replace(kc, inMap, audit);
if (log.isTraceEnabled()) {
log.trace("Discarding expired lock: {} namespace={} txn={} expired={}",
kc, name, inMap.holder, inMap.expires);
}
} else {
// 标识:锁被其他事务占用,并且未过期,则占用锁失败
// we lost to a valid lock
if (log.isTraceEnabled()) {
log.trace("Local lock failed: {} namespace={} txn={} (already owned by {})",
kc, name, requester, inMap);
log.trace("Owner stacktrace:\n {}", Joiner.on("\n ").join(inMap.acquiredAt));
}
}
return success;
}
如上述介绍,本地锁的实现是通过ConcurrentHashMap数据结构来实现的,在图实例维度下唯一!
4、分布式锁获取第一个阶段:分布式锁信息插入
protected ConsistentKeyLockStatus writeSingleLock(KeyColumn lockID, StoreTransaction txh) throws Throwable {
// 组装插入hbase数据的Rowkey
final StaticBuffer lockKey = serializer.toLockKey(lockID.getKey(), lockID.getColumn());
StaticBuffer oldLockCol = null;
// 进行尝试插入 ,默认尝试次数3次
for (int i = 0; i < lockRetryCount; i++) {
// 尝试将数据插入到hbase中;oldLockCol表示要删除的column代表上一次尝试插入的数据
WriteResult wr = tryWriteLockOnce(lockKey, oldLockCol, txh);
// 如果插入成功
if (wr.isSuccessful() && wr.getDuration().compareTo(lockWait) <= 0) {
final Instant writeInstant = wr.getWriteTimestamp(); // 写入时间
final Instant expireInstant = writeInstant.plus(lockExpire);// 过期时间
return new ConsistentKeyLockStatus(writeInstant, expireInstant); // 返回插入对象
}
// 赋值当前的尝试插入的数据,要在下一次尝试时删除
oldLockCol = wr.getLockCol();
// 判断插入失败原因,临时异常进行尝试,非临时异常停止尝试!
handleMutationFailure(lockID, lockKey, wr, txh);
}
// 处理在尝试了3次之后还是没插入成功的情况,删除最后一次尝试插入的数据
tryDeleteLockOnce(lockKey, oldLockCol, txh);
// TODO log exception or successful too-slow write here
// 抛出异常,标识导入数据失败
throw new TemporaryBackendException("Lock write retry count exceeded");
}
上述只是将锁信息插入,插入成功标识该流程结束
5、分布式锁获取第一个阶段:分布式锁锁定是否成功判定
这一步,是在commit阶段进行的验证
public void commit() throws BackendException {
// 此方法内调用checkSingleLock 检查分布式锁的获取结果
flushInternal();
tx.commit();
}
最终会调用checkSingleLock方法,判断获取锁的状态!
protected void checkSingleLock(final KeyColumn kc, final ConsistentKeyLockStatus ls,
final StoreTransaction tx) throws BackendException, InterruptedException {
// 检查是否被检查过
if (ls.isChecked())
return;
// Slice the store
KeySliceQuery ksq = new KeySliceQuery(serializer.toLockKey(kc.getKey(), kc.getColumn()), LOCK_COL_START,
LOCK_COL_END);
// 此处从hbase中查询出锁定的行的所有列! 默认查询重试次数3
List<Entry> claimEntries = getSliceWithRetries(ksq, tx);
// 从每个返回条目的列中提取timestamp和rid,然后过滤出带有过期时间戳的timestamp对象
final Iterable<TimestampRid> iterable = Iterables.transform(claimEntries,
e -> serializer.fromLockColumn(e.getColumnAs(StaticBuffer.STATIC_FACTORY), times));
final List<TimestampRid> unexpiredTRs = new ArrayList<>(Iterables.size(iterable));
for (TimestampRid tr : iterable) { // 过滤获取未过期的锁!
final Instant cutoffTime = now.minus(lockExpire);
if (tr.getTimestamp().isBefore(cutoffTime)) {
...
}
// 将还未过期的锁记录存储到一个集合中
unexpiredTRs.add(tr);
}
// 判断当前tx是否成功持有锁! 如果我们插入的列是读取的第一个列,或者前面的列只包含我们自己的rid(因为我们是在第一部分的前提下获取的锁,第一部分我们成功获取了基于当前进程的锁,所以如果rid相同,代表着我们也成功获取到了当前的分布式锁),那么我们持有锁。否则,另一个进程持有该锁,我们无法获得锁
// 如果,获取锁失败,抛出TemporaryLockingException异常!!!! 抛出到顶层的mutator.commitStorage()处,最终导入失败进行事务回滚等操作
checkSeniority(kc, ls, unexpiredTRs);
// 如果上述步骤未抛出异常,则标识当前的tx已经成功获取锁!
ls.setChecked();
}
四:整体流程
总流程如下图:
整体流程为:
- 获取本地锁
- 获取分布式锁
- 插入分布式锁信息
- commit阶段判断分布式锁获取是否成功
- 获取失败,则重试
五:总结
JanusGraph的锁机制主要是通过本地锁+分布式锁来实现分布式系统下的数据一致性;
分布式锁的控制维度为:property、vertex、edge、index都可以;
JanusGraph支持在数据导入时通过前面一致性行为部分所说的LOCK来开关分布式锁:
- LOCK:数据导入时开启分布式锁保证分布式一致性
- DEFAULT、FORK:数据导入时关闭分布式锁
是否开启分布式锁思考:
在开启分布式锁的情况下,数据导入开销非常大;如果是数据不是要求很高的一致性,并且数据量比较大,我们可以选择关闭分布式锁相关,来提高导入速度;
然后,针对于小数据量的要求高一致性的数据,单独开启分布式锁来保证数据安全;
另外,我们在不开启分布式锁定的情况下,可以通过针对于导入的数据的充分探查来减少冲突!
针对于图schema的元素开启还是关闭分布式锁,还是根据实际业务情况来决定。
本文有任何问题,可加博主微信或评论指出,感谢!
码文不易,给个赞和star吧~



