工厂模式
简单工厂模式
看一个披萨的项目:要便于披萨种类的扩展,要便于维护
-
披萨的种类很多(比如 GreekPizz、 CheesePizz 等)
-
披萨的制作有 prepare, bake, cut, box
-
完成披萨店订购功能。
传统的代码
//将Pizza 类做成抽象
public abstract class Pizza {
protected String name; //名字
//准备原材料, 不同的披萨不一样,因此,我们做成抽象方法
public abstract void prepare();
public void bake() {
System.out.println(name + " baking;");
}
public void cut() {
System.out.println(name + " cutting;");
}
//打包
public void box() {
System.out.println(name + " boxing;");
}
public void setName(String name) {
this.name = name;
}
}
public class GreekPizza extends Pizza {
@Override
public void prepare() {
// TODO Auto-generated method stub
System.out.println(" 给希腊披萨 准备原材料 ");
}
}
public class CheesePizza extends Pizza {
@Override
public void prepare() {
// TODO Auto-generated method stub
System.out.println(" 给制作奶酪披萨 准备原材料 ");
}
}
public class OrderPizza {
// 构造器
public OrderPizza() {
Pizza pizza = null;
String orderType; // 订购披萨的类型
do {
orderType = getType();
if (orderType.equals("greek")) {
pizza = new GreekPizza();
pizza.setName(" 希腊披萨 ");
} else if (orderType.equals("cheese")) {
pizza = new CheesePizza();
pizza.setName(" 奶酪披萨 ");
} else {
break;
}
//输出pizza 制作过程
pizza.prepare();
pizza.bake();
pizza.cut();
pizza.box();
} while (true);
}
// 写一个方法,可以获取客户希望订购的披萨种类
private String getType() {
try {
BufferedReader strin = new BufferedReader(new InputStreamReader(System.in));
System.out.println("input pizza 种类:");
String str = strin.readLine();
return str;
} catch (IOException e) {
e.printStackTrace();
return "";
}
}
}
//相当于一个客户端,发出订购
public class PizzaStore {
public static void main(String[] args) {
// TODO Auto-generated method stub
new OrderPizza();
}
}
优缺点:
- 优点是比较好理解,简单易操作
- 缺点是违反了设计模式的ocp原则,即对扩展开放,对修改关闭。即当我们给类增加新功能的时候,尽量不修改代码,或者尽可能少修改代码.
- 比如我们这时要新增加一个Pizza的种类(Pepper披萨),我们需要做如下修改.
- 增加一个新的种类
- 在 OrderPizza中增加 else if判断语句
- 改进的思路分析
- 分析: 修改代码可以接受, 但是如果我们在其它的地方也有创建Pizza的代码,就意味着,也需要修改,而创建Pizza的代码, 往往有多处,(店面有很多,orderPizza1,orderPizza2等)。
- 思路: 把创建Pizza对象封装到一个类中,这样我们有新的Pizza种类时,只需要修改该类就可, 其它有创建到Pizza对象的代码就不需要修改了.-> 简单工厂模式
改进 - 简单工厂模式
基本介绍:
- 简单工厂模式是属于创建型模式,是工厂模式的一种。简单工厂模式是由一 个工厂对象决定创建出哪一种产品类的实例。简单工厂模式是工厂模式家族 中最简单实用的模式。
- 简单工厂模式:定义了一个创建对象的类,由这个类来封装实例化对象的行 为(代码)
- 在软件开发中,当我们会用到大量的创建某种、某类或者某批对象时,就会 使用到工厂模式.
简单工厂模式的设计方案: 定义一个可以实例化Pizaa对象的类,封装创建对象的代 码。
//简单工厂类
public class SimpleFactory {
//更加orderType 返回对应的Pizza 对象
public Pizza createPizza(String orderType) {
Pizza pizza = null;
System.out.println("使用简单工厂模式");
if (orderType.equals("greek")) {
pizza = new GreekPizza();
pizza.setName(" 希腊披萨 ");
} else if (orderType.equals("cheese")) {
pizza = new CheesePizza();
pizza.setName(" 奶酪披萨 ");
} else if (orderType.equals("pepper")) {
pizza = new PepperPizza();
pizza.setName("胡椒披萨");
}
return pizza;
}
//简单工厂模式 也叫 静态工厂模式
public static Pizza createPizza2(String orderType) {
Pizza pizza = null;
System.out.println("使用简单工厂模式2");
if (orderType.equals("greek")) {
pizza = new GreekPizza();
pizza.setName(" 希腊披萨 ");
} else if (orderType.equals("cheese")) {
pizza = new CheesePizza();
pizza.setName(" 奶酪披萨 ");
} else if (orderType.equals("pepper")) {
pizza = new PepperPizza();
pizza.setName("胡椒披萨");
}
return pizza;
}
}
public class OrderPizza {
//定义一个简单工厂对象
SimpleFactory simpleFactory;
Pizza pizza = null;
String orderType = "";
// 构造器
public OrderPizza2() {
do {
orderType = getType();
pizza = simpleFactory.createPizza2(orderType);
// 输出pizza
if (pizza != null) { // 订购成功
pizza.prepare();
pizza.bake();
pizza.cut();
pizza.box();
} else {
System.out.println(" 订购披萨失败 ");
break;
}
} while (true);
}
// 写一个方法,可以获取客户希望订购的披萨种类
private String getType() {
try {
BufferedReader strin = new BufferedReader(new InputStreamReader(System.in));
System.out.println("input pizza 种类:");
String str = strin.readLine();
return str;
} catch (IOException e) {
e.printStackTrace();
return "";
}
}
}
//相当于一个客户端,发出订购
public class PizzaStore {
public static void main(String[] args) {
// TODO Auto-generated method stub
//new OrderPizza();
//使用简单工厂模式
new OrderPizza(new SimpleFactory());
}
}
此处pizza = simpleFactory.createPizza2(orderType); 使用工厂创建。(也可以用静态方式)
好处:当新增一种种类的披萨时,只需要增加一个实体和修改工厂方法即可。任何创建披萨的地方不再需要变动。
工厂方法
看一个新的需求
披萨项目新的需求:客户在点披萨时,可以点不同口味的披萨,比如北京的奶酪 pizza、北京的胡椒 pizza 或者 是 伦敦 的 奶酪 pizza 、 伦敦 的 胡椒 pizza 。
思路1 使用简单工厂模式:创建不同的简单工厂类,比如 BJPizzaSimpleFactory 、LDPizzaSimpleFactory 等等 从当前这个案例来说,也是可以的,但是考虑到项目的规模,以及软件的可维护性、可扩展性并不是特别好
思路2
使用工厂方法模式
工厂方法模式介绍
工厂方法模式设计方案
将披萨项目的实例化功能抽象成抽象方法,在不同的口味点餐子类中具体实现。
工厂方法模式:定义了一个创建对象的抽象方法,由子类决定要实例化的类。工厂方法模式将对象的实例化推迟到子类
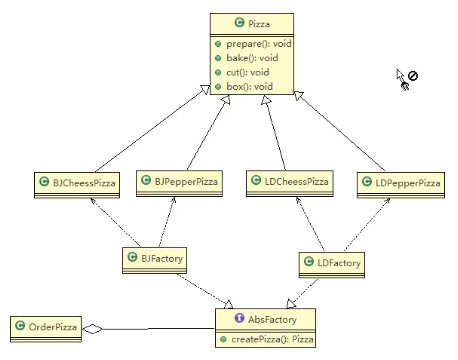
上图中OrderPizza充当抽象的工厂类,BJOrderPizza 和 LDOrderPizza为其子类
代码见码云
抽象工厂
基本介绍
-
抽象工厂模式:定义了一个 interface 用于创建相关或有依赖关系的对象簇,而无需指明具体的类
-
抽象工厂模式可以将 简单工厂模式 和 工厂方法模式 进行整合。
-
从设计层面看,抽象工厂模式就是对简单工厂模式的改进 或者称为进一步的抽象
-
将工厂抽象成两层, AbsFactory( 抽象工厂 ) 和具体实现的工厂子类。程序员可以根据创建对象类型使用对应的工厂子类。这样将单个的简单工厂类变为了工厂簇,更利于代码的维护和扩展
代码见码云
总结
现在的餐馆都是人工的, 假如之后餐馆是无人餐厅,厨师也没有,自动烹饪,比较火了。
餐馆举例:比如说, 小龙虾, 猪肘,西红柿炒蛋, 做这些菜 步骤流程类似。
每一位初始炒一盘菜,小龙虾厨师炒小龙虾,猪肘厨师炒猪肘,等等。
比如: 准备材料,上火,加调料,翻炒, 出锅。 每一步都是一个接口方法。
传统的设计方案: 菜的抽象基类,有若干方法,每一道具体的菜去实现它。
简单工厂模式 : 增加一个判断菜肴的工厂类, 由工厂类判断需要什么菜肴,再创造出具体的类,给到客户。 常见 就是你告诉服务员你需要什么菜,厨房自动帮你做。
与传统设计方案的不同在于, 传统的方案,需要每一位客人需要吃什么,就去告诉对应的厨师,去炒什么。简单工厂模式,顾客只要告诉服务员即可,顾客与服务员产生交集即可。
有什么好处: 比如加了一道菜肴,新来了一位厨师,传统的方案,每一位顾客都要知道新来了一位厨师(也就是每一个客户端的代码均需要改变),而简单工厂模式 只需要服务器知道(修改此部分代码)来了这个厨师即可,对客户端是透明的。



