深入解析Apache DolphinScheduler容错机制
简述
Apache Dolphinscheduler Master和Worker都是支持多节点部署,无中心化的设计。
- Master主要负责是流程DAG的切分,最终通过RPC将任务分发到Worker节点上以及Worker上任务状态的处理
- Worker主要负责是真正任务的执行,最后将任务状态汇报给Master,Master进行状态处理
那问题来了:
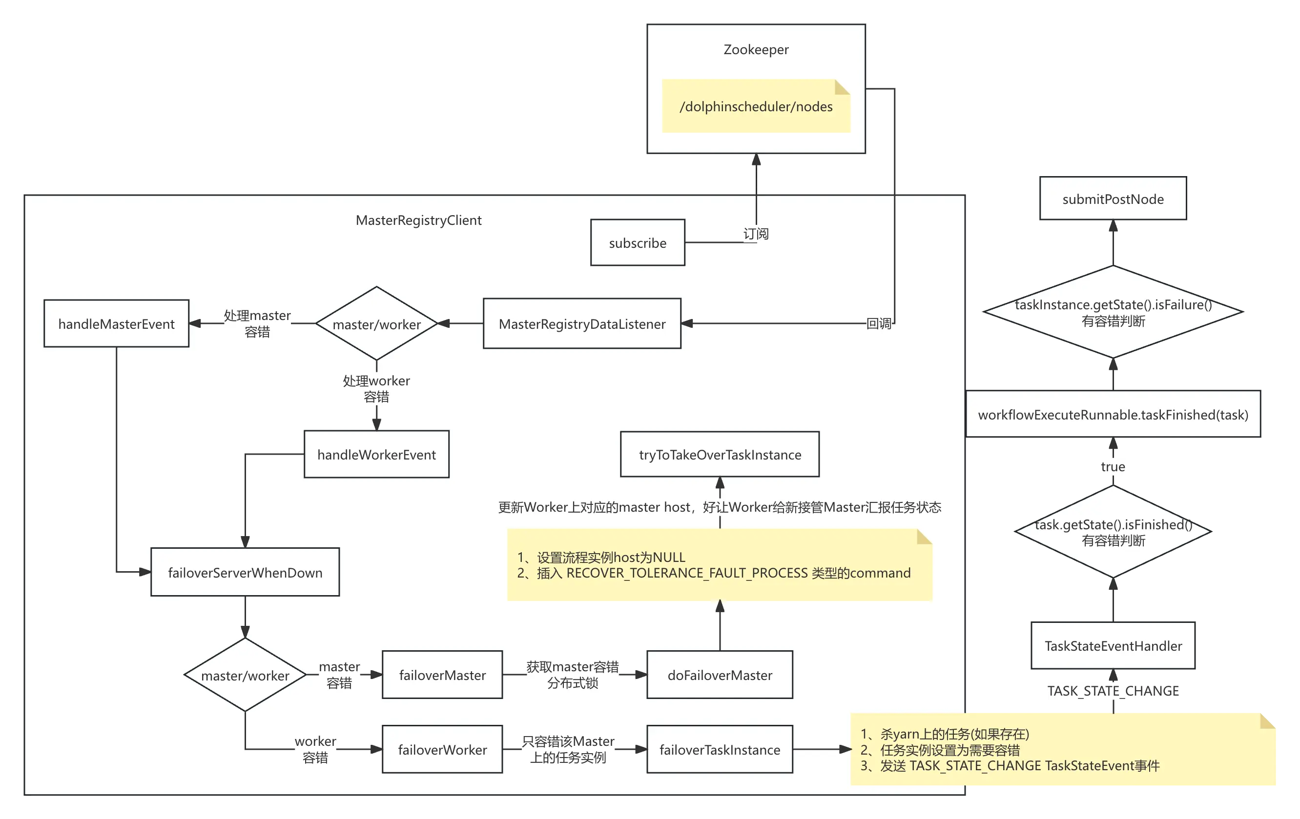
- Master掉了怎么办?它是负责流程实例的管理的。这样Worker就没有办法给它汇报任务状态,当然它也不能做状态处理了?
- Worker掉了又怎么办?要知道Worker是真正任务执行的载体,它如果掉了。Master要怎么处理?
来来来,一张图说清楚它们。
容错
总结
其实说白了就是如果Master掉了,其他Master分布式锁来对Master进行容错。也就是流程实例由之前的down掉的Master切换到要接管的Master上,这个时候是需要给Worker下发新Master的host的,让Worker可以重新给新Master上报信息。
而Worker掉了就是任务的重试,但是任务重试之前是有前提的,那就是要kill掉正在运行YARN上的任务,当前DS做不到。为什么?因为对于在非客户端分离模式下,是需要ProcessBuilder的waitFor一直等待客户端进程退出的。而applicationId的解析是在客户端进程退出(也就是waitFor退出)之后做的。
那意思就是说只能等待程序运行完毕,我才能获取到applicationId。
org.apache.dolphinscheduler.server.master.service.WorkerFailoverService#killYarnTask
private void killYarnTask(TaskInstance taskInstance, ProcessInstance processInstance) {
try {
if (!masterConfig.isKillApplicationWhenTaskFailover()) {
return;
}
if (StringUtils.isEmpty(taskInstance.getHost()) || StringUtils.isEmpty(taskInstance.getLogPath())) {
return;
}
TaskExecutionContext taskExecutionContext = TaskExecutionContextBuilder.get()
.buildWorkflowInstanceHost(masterConfig.getMasterAddress())
.buildTaskInstanceRelatedInfo(taskInstance)
.buildProcessInstanceRelatedInfo(processInstance)
.buildProcessDefinitionRelatedInfo(processInstance.getProcessDefinition())
.create();
// only kill yarn/k8s job if exists , the local thread has exited
log.info("TaskInstance failover begin kill the task related yarn or k8s job");
ILogService iLogService =
SingletonJdkDynamicRpcClientProxyFactory.getProxyClient(taskInstance.getHost(), ILogService.class);
GetAppIdResponse getAppIdResponse =
iLogService.getAppId(new GetAppIdRequest(taskInstance.getId(), taskInstance.getLogPath()));
ProcessUtils.killApplication(getAppIdResponse.getAppIds(), taskExecutionContext);
} catch (Exception ex) {
log.error("Kill yarn task error", ex);
}
}
怎么办?回顾 1.3.3 版本,是LoggerServer和Master是分离模式的,所以只要Master节点有yarn客户端,是可以通过master对yarn上的applicationId进行干掉的。而现在怎么办?
两种解决思路 :
-
Master上kill,使用yarn rest api
curl -X PUT -d '{"state":"KILLED"}'
-H "Content-Type: application/json"
http://xx.xx.xx.xx:8088/ws/v1/cluster/apps/application_1694766249884_1098/state?user.name=hdfs
注意 : 需要加用户。
- Worker上kill 这个是需要标识该任务是容错任务 ,然后在任务重试运行的时候,调度到指定的Worker上。需要先kill当前运行的applicationId,然后再任务重试。其实这里有一个优化点就是,是Worker掉了,但是任务还在,所以需要判断的是yarn上的状态,如果异常,再kill也不迟,而不是上来就kill。如果是RUNNING,等待就好,可以设置等待超时时间。
转载自journey
原文链接:https://segmentfault.com/a/1190000045084857
本文由 白鲸开源科技 提供发布支持!
关注公众号
低调大师中文资讯倾力打造互联网数据资讯、行业资源、电子商务、移动互联网、网络营销平台。
持续更新报道IT业界、互联网、市场资讯、驱动更新,是最及时权威的产业资讯及硬件资讯报道平台。
转载内容版权归作者及来源网站所有,本站原创内容转载请注明来源。
-
上一篇
ClickHouse在百度MEG数据中台的落地和优化
导读 百度MEG上一代大数据产品存在平台分散、质量不均和易用性差等问题,导致开发效率低下、学习成本高,业务需求响应迟缓。为了解决这些问题,百度MEG内部开发了图灵3.0生态系统,包括Turing Data Engine(TDE)计算引擎、Turing Data Studio(TDS)数据开发治理平台和Turing Data Analysis(TDA)可视化BI产品。依托图灵3.0生态,我们进而形成了一套新的开发范式——"OneData+开发范式",其关键在于可视化分析与数据集的构建。 TDE-ClickHouse作为图灵3.0生态中重要的基础引擎之一,专注于为业务提供海量数据下的自助秒级分析能力。通过高性能的数据查询能力与高效的数据导入通路,支持业务更及时、敏捷地对海量数据进行分析;通过稳定可靠的分布式架构,在减少资源和运维成本的同时,严控引擎侧的数据质量。 01 百度MEG数据中台解决方案 1.1 背景与问题 上一期的Geek说我们分享了图灵3.0中的数据开发治理平台TDS(Turing Data Studio),这一期我们分享图灵3.0生态中的一个重要的基础引擎TDE-ClickH...
-
下一篇
深度解读GaussDB逻辑解码技术原理
**摘要:**GaussDB内核提供的逻辑解码技术,配合DRS服务,可以实现异构数据库之间的逻辑复制。 本文分享自华为云社区《【GaussTech技术专栏】GaussDB逻辑解码技术原理》,作者:GaussDB 数据库。 1.背景 随着国内各大行业数字化改造步伐的加快,异构数据库数据同步的需求场景越来越多。 异构数据库同步,即将不同类型、不同结构的数据库之间的数据进行同步处理,以确保数据在不同数据库之间的一致性。比如,将当前数据库的数据迁移到其他类型的数据库中,或者将当前数据库中的数据实时备份到另一个数据库,从而提升数据的安全性和可靠性。 华为云提供了DRS服务,该服务涵盖了异构数据库之间的迁移、同步、灾备、订阅、录制回放等功能。目前DRS支持超过20种关系型和非关系型数据库作为源端,其中就包括了GaussDB。以GaussDB作为源数据库的DRS数据同步的原理如下图所示。 DRS驱动源端数据库GaussDB实时解析WAL日志,生成逻辑日志,随后DRS服务接收并解析逻辑日志,将其转换为目标数据库的SQL语句,并驱动目标数据库执行SQL语句,该过程被称为逻辑复制。 对于源端数据库来说,核...
相关文章
文章评论
共有0条评论来说两句吧...


微信收款码
支付宝收款码