每日一博 | Doris 存储层设计介绍 3——读取流程、Compaction 分析
1、整体介绍
Doris是基于MPP架构的交互式SQL数据仓库,主要用于解决了近实时的报表和多维分析。Doris高效的导入、查询离不开其存储结构精巧的设计。本文主要通过阅读Doris BE模块代码,详细分析了Doris BE模块存储层的实现原理,阐述和解密Doris高效的写入、查询能力背后的核心技术。其中包括Doris列存的设计、索引设计、数据读写流程、Compaction流程等功能。这里会通过三篇文章来逐步进行介绍,分别为《Doris存储层设计介绍1——存储结构设计解析》、《Doris存储层设计介绍2——写入流程、删除流程分析》、《Doris存储层设计介绍3——读取、Compaction流程分析》。
本文为第三篇《Doris存储层设计介绍3——读取、Compaction流程分析》,文章详细介绍了Doris存储层的读取数据、Compaction流程的实现。
2、读取流程
2.1 整体读取流程
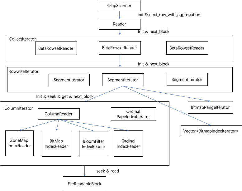
读取流程为写入的逆过程,但读取流程相对复杂些,主要因为进行大量的读取优化。整个读取流程分为两个阶段,一个是init流程,一个是获取next_block数据块的过程。具体过程如下图所示:
层级关系如下:
- OlapScanner对一个tablet数据读取操作整体的封装。
- Reader对读取的参数进行处理,并提供了按三种不同模型读取的差异化处理。
- CollectIterator包含了tablet中多个RowsetReader,这些RowsetReader有版本顺序,CollectIterator将这些RowsetReader归并Merge成统一的Iterator功能,提供了归并的比较器。
- RowsetReader则负责了对一个Rowset的读取。
- RowwiseIterator提供了一个Rowset中所有Segment的统一访问的Iterator功能。这里的归并策略可以根据数据排序的情况采用Merge或Union。
- SegmentIterator对应了一个Segment的数据读取,Segment的读取会根据查询条件与索引进行计算找到读取的对应行号信息,seek到对应的page,对数据进行读取。其中,经过过滤条件后会对可访问的行信息生成bitmap来记录,BitmapRangeIterator为单独实现的可以按照范围访问这个bitmap的迭代器。
- ColumnIterator提供了对列的相关数据和索引统一访问的迭代器。ColumnReader、各个IndexReader等对应了具体的数据和索引信息的读取。
2.2 读取init阶段的主要流程
init阶段的执行流程如下:
2.2.1 OlapScanner查询参数构造
- 根据查询指定的version版本查找出需要读取的RowsetReader(依赖于版本管理的rowset_graph版本路径图,取得查询version范围的最短路径)。
- 设置查询信息,包括_tablet、读取类型reader_type=READER_QUERY、是否进行聚合、_version(从0到指定版本)。
- 设置查询条件信息,包括filter过滤字段、is_nulls字段。
- 设置返回列信息。
- 设置查询的key_ranges范围(key的范围数组,可以通过short key index进行过滤)。
- 初始化Reader对象。
2.2.2 Reader的Init流程
- 初始化conditions查询条件对象。
- 初始化bloomFilter列集合(eq、in条件,添加了bloomFilter的列)。
- 初始化delete_handler。包括了tablet中存在的所有删除信息,其中包括了版本和对应的删除条件数组。
- 初始化传递给下层要读取返回的列,包括了返回值和条件对象中的列。
- 初始化key_ranges的start key、end key对应的RowCusor行游标对象等。
- 构建的信息设置RowsetReader、CollectIterator。Rowset对象进行初始化,将RowsetReader加入到CollectIterator中。
- 调用CollectIterator获取当前行(这里其实为第一行),这里开启读取流程,第一次读取。
2.2.3 RowsetReader的Init流程
- 构建SegmentIterator并过滤掉delete_handler中比当前Rowset版本小的删除条件。
- 构建RowwiseIterator(对SegmentIterator的聚合iterator),将要读取的SegmentIterator加入到RowwiseIterator。当所有Segment为整体有序时采用union iterator顺序读取的方式,否则采用merge iterator归并读取的方式。
2.2.4 SegmentIterator的Init流程
- 初始化ReadableBlock,用来读取当前的Segment文件的对象,实际读取文件。
- 初始化_row_bitmap,用来存储通过索引过滤后的行号,使用bitmap结构。
- 构建ColumnIterator,这里仅是需要读取列。
- 如果Column有BitmapIndex索引,初始化每个Column的BitmapIndexIterator。
- 通过SortkeyIndex索引过滤数据。当查询存在key_ranges时,通过key_range获取命中数据的行号范围。步骤如下:(1)根据每一个key_range的上、下key,通过Segment的SortkeyIndex索引找到对应行号upper_rowid,lower_rowid,然后将得到的RowRanges合并到row_bitmap中。
- 通过各种索引按条件过滤数据。条件包括查询条件和删除条件过滤信息。(1)按查询条件,对条件中含有bitmap索引的列,使用bitmap索引进行过滤,查询出存在数据的行号列表与row_bitmap求交。因为是精确过滤,将过滤的条件从Condition对象中删除。 (2)按查询条件中的等值(eq,in,is)条件,使用BloomFilter索引过滤数据。这里会判断当前条件能否命中Page,将这个Page的行号范围与row_bitmap求交。(3)按查询条件和删除条件,使用ZoneMapIndex过滤数据,与ZoneMap每个Page的索引求交,找到符合条件的Page。ZoneMapIndex索引匹配到的行号范围与row_bitmap求交。
- 使用row_bitmap构造BitmapRangerInterator迭代器,用于后续读取数据。
2.3 读取next阶段的主要流程
next阶段的执行流程如下:
2.3.1 Reader读取next_row_with_aggregation
在reader读取时预先读取一行,记录为当前行。在被调用next返回结果时会返回当前行,然后再预先读取下一行作为新的当前行。
- (reader的读取会根据模型的类型分为三种情况。
- _dup_key_next_row读取(明细数据模型)下,返回当前行,再直接读取CollectorIterator读取next作为当前行。
- _agg_key_next_row读取(聚合模型)下,会取CollectorIterator读取next之后,判断下一行是否与当前行的key相同,相同时则进行聚合计算,循环读取下一行;不相同则返回当前累计的聚合结果,更新当前行。
- _unique_key_next_row读取(unique key模型)下,与_agg_key_next_row模型方式逻辑相同,但存在一些差异。由于支持了删除操作,会查看聚合后的当前行是否标记为删除行。如果为删除行舍弃数据,直到找到一个不为删除行的数据才进行返回。
2.3.2 CollectIterator读取next
CollectIterator中使用heap数据结构维护了要读取RowsetReader集合,比较规则如下:按照各个RowsetReader当前行的key的顺序,当key相同时比较Rowset的版本。
- CollectIterator从heap中pop出上一个最大的RowsetReader。
- 为刚pop出的RowsetReader再读取下一个新的row作为RowsetReader的当前行并再放入heap中进行比较。读取过程中调用RowsetReader的nextBlock按RowBlock读取。(如果当前取到的块是部分删除的page,还要对当前行按删除条件对行进行过滤。)
- 取队列的top的RowsetReader的当前行,作为当前行返回
2.3.3 RowsetReader读取next
- RowsetReader直接读取了RowwiseIterator的next_batch。
- RowwiseIterator整合了SegmentIterator。当Rowset中的Segment整体有序时直接按Union方式迭代返回。当无序时按Merge归并方式返回。RowwiseIterator同样返回了当前最大的SegmentIterator的行数据,每次会调用SegmentIterator的next_batch获取数据。
2.3.4 SegmentIterator读取next_batch
- 根据init阶段构造的BitmapRangerInterator,使用next_range每次取出要读取的行号的一个范围range_from、range_to。
- 先读取条件列从range_from到range_to行的数据。过程如下:
- 调用有条件列各个columnIterator的seek_to_ordinal,各个列的读取位置current_rowid定位到SegmentIterator的cur_rowid。这里是通过二分查ordinal_index对齐到对应的data page。
- 读出条件列的数据。按条件再进行一次过滤(这次是精确的过滤)。
- 再读取无条件列的数据,放入到Rowblock中。返回Rowblock。
3、Compaction流程
3.1、Compaction整体介绍
Doris通过Compaction将增量聚合Rowset文件提升性能,Rowset的版本信息中设计了有两个字段first、second来表示Rowset合并后的版本范围。当未合并的cumulative rowset的版本first和second相等。Compaction时相邻的Rowset会进行合并,生成一个新的Rowset,版本信息的first,second也会进行合并,变成一个更大范围的版本。另一方面,compaction流程大大减少rowset文件数量,提升查询效率。
如上图所示,Compaction任务分为两种,base compaction和cumulative compaction。cumulative_point是分割两种策略关键。可以这样理解理解,cumulative_point右边是从未合并过的增量Rowset,其每个Rowset的first与second版本相等;cumulative_point左边是合并过的Rowset,first版本与second版本不等。base compaction和cumulative compaction任务流程基本一致,差异仅在选取要合并的InputRowset逻辑有所不同。
3.2、Compaction详细流程
Compaction合并整体流程如下图所示:
(1)计算cumulative_point。
(2)选择compaction的需要合并的InputRowsets集合:
base compaction选取条件:
- 当存在大于5个的非cumulative的rowset,将所有非cumulative的rowset进行合并。
- 版本first为0的base rowset与其他非cumulative的磁盘比例小于10:3时,合并所有非cumulative的rowset进行合并。
- 其他情况,不进行合并。
cumulative compaction选取条件:
- 选出Rowset集合的segment数量需要大于等于5并且小于等于1000(可配置),进行合并。
- 当输出Rowset数量小于5时,但存在删除条件版本大于Rowset second版本时,进行合并(让删除的Rowset快速合并进来)。
- 当累计的base compaction和cumulative compaction都时间大于1天时,进行合并。
- 其他情况不合并
(3)执行compaction
Compaction执行基本可以理解为读取流程加写入流程。这里会将待合并的inputRowsets开启Reader,然后通过next_row_with_aggregation读取记录。写入到输出的RowsetWriter中,生产新的OutputRowset,这个Rowset的版本为InputRowsets版本全集范围。
(4)更新cumulative_point
更新cumulative_point,将cumulative compaction的产出的OutputRowset交给后续的base compaction流程。
Compaction后对于aggregation key模型和unique key模型分散在不同Rowset但相同key的数据进行合并,达到了预计算的效果。同时减少了Rowset文件数量,提升了查询效率。
4、总结
本文详细介绍了Doris系统底层存储层的读取相关流程。读取流程依赖于完全的列存实现,对于olap的宽表场景(读取大量行,少量列)能够快速扫描,基于多种索引功能进行过滤(包括short key、bloom filter、zoon map、bitmap等),能够跳过大量的数据扫描,还进行了延迟物化等优化,可以对应多种场景的数据分析;Compaction执行流程同样做了分场的优化。能够保证数据量接近的Rowset结合进行compact,减少IO操作提升效率。
关注公众号
低调大师中文资讯倾力打造互联网数据资讯、行业资源、电子商务、移动互联网、网络营销平台。
持续更新报道IT业界、互联网、市场资讯、驱动更新,是最及时权威的产业资讯及硬件资讯报道平台。
转载内容版权归作者及来源网站所有,本站原创内容转载请注明来源。
-
上一篇
BeetlSQL3.0.0-M4 发布,国产数据库支持
BeetlSQL的目标是提供开发高效,维护高效,运行高效的数据库访问框架,在一个系统多个库的情况下,提供一致的编写代码方式。 M4阶段继续增加了对国产数据库支持,包括神通,达梦,华为高斯,人大金仓,TD-Engine,目前支持如下数据库和大数据如下 传统数据库:MySQL,MariaDB,Oralce,Postgres,DB2,SQL Server,H2,SQLite,Derby,神通,达梦,华为高斯,人大金仓等 大数据:HBase,ClickHouse,Cassandar,Hive 物联网时序数据库:Machbase,TD-Engine SQL查询引擎:Drill,Presto,Druid BeetlSQL3 支持多数据库实现原理 预计 M5阶段将发布beetlsql3的idea插件,实现导航和提示 Maven <dependency> <groupId>com.ibeetl</groupId> <artifactId>beetlsql-all</artifactId> <version>3.0.0-M...
-
下一篇
Upwork 发布 15 种薪水最高编程语言榜单
在线人才平台Upwork表示,其通过分析 Upwork.com 上最高的平均时薪,整理出了技术专业岗位收入最高的 15 种编程语言。其中,Objective-C、Golang 和 Windows PowerShell分别占据了这一薪水榜单的前三甲,Ruby 和 Java则是年度需求最高的两种编程语言。 数据显示,尽管 COVID-19 对经济造成了影响,但开发人员仍能够凭借独立专业人员的身份以获得高收入的空缺职位。Upwork称,这些技能的需求逐年强劲增长,突显了技术专业人员可观的丰厚工作机会。 顶级语言的平均时薪要求超过 66 美元,相当于每年的税前收入超过13.7 万美元(基于每周 40 小时工作制)。将这些顶级语言的工资标准与 2018 年美国劳工统计局统计的各职业平均工资数据进行比较后发现,每小时 66 美元的薪资要高于全美各大都市中的网络、移动或软件开发人员的平均工资,后者的薪资分别为 39.58 美元和 52.09 美元。 Upwork公布的 15 种最赚钱的编程语言(按平均时薪计算)分别为: Objective-C$66 Golang$64 Windows PowerSh...
相关文章
文章评论
共有0条评论来说两句吧...







微信收款码
支付宝收款码