从ReentrantLock分析AbstractQueuedSynchronized源码
1.示例代码
ReentrantLock lock = new ReentrantLock(); lock.lock(); lock.unlock();
2.ReentrantLock构造方法
private final Sync sync; //空构造的情况创建一个非公平锁 public ReentrantLock() { sync = new NonfairSync(); } //传boolean值,true的情况创建一个公平锁,false创建一个非公平锁 public ReentrantLock(boolean fair) { sync = fair ? new FairSync() : new NonfairSync(); }
3.Sync,FairSync,AbstractQueuedSynchronizer继承关系
AbstractQueuedSynchronizer提供了通用方法,但其tryAcquire方法需要子类FairSync自己实现
4.Node节点
AbstractQueuedSynchronized内部维护了一个双向链表,通过waitStatus表示当前线程等待状态
具体结构如下图:
阻塞队列不包含 head 节点,这里要先有一个概念,为什么呢?因为首节点是一个虚节点的概念,不存储数据,从addWaiter方法中的enq方法内可以看出来。在添加一个节点进队列的时候,第一次添加的时候会构建一个空节点。
private Node enq(final Node node) { for (;;) { //获取当前尾节点 Node t = tail; //如果当前尾节点为空 if (t == null) { //构造一个空节点并赋值给head节点 if (compareAndSetHead(new Node())) //将尾节点指向当前空的首节点 tail = head; } else { //循环第二次进来,尾节点一点不为空 //设置当前节点的前置节点为之前的尾节点 node.prev = t; //设置当前节点为尾节点 if (compareAndSetTail(t, node)) { //设置初始化为空的尾节点的后继节点为当前节点 t.next = node; //返回空节点 return t; } } } }
static final class Node { //代表节点当前在共享模式下 static final Node SHARED = new Node(); //代表当前节点在独占模式下 static final Node EXCLUSIVE = null; //当前节点线程取消争抢锁 static final int CANCELLED = 1; //当前node节点的后继节点的线程需要被唤醒 static final int SIGNAL = -1; //codition队列节点属性 static final int CONDITION = -2; //这里不讨论 static final int PROPAGATE = -3; //取值为上面的1,-1,-2,-3或者默认值0 volatile int waitStatus; //前驱节点 volatile Node prev; //后继节点 volatile Node next; //当前node节点对应的线程 volatile Thread thread; // Node nextWaiter; /** * Returns true if node is waiting in shared mode. */ final boolean isShared() { return nextWaiter == SHARED; } //获取队列的首节点 final Node predecessor() throws NullPointerException { Node p = prev; if (p == null) throw new NullPointerException(); else return p; } Node() { // Used to establish initial head or SHARED marker } Node(Thread thread, Node mode) { // Used by addWaiter this.nextWaiter = mode; this.thread = thread; } Node(Thread thread, int waitStatus) { // Used by Condition this.waitStatus = waitStatus; this.thread = thread; } }
5.state属性
state值代表当前线程是否获取锁
//AbstractQueuedSynchronizer的核心属性,大于0说明线程持有锁,每重入一次该值+1 //所谓的重入可以理解为lock.lock()调用多次 private volatile int state; //父类AbstractQueuedSynchronizer的方法 //通过UNSAFE类设置内存地址中state的属性值,当state>=1的时候,说明当前线程持有锁 //线程每进行一次重入,state值会+1 protected final boolean compareAndSetState(int expect, int update) { // See below for intrinsics setup to support this return unsafe.compareAndSwapInt(this, stateOffset, expect, update); }
6.从ReentrantLock公平锁分析AbstractQueuedSynchronized
公平锁和非公平锁的区别在于,非公平锁在入队之前,进行了2次CAS操作进行state值的设置,而公平锁只在tryAcquire中首先进行了hasQueuedPredecessors的判断之后,才进行了CAS操作,之后两者的逻辑一样,竞争激烈的时候线程都会被构造成Node节点进入阻塞队列。
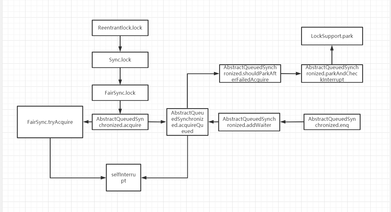
加锁过程方法调用图,方便分析代码调用过程
6.1.加锁过程分析
6.1.1.AbstractQueuedSynchronized.acquire方法分析
//加锁核心方法入口 public final void acquire(int arg) { //条件1:FairSync.tryAcquire尝试获取锁,获取成功返回true,失败返回false //条件2:addWaiter将当前线程封装成Node加入到双向队列中 //acquireQueued为核心方法,包含阻塞当前线程,清除队列中CANCELED状态线程 //返回true表示 if (!tryAcquire(arg) && acquireQueued(addWaiter(Node.EXCLUSIVE), arg)) selfInterrupt();//设置当前线程的中断状态,这里涉及interrupt()和interrupted()方法的概念 }
interrupt()只设置线程的中断状态为true,并不能中断线程;
interrupted()测试当前线程是否已经被中断,并清除线程的中断状态;
6.1.2.FairSync.tryAcquire方法分析
aqs将tryAcquire交给子类去实现,这里示例为FairSync
//尝试获取锁 protected final boolean tryAcquire(int acquires) { //获取当前线程 final Thread current = Thread.currentThread(); //获取当前线程状态 int c = getState(); //c==0说明当前线程还未获取锁 if (c == 0) { //条件1:判断当前队列中是否有其他线程在等待,没有则返回false //条件2:条件1中队列中没有其他线程在等待,尝试修改state值,修改成功则代表加锁成功 if (!hasQueuedPredecessors() && compareAndSetState(0, acquires)) { //设置当前线程为独占线程 setExclusiveOwnerThread(current); return true; } } //c>0说当前线程已经获取锁,判断当前线程和独占线程是否相等 else if (current == getExclusiveOwnerThread()) { //将state的值递增 int nextc = c + acquires; if (nextc < 0) throw new Error("Maximum lock count exceeded"); //更新state的值 setState(nextc); return true; } return false; }
6.1.3.AbstractQueuedSynchronized.hasQueuedPredecessors方法分析
FairSync.tryAcquire里面面有一个hasQueuedPredecessors方法,这是和非公平锁的区别,公平锁这里多了这个方法。用于判断队列中是否已经有其他线程在等待,如果没有,则返回false。因为前面也已经说过head节点不存储数据,只是一个虚节点,所以判断队列中是否有处于等待的节点有以下判断:
1.h != t,如果head和tail相同,也就不用判断了,肯定没有处于等待的节点。
2.(s = h.next) == null说明只有首节点,肯定没有处于等待的节点。
3.s.thread != Thread.currentThread(),首节点的next节点的线程不和当前线程一样。如果相同,说明当前首节点只有一个next节点,也就是只有一个线程竞争锁资源,可以直接通过CAS竞争锁资源。
这里有个细节,tail的声明在head之前,因为根据tail你一定可以获取head,但是反过来有head就不一定有tail了。因为head肯定是在tail之前初始化的。这样在多线程竞争情况下,如果head先声明,tail后声明,就会出现head初始化了但tail还未初始化的过程,使得h!=t等式成立。
public final boolean hasQueuedPredecessors() { Node t = tail; Node h = head; Node s; return h != t && ((s = h.next) == null || s.thread != Thread.currentThread()); }
6.1.4.AbstractQueuedSynchronized.addWaiter方法分析
//将当前线程封装成Node节点并返回,指定为独占模式,则节点的nextWaiter为NULL //如果当前节点存在尾节点,则将当前节点加入到队列中,并设置当前节点为尾节点 private Node addWaiter(Node mode) { Node node = new Node(Thread.currentThread(), mode); //将节点加入到队尾当中 Node pred = tail; //如果尾节点不为空 if (pred != null) { //设置当前节点的前驱节点为尾节点 node.prev = pred; //通过cas方式设置当前节点为尾节点 if (compareAndSetTail(pred, node)) { //之前尾节点的后续节点为当前节点 pred.next = node; return node; } } //两种情况走到这里:1.尾节点为空,则队列为空;2.通过CAS设置尾节点失败,存在竞争的时候可能出现 //自旋方式设置当前节点为尾节点,如果尾节点为空,则初始化一个空节点作为首节点,并将当前节点和空的首 //节点构成双向队列,返回该空节点 enq(node); return node; }
6.1.5.AbstractQueuedSynchronized.enq方法分析
自旋方式设置当前节点为尾节点,如果尾节点为空,则初始化一个空节点作为首节点,并将当前节点和空的首节点构成双向队列,返回该空节点
private Node enq(final Node node) { for (;;) { //获取当前尾节点 Node t = tail; //如果当前尾节点为空 if (t == null) { //构造一个空节点并赋值给head节点 if (compareAndSetHead(new Node())) //将尾节点指向当前空的首节点 tail = head; } else { //循环第二次进来,尾节点一点不为空 //设置当前节点的前置节点为之前的尾节点 node.prev = t; //设置当前节点为尾节点 if (compareAndSetTail(t, node)) { //设置初始化为空的尾节点的后继节点为当前节点 t.next = node; //返回空节点 return t; } } } }
6.1.6.AbstractQueuedSynchronized.acquireQueued方法分析
final boolean acquireQueued(final Node node, int arg) { //失败标识 boolean failed = true; try { //中断标识 boolean interrupted = false; //自旋 for (;;) { //获取当前节点前驱节点 final Node p = node.predecessor(); //如果当前节点为前驱节点为首节点,尝试加锁 if (p == head && tryAcquire(arg)) { //加锁成功则设置当前节点为首节点 setHead(node); //之前头节点的后续节点设置为空,帮助gc p.next = null; // help GC //失败标识设置为false failed = false; return interrupted; } //如果节点的前驱节点不是头节点或者尝试加锁失败 //shouldParkAfterFailedAcquire判断当前节点线程是否需要阻塞 //当能阻塞当前线程时,调用parkAndCheckInterrupt方法阻塞线程 //如果被阻塞,当前自旋操作也走不下去了 //线程被阻塞在自旋的这里等待唤醒,这里是非常需要注意的,释放锁后,唤醒的下一个节点的 //代码会立即运行到这一段,然后尝试加锁并把自己设置为首节点,这样就完成了首节点的变更 if (shouldParkAfterFailedAcquire(p, node) && parkAndCheckInterrupt()) interrupted = true; } } finally { //如果阻塞过程发生异常或其他原因导致失败,将当前线程状态设置为CANCELED,同时从队列中剔除 if (failed) cancelAcquire(node); } }
6.1.7.AbstractQueuedSynchronized.shouldParkAfterFailedAcquire方法
private static boolean shouldParkAfterFailedAcquire(Node pred, Node node) { //获取当前节点前驱节点的状态 int ws = pred.waitStatus; //如果前驱节点状态为SIGNAL,当前节点线程可以直接阻塞 if (ws == Node.SIGNAL) return true; //如果前驱节点的状态为CANCELLED,从当前节点向前循环获取第一个waitStatus不为CANCELLED的节点, //并将找到的前驱节点和当前节点构成双向队列,剔除CANCELLED状态的节点 if (ws > 0) { do { node.prev = pred = pred.prev; } while (pred.waitStatus > 0); pred.next = node; } else {//如果ws=0,设置当前节点的前驱节点的状态为SIGNAL //通过cas设置前驱节点的状态为SIGNAL compareAndSetWaitStatus(pred, ws, Node.SIGNAL); } return false; }
6.1.8.AbstractQueuedSynchronized.parkAndCheckInterrupt
private final boolean parkAndCheckInterrupt() { //阻塞当前线程,当前线程已被中断 LockSupport.park(this); //清除当前线程的中断状态并测试线程是否已被中断,这里返回true表示线程已经被中断 //虽然这里清除了线程的中断状态,但acquire方法里面调用了selfInterrupt()设置了线程的中断状态 return Thread.interrupted(); }
6.1.9.AbstractQueuedSynchronized.cancelAcquire方法
取消加锁操作,将当前Node从队列中移除,构建新的队列,移除构建新的队列过程中遍历到的CANCELED状态的节点,根据当前节点所处位置分析是否需要唤醒当前节点的后续节点。
这段代码首先干了这几件事:
首先将当前节点的线程设置为空,状态设置为CANCELED,从后向前找到当前节点第一个状态不为CANCELED的前驱节点,并把当前节点的前驱节点设置为找到的这个节点。
再来就是构建新的双向队列,根据当前节点所处的位置有三种情况:
(1).当前节点是尾节点。这种情况我们要做什么呢?前面我们已经从后向前获取到了当前节点的前驱节点中第一个不为CANCELED状态的节点,那么是否就需要将所有的CANCELED状态的节点和当前节点剔除呢?没错,这里面就做了这件事。把找到的前驱节点设置为尾节点,把找到的前驱节点的后续节点设置为空,这样就形成了新的双向队列。
(2).当前节点不是尾节点,也不是head的后继节点,对应的就是这个条件判断pred != head。这种情况节点就处于中间了。
类似结构:head<->node1<->node2<->...<->pred(searchNode)<->...(canceled状态节点)<->currentNode<->next<->...<->tail,...(canceled状态节点)<->currentNode这之间的节点都需要剔除,然后将pred(searchNode)<->next构成新的链表。
那么这里是否还需要将找到的pred节点的状态设置为SIGNAL呢,代表后续节点需要被唤醒。
(3).当前节点是head节点的后继节点,需要唤醒当前节点的后继节点,具体方法在unparkSuccessor中
private void cancelAcquire(Node node) { if (node == null) return; //将当前节点线程设置为空 node.thread = null; //获取当前节点的前驱节点 Node pred = node.prev; //从后向前循环,找到当前节点的前驱节点中第一个不为CANCELED状态的节点 //并设置当前节点的前驱节点为找到的节点 while (pred.waitStatus > 0) //node.prev = pred->设置当前节点的前驱节点 //pred = pred.prev node.prev = pred = pred.prev; //获取找到的前驱节点的后续节点 //可能是CANCELLED状态的节点,也可能是当前节点自己 Node predNext = pred.next; //设置当前节点的状态为CANCELLED node.waitStatus = Node.CANCELLED; //(1) //1.如果当前节点是尾节点 //则设置找到的当前节点不为CANCELLED状态的节点为尾节点,为CANCELLED状态的节点可以从队列中剔除了 if (node == tail && compareAndSetTail(node, pred)) { //同时设置找到的当前节点不为CANCELLED状态的前驱节点的尾节点为空,剔除队列中CANCELLED状态的节点 compareAndSetNext(pred, predNext, null); } else { //(2) int ws; //2.当前节点不是head的next节点也不是尾节点 //条件1:当前节点不是head的next节点也不是尾节点 //条件2.1:(ws = pred.waitStatus) == Node.SIGNAL,说明当前节点找到的前驱节点状态是SIGNAL //如果不是SIGNAL,也可能为0 //条件2.2:ws <= 0 && compareAndSetWaitStatus(pred, ws, Node.SIGNAL) //如果前驱节点的状态<=0,则设置找到的前驱节点的状态为SIGNAL,表示需要唤醒后继节点 if (pred != head && ((ws = pred.waitStatus) == Node.SIGNAL || (ws <= 0 && compareAndSetWaitStatus(pred, ws, Node.SIGNAL))) && pred.thread != null) { //获取当前节点的后续节点 Node next = node.next; //如果当前节点后续节点不为空且状态<=0 if (next != null && next.waitStatus <= 0) //设置当前节点找到的前驱节点的后继节点为当前节点的next节点,剔除CANCELLED状态的节点 compareAndSetNext(pred, predNext, next); } else { //(3) //当前节点是head的next节点,需要唤醒当前节点的后继节点,具体方法在unparkSuccessor中 unparkSuccessor(node); } node.next = node; // help GC } }
6.1.10.AbstractQueuedSynchronized.unparkSuccessor方法
private void unparkSuccessor(Node node) { //获取当前节点状态 int ws = node.waitStatus; //如果状态是<0,则设置当前节点状态为0 if (ws < 0) compareAndSetWaitStatus(node, ws, 0); //如果ws > 0 //获取当前节点的后续节点 Node s = node.next; //如果后续节点空或者状态为CANCELED if (s == null || s.waitStatus > 0) { s = null; //从后向前找到最靠近当前节点的状态<1的节点 for (Node t = tail; t != null && t != node; t = t.prev) if (t.waitStatus <= 0) s = t; } //如果找到了这个节点,解除线程的阻塞 if (s != null) LockSupport.unpark(s.thread); }
6.2.释放锁过程分析
lock.unlock();
这段代码主要调了AbstractQueuedSynchronized的release方法。
6.2.1.分析AbstractQueuedSynchronized的release方法
public final boolean release(int arg) { //尝试释放锁,当state=0的时候返回true if (tryRelease(arg)) { Node h = head; //当首节点不为空且首节点状态不为初始化的状态的情况,唤醒后续节点 if (h != null && h.waitStatus != 0) unparkSuccessor(h); return true; } return false; }
//递减c的值,该方法也是aqs交给子类实现的,这里的具体实现是在Sync当中 protected final boolean tryRelease(int releases) { int c = getState() - releases; if (Thread.currentThread() != getExclusiveOwnerThread()) throw new IllegalMonitorStateException(); boolean free = false; //当c的值递减为0的时候 if (c == 0) { free = true; //设置独占线程为空 setExclusiveOwnerThread(null); } //设置state的值为0 setState(c); return free; }
6.2.2.释放锁变更首节点的逻辑和next节点加锁逻辑
acquireQueued方法里面,所有处于阻塞过程中的线程的代码都卡在了自旋的这里,如果当前首节点释放锁,当前首节点的next节点立即从自旋的代码这里恢复,并尝试加锁并把自己变成首节点,这样就完成了已执行完的节点的出队操作。而且自己成为首节点执行完成释放锁时,也把自己的线程设置为空了,然后继续唤醒下一个节点,下一个节点的线程卡在自旋代码块中,然后解除阻塞继续执行。
//acquireQueued方法的自旋逻辑,所有被阻塞的节点的线程都会被卡在这里等待唤醒 for (;;) { //获取当前节点前驱节点 final Node p = node.predecessor(); //如果当前节点为前驱节点为首节点,尝试加锁 if (p == head && tryAcquire(arg)) { //加锁成功则设置当前节点为首节点 setHead(node); //之前头节点的后续节点设置为空,帮助gc p.next = null; // help GC //失败标识设置为false failed = false; return interrupted; } //如果节点的前驱节点不是头节点或者尝试加锁失败 //shouldParkAfterFailedAcquire判断当前节点线程是否需要阻塞 //当能阻塞当前线程时,调用parkAndCheckInterrupt方法阻塞线程 //如果被阻塞,当前自旋操作也走不下去了 //线程被阻塞在自旋的这里等待唤醒,这里是非常需要注意的,释放锁后,唤醒的下一个节点的 //代码会立即运行到这一段,然后尝试加锁并把自己设置为首节点,这样就完成了首节点的变更 if (shouldParkAfterFailedAcquire(p, node) && parkAndCheckInterrupt()) interrupted = true; }


